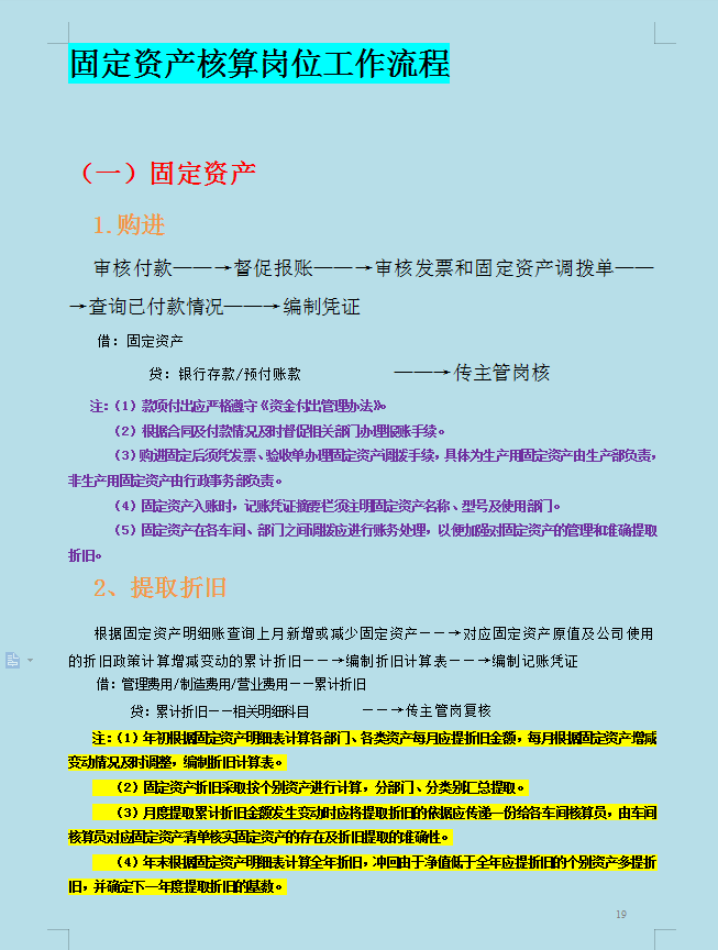
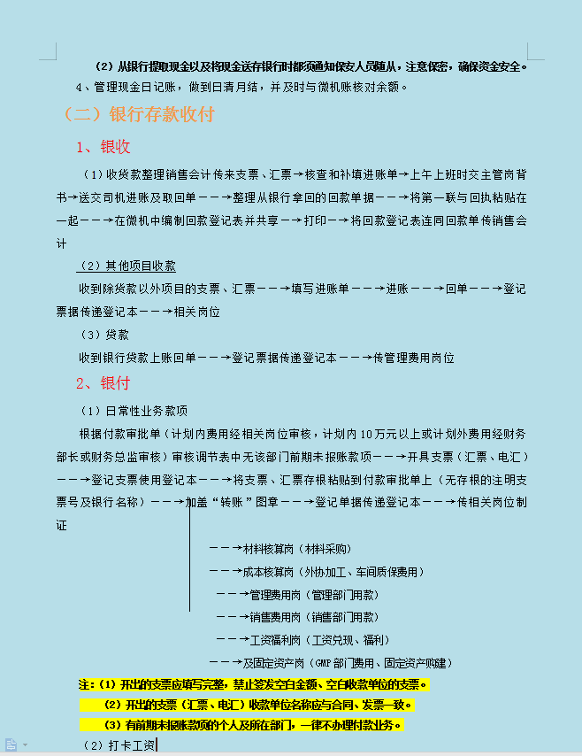
最近面试了一家公司的财务主管,招聘信息上写着,要求掌握所有财务岗位流程,要知道财务岗位可是有十几个,能够全部掌握的人可不多,还好认识的一个三十年的老会计,给了我一份她自己总结的财务各岗位工作流程手册!
包含了11个财务岗位的工作流程超详细,让我直接就通过了财务主管的面试,月薪2w,今天就把这份财务工作流程分享给大家
版权声明:我们致力于保护作者版权,注重分享,被刊用文章【财务会计工作(成功上岗月薪2w的财务主管)】因无法核实真实出处,未能及时与作者取得联系,或有版权异议的,请联系管理员,我们会立即处理! 部分文章是来自自研大数据AI进行生成,内容摘自(百度百科,百度知道,头条百科,中国民法典,刑法,牛津词典,新华词典,汉语词典,国家院校,科普平台)等数据,内容仅供学习参考,不准确地方联系删除处理!;
工作时间:8:00-18:00
客服电话
电子邮件
beimuxi@protonmail.com
扫码二维码
获取最新动态
