新收入准则下施工项目财务核算指南,附建筑业会计分录,收藏版
会计在不断创新发展,企业在执行旧收入准则中存在的问题也逐渐凸显,为了规范对收入的会计处理,提高会计信息质量,颁布了新收入准则,如果你还不了解,赶紧看过来!
(文末可领取完整版)
1、新增一级会计科目
2、原科目名称变更为新科目名称(新旧科目实质没变化)
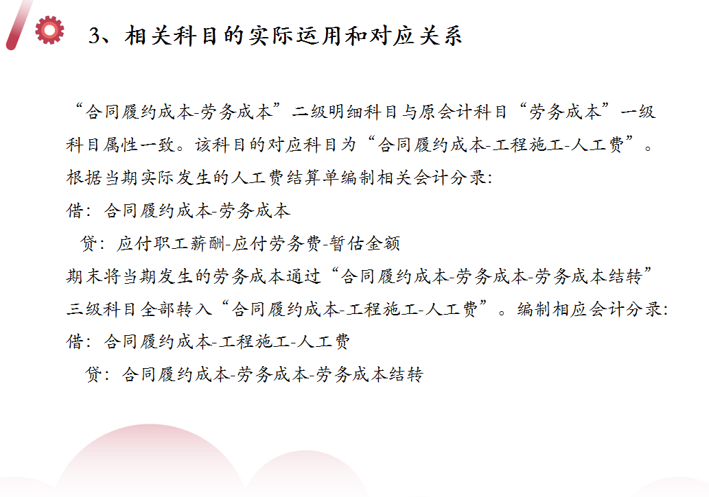
3、相关科目的实际运用和对应关系
相关会计分录:
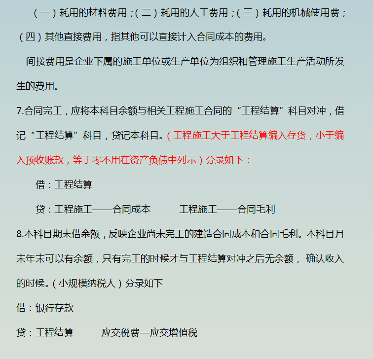
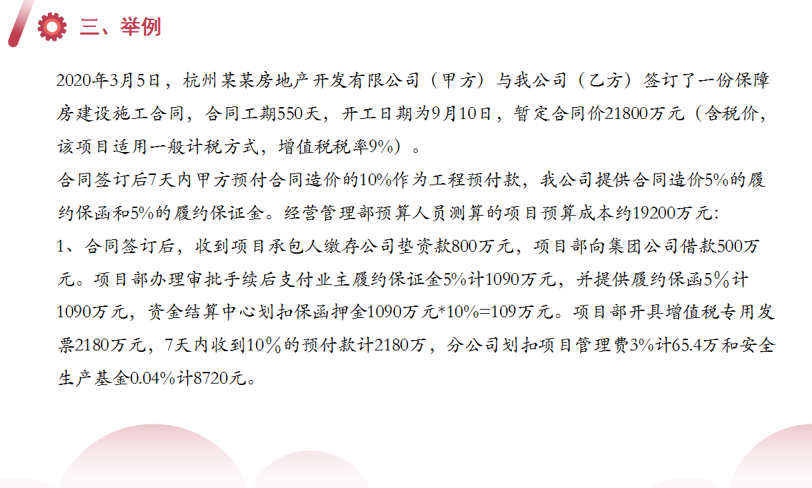
..........
篇幅有限,以上的内容就分享到这了,新收入准则下施工项目财务核算指南电子版资料已整理好,有需要的小伙伴可以按照文章末尾领取方式来领取!
附:建筑业之工程施工成本分录
有关“新收入准则下施工项目财务核算指南,附建筑业会计分录”的内容就分享到这了,如果对你有帮助,给小编点个关注吧!持续给大家带来更多资讯!
版权声明:我们致力于保护作者版权,注重分享,被刊用文章【施工企业会计科目(新收入准则下施工项目财务核算指南)】因无法核实真实出处,未能及时与作者取得联系,或有版权异议的,请联系管理员,我们会立即处理! 部分文章是来自自研大数据AI进行生成,内容摘自(百度百科,百度知道,头条百科,中国民法典,刑法,牛津词典,新华词典,汉语词典,国家院校,科普平台)等数据,内容仅供学习参考,不准确地方联系删除处理!;
工作时间:8:00-18:00
客服电话
电子邮件
beimuxi@protonmail.com
扫码二维码
获取最新动态
