对于初学者们来说,并不知道该如何备考2022年初级会计职称考试。尤其是在最开始的预习阶段,不知道应该从什么时候开始备考更合适、也不知从何入手等等。
初级会计考试共分为两科《初级会计实务》《经济法基础》,两科均达到60分以上即可通过。
但是对于零基础来说,可能首次备考会有些压力,但是不用担心,主要用对方法,也是可以一次上岸的!
近年来初级会计考试实行无纸化机考考查模式,考点重复率低,覆盖全面,所以小编建议大家最好尽早备考。尤其是零基础考生更要提前备考,为自己争取更多的备考时间。
但是,具体来说需要多长时间备考、预习阶段到底先学哪门科目、全年学习规划应该如何安排、初级两门是否需要不同的备考方法等等,小编一时也无法说清楚,大家可以给小编点个关注,了解更多初级方面的知识内容!
首先,要对初级考试备考四个阶段有明确划分,即预习阶段、基础阶段、强化阶段和冲刺阶段,每一阶段的学习任务和学习目的都不尽相同。
预习阶段主要是对初级会计考试有整体把握。
基础阶段要全面学习,巩固基础考点。
强化阶段重点突破,扫清知识盲区。
冲刺阶段提高解题效率和准确率,锻炼应试技巧和能力。
其次,考生们在开始备考前还要明确《初级会计实务》和《经济法基础》两个科目的特点和备考方法。为自己制定合理的备考计划。
小编整理了两科的重难点,零基础备考的小伙伴可以参考一下,结合着重难点来学习教材的内容,这样才是高效的备考,总比一味的啃书要好!
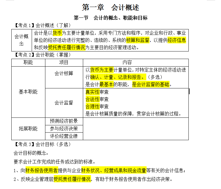
第一章 会计概述
第一节
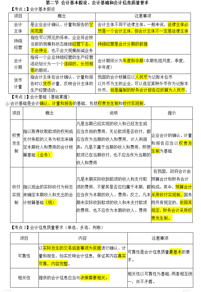
第二节 会计基本假设、会计基础和会计信息质量要求
第三节 会计要素及其确认与计量原则
篇幅有限,小编只展示了部分内容,完整版看文末!
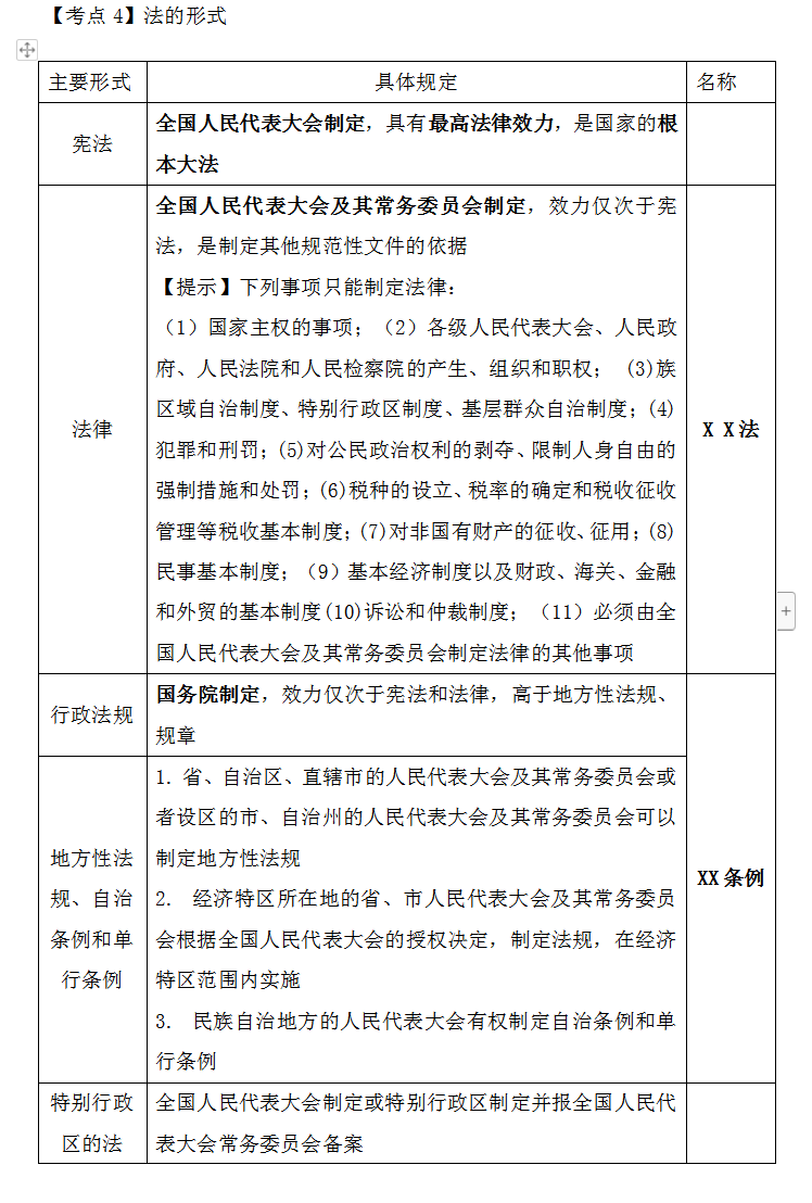
第一章 总论
第一节 法律基础
篇幅限制,小编今天就分享到这里了,资料都已准备好,有需要的可以找我领取哦!
版权声明:我们致力于保护作者版权,注重分享,被刊用文章【会计资料最基本的质量要求是(备考2022初级会计考试)】因无法核实真实出处,未能及时与作者取得联系,或有版权异议的,请联系管理员,我们会立即处理! 部分文章是来自自研大数据AI进行生成,内容摘自(百度百科,百度知道,头条百科,中国民法典,刑法,牛津词典,新华词典,汉语词典,国家院校,科普平台)等数据,内容仅供学习参考,不准确地方联系删除处理!;
工作时间:8:00-18:00
客服电话
电子邮件
beimuxi@protonmail.com
扫码二维码
获取最新动态
