要说初级会计哪科最难学,每个人都有不同的答案。
但是,如果问哪科最头疼,当属初级会计实务,很多姐妹学实务时是背了又忘,忘了又背,知识点非常琐碎!
初级会计实务共8章内容,重点章节为3、4、5、7章,这四章的分值合计可占到整个试卷分值的67%左右,是不定项选择题的重点考核章节。
所以,学好初级会计实务最首要的就是将书本上的知识记忆熟练,只有在基础牢固的情况,才能达到知识灵活运用,形成一个自己的知识框架和体系。熟练运用画思维导图或者重点知识表格记忆等方法来帮助自己构建知识构架。
每天碎片化时间,重复记忆,根据自身情况做题进行归纳和总结,逐渐形成自己的答题方法。
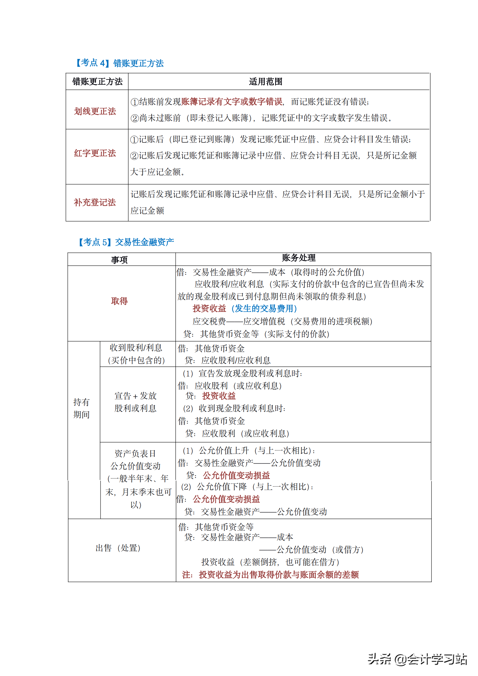
今天为大家整理了初级会计实务、经济法基础重点表格记忆法,可以节省很多时间,同时也可以加深对知识的理解力,提高学习效率~
篇幅有限,今天先和大家分享到这~
版权声明:我们致力于保护作者版权,注重分享,被刊用文章【怎么学好会计(2022初级会计)】因无法核实真实出处,未能及时与作者取得联系,或有版权异议的,请联系管理员,我们会立即处理! 部分文章是来自自研大数据AI进行生成,内容摘自(百度百科,百度知道,头条百科,中国民法典,刑法,牛津词典,新华词典,汉语词典,国家院校,科普平台)等数据,内容仅供学习参考,不准确地方联系删除处理!;
工作时间:8:00-18:00
客服电话
电子邮件
beimuxi@protonmail.com
扫码二维码
获取最新动态
