在很多初创型或者中小企业里面,很多老板喜欢用股权激励或者合伙人制度的方式来吸引人才,因为股权激励可以让员工和老板的利益追其保持一致,但是有很多细节却被很多人忽略了……
合伙人制度及股权激励方案
应该不少老板都遇到过这样的问题:很多优秀的员工或者人才,即使给了他股份依然留不住人家、很多合伙人一到分红的时候就容易产生各种争议等等诸如此类的问题。
所以,今天我就给各位读者带来一套创业公司内部合伙人制度及股权激励方案。
这套方案通过7个章节的内容,围绕着合伙人吸纳与股权激励、合伙人的权利和义务、合伙人发展计划和退出机制等四大部分内容,共计8000字的内容,非常适合大家学习。
相关内容目录
相关内容目录
大家在参考这套创业公司内部合伙人制度及股权激励方案之前,一定要指导:
事业合伙人制度是个多层次、立体的企业管理制度,而股权设计只是我们开展合伙人激励制度的第一步。
从经济学和管理学上讲,这种制度处理的是“资本与人才”的关系,所以我们设立合伙人制度的时候不能仅仅追求表面的东西,千万不能流于形式。
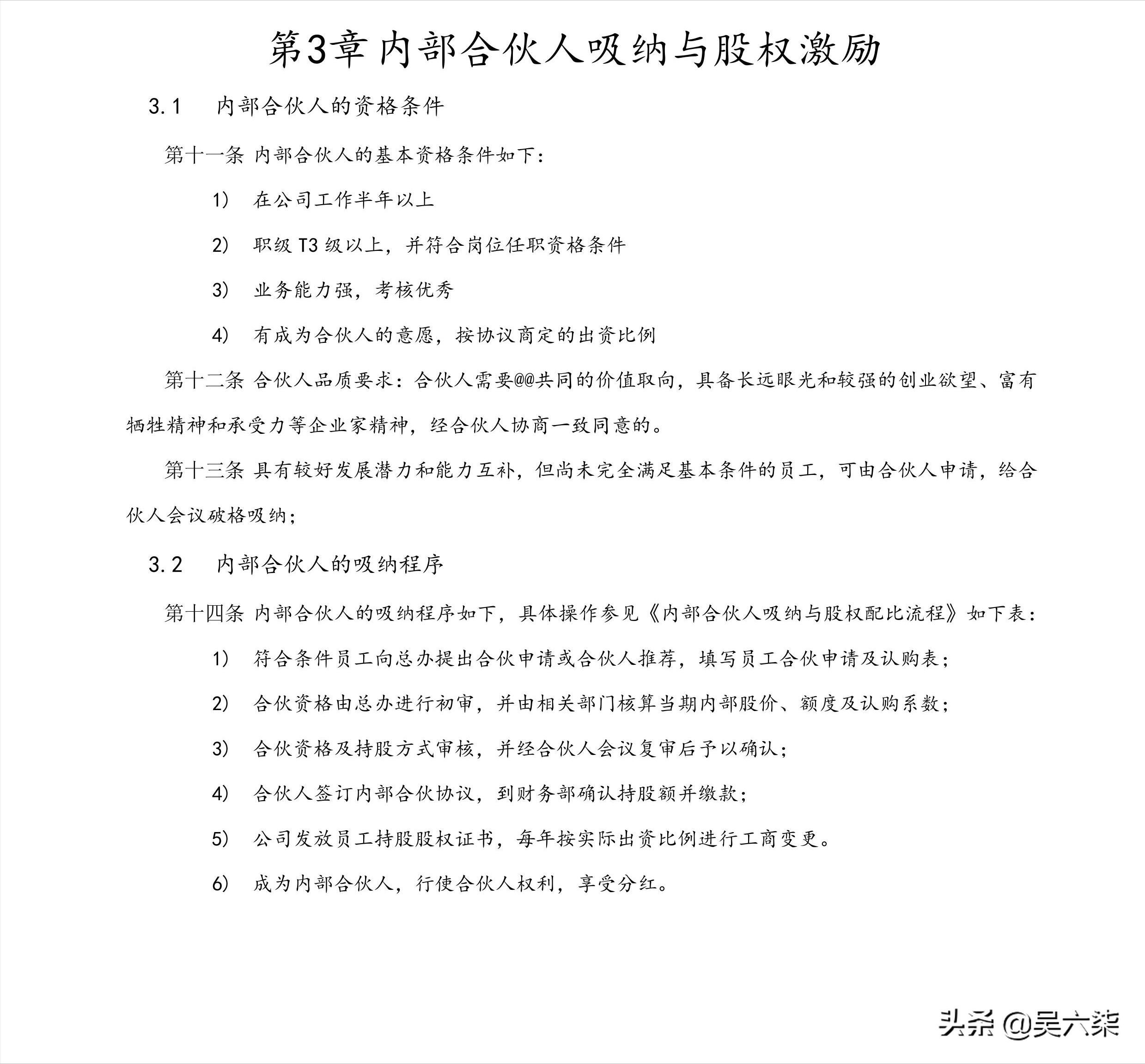
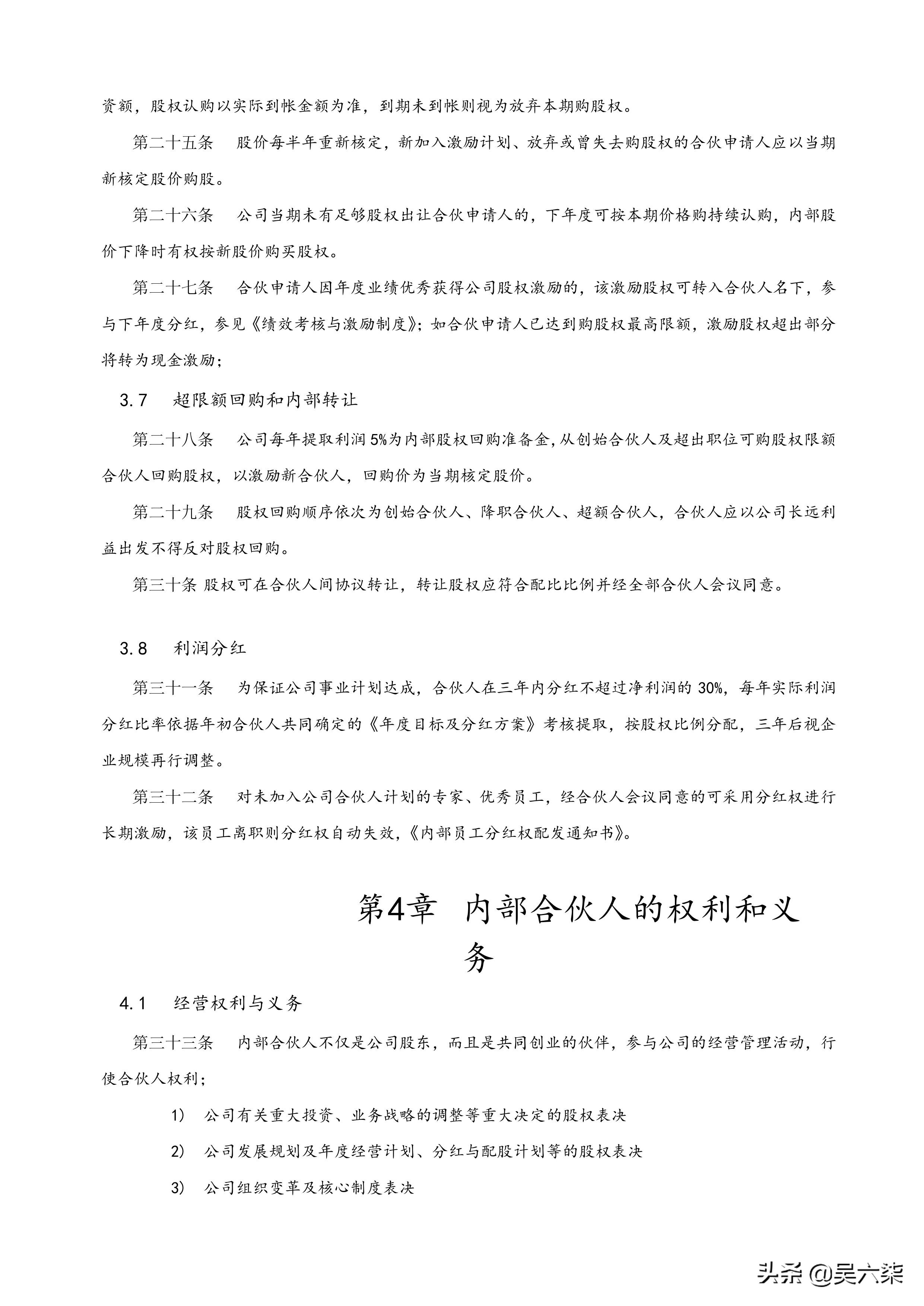
合伙人吸纳与股权激励
我们以内部合伙人吸纳与股权激励为例,展开详细地讲解:
文末寄语和期望
看到这里你应该明白了,合伙人制度及股权激励是一项综合性工作,仅仅一套方案方法或者工具,是不足以达到理想效果的。
因为时间原因,我这里就不对这套创业公司内部合伙人制度及股权激励方案,进行详细的拆解了,如果你觉得对你工作日常有所帮助,就可以找我索要完整版方案。
版权声明:我们致力于保护作者版权,注重分享,被刊用文章【股权激励制度(创业公司内部合伙人制度及股权激励方案)】因无法核实真实出处,未能及时与作者取得联系,或有版权异议的,请联系管理员,我们会立即处理! 部分文章是来自自研大数据AI进行生成,内容摘自(百度百科,百度知道,头条百科,中国民法典,刑法,牛津词典,新华词典,汉语词典,国家院校,科普平台)等数据,内容仅供学习参考,不准确地方联系删除处理!;
工作时间:8:00-18:00
客服电话
电子邮件
beimuxi@protonmail.com
扫码二维码
获取最新动态
