现在的新人真不好带啊,不是基础差就是想急于求成,刚入职的小会计试用期没干完呢就离职了。做会计本来就是要耐住性子,不断积累的。就像你学个会计分录,总不可能一天记完,两天都学会。做什么事都需要一个过程,不想坚持就是不行的。(文末)
上个月的时候我们部门又招了一个98年的小会计,还有点基础的,我们办公室的“鬼才”会计刘姐就给了她一份会计分录大全,没想到人家就是看了几眼就说“简单”。
其实会计分录在工作里还是很重要的,做账的时候是必须要会的。今天我就把刘姐总结的会计分录大全拿出来给大家看看,大家也好相互学习一下~
取得股利借: 银行存款 贷:应收股利投资收益 借: 公允价值变动损益 贷:投资收益
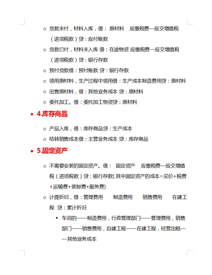
不需要安装固定资产借: 固定资产 应缴税费—应交增值税(进项税款)贷:银行存款( 其中固定资产的成本=买价+税费+运输费+装卸费+服务费)
发生借:应收账款 贷:主营业务收入应缴税费—应交增值税(销项税款)收回借:银行存款贷:应收账款
发生时借:原材料 在途物资 应缴税费—应交增值税(进项税款)贷:应付账款偿还时借:应付账款贷:银行存款
接受现金资产投资 借:银行存款 贷:实收资本接受固定资产投资借:固定资产 应缴税费—应交增值税(进项税款)贷:实收资本
提取法定盈余公积借:利润分配—提取法定盈余公积 贷:盈余公积—法定盈余公积
所得税费用借:所得税费用 贷:应缴税费—应交所得税
......
篇幅有限,考试工作都能用的18条会计分录大全就先到这里了,有完整的,希望能帮到大家~
版权声明:我们致力于保护作者版权,注重分享,被刊用文章【常用会计分录大全(别再死记硬背分录了)】因无法核实真实出处,未能及时与作者取得联系,或有版权异议的,请联系管理员,我们会立即处理! 部分文章是来自自研大数据AI进行生成,内容摘自(百度百科,百度知道,头条百科,中国民法典,刑法,牛津词典,新华词典,汉语词典,国家院校,科普平台)等数据,内容仅供学习参考,不准确地方联系删除处理!;
工作时间:8:00-18:00
客服电话
电子邮件
beimuxi@protonmail.com
扫码二维码
获取最新动态
