零基础的新手会计如何快速地学会做账,我想最好的方式就是亲自上手试一试了。在会计的工作中做账其实的最简单的了。不管是月初的填制记账凭证,还是月末的编制会计报表,只要你会一次,那剩下的都不是难事了。
每次公司的36岁的会计王姐带新人的时候,都会给新人一些做账的参考资料,从做账的会计分录、做账流程、到账务处理案例,十分详细!不会的小白一定要认真看看哦~
会计基本的做账流程从月初到月末可基本分为6大步,分别是会计根据出纳的原始凭证进行审核、编制会计凭证;然后是登记各种明细账、分类账;月末的计提、摊销、结转记账凭证,汇总凭证、登记总账;然后就是进行对账、结账;结账对账完成之后就可以编制会计报表了;等把这些做完,就可以整理凭证,把凭证装订成册就好了。
如果详细地说,会计的做账流程也可以分为9个步骤,分别是建账、审核原始凭证、编制记账凭证、取回记账凭证、登记明细账、登记日记账、登记总账、编制会计报表。
在我们学习会计实操,练习会计做账的时候,可以根据实际的业务进行练习,这样不仅学得快,还很有效。
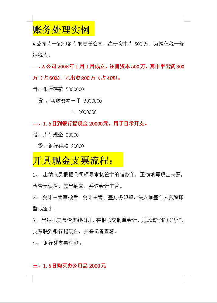
1、成立某公司,甲出资500万,乙出资300万,请问该怎么记账?
2、公司购买2台含税的印刷机,以银行存款支付,请问如何记账?
3、销售部门报销差旅费1500元,请问报销费用该计入哪个会计科目?
4、如果货物已到仓库,但发票未到,请问可以入账吗?
5、公司花5000元购买了0.8吨机油,现金支付、普通发票,机油是计入原材料这个科目吗?
......
篇幅有限,会计做账的基本流程和账务实例就先到这里了。
版权声明:我们致力于保护作者版权,注重分享,被刊用文章【报销车费的会计分录(发现一位36岁的女会计)】因无法核实真实出处,未能及时与作者取得联系,或有版权异议的,请联系管理员,我们会立即处理! 部分文章是来自自研大数据AI进行生成,内容摘自(百度百科,百度知道,头条百科,中国民法典,刑法,牛津词典,新华词典,汉语词典,国家院校,科普平台)等数据,内容仅供学习参考,不准确地方联系删除处理!;
工作时间:8:00-18:00
客服电话
电子邮件
beimuxi@protonmail.com
扫码二维码
获取最新动态
