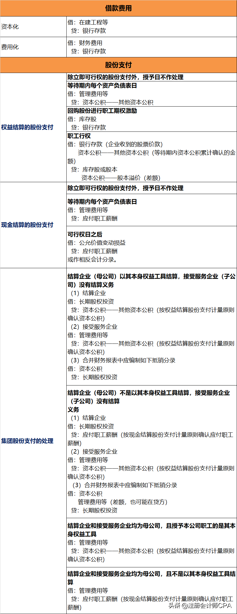
会计分录不仅仅是对CPA考试的考生来说非常重要,作为财会领域的工作者,会计分录是基本功。
对于CPA考生来说,《会计》科目是专业阶段六科之首,虽然是最基础,但也是最难的科目。下面是高顿CPA老师为大家整理的会计分录大全,无论你是CPA考生还是会计工作者,都建议大家收藏保存!
距离CPA第一场考试仅剩2天时间,现在学习新的知识点已经来不及,高顿CPA老师建议考生调整好心态,静下心来做一个“前情回顾”,加深知识点的印象,尤其是各科的高频考点。
CPA《会计》高频考点回顾
最后冲刺阶段,《会计》科目主要几个冲刺要点:
1.熟悉机考。最后几天时间,机考练习为主,熟练操作技巧、小功能使用等技能,提高答题效率;
2.培养考感,提前适应考试的环境、氛围、做题方式;
3.查缺补漏。这时候学习新知识意义已经不大,在原有备考基础上进行查缺补漏,加强旧知识的巩固效果更佳。
同样很重要的,CPA考试心态占据很关键的因素,考生需要调整好自身心态问题,平常心对待考试!
版权声明:我们致力于保护作者版权,注重分享,被刊用文章【机考会计分录输入(CPA考前必背)】因无法核实真实出处,未能及时与作者取得联系,或有版权异议的,请联系管理员,我们会立即处理! 部分文章是来自自研大数据AI进行生成,内容摘自(百度百科,百度知道,头条百科,中国民法典,刑法,牛津词典,新华词典,汉语词典,国家院校,科普平台)等数据,内容仅供学习参考,不准确地方联系删除处理!;
工作时间:8:00-18:00
客服电话
电子邮件
beimuxi@protonmail.com
扫码二维码
获取最新动态
