原创 叶永青余悦丁莹 金杜研究院
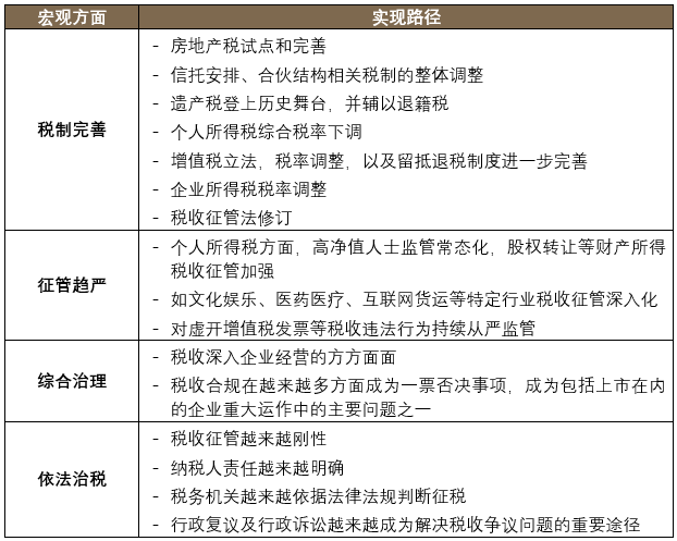
临近年末,头部带货主播因偷逃税被追缴税款并被处罚一事,又将税务问题带上风口浪尖。每年年末我们都会回顾过去一年发生的税收热点问题,同时展望未来前进方向。今年除了回顾和展望,站在这个历史的关口,我们认为每个企业、每个人都需要开始思考自己在税收问题上的战略。希望能通过本文回顾与展望,分享一点税收战略思考,引发更多的讨论。说起2021年中国税收,我们认为最重要的词语就是“共同富裕”。在“共同富裕”的主导思想下,中国的税制应该如何发展,我们有以下框架性设想:最终目标可总结为:名义税率下降,税收征管趋严。宏观方向及实现路径可归类为四个方面,下述路径的实现时间有所不同:
(点击查看大图)
立法进展
在“共同富裕”的框架下,我们首先来回顾2021年值得关注的税收立法进展:印花税法:《印花税法》自2022年7月1日起实施,代表着中国18个税种中已有12个立法,加上《税收征收管理法》形成13部税收法律。房地产税:2021年10月23日,全国人大常委会《关于授权国务院在部分地区开展房地产税改革试点工作的决定》正式宣布开启房地产税试点。海南自贸港:2021年6月10日《海南自由贸易港法》公布实施,在法律层面确立海南自贸港“零关税、低税率、简税制”的财政税收制度总体方案。行政处罚:国家税务总局《税务行政处罚“首违不罚”事项清单》(国家税务总局公告2021年第6号)于2021年4月1日起实施,共包含10项适用“首违不罚”的事项。新修订的《行政处罚法》于2021年7月15日生效,“首违不罚”制度在法律层面正式确立。税务稽查:《税务稽查案件办理程序规定》(国家税务总局令第52号)自2021年8月11日起实施,在部门规章层面为税务稽查案件的办理提供执法依据,同时加强对涉税当事人的程序保护。
年度热点
我们进一步来看2021年的税收热点事件,以及对未来税收发展、企业及个人税收战略的影响。第一个重点是:文娱行业新一轮税收整治带来的启示。2021年初某知名女明星爆发偷逃税风波。上海市税务局最终作出追缴税款、加收滞纳金并处罚款共计2.99亿元的处理处罚决定[1],随后又对本案举报人帮助逃避履行纳税义务的行为处以偷逃税额0.75倍的罚款。[2]早在2019年便有消息称,上海市税务局明确要求包括影视类个人独资、合伙企业和个体工商户在内的特定纳税人,应实行个人所得税查账征收[3]。自2021年初开始,上海出现各种有关取消核定征收的消息,直到8月1日上海正式取消一般纳税人核定征收,全部改成查账征收。[4]全国其他地区税务局也多开始全面收紧核定征收政策。2021年11月底杭州市税务局刚刚对两位知名网络主播通过个人独资企业虚构业务转换收入性质偷逃个人所得税的行为进行处理和处罚[5],紧接着12月又对某头部主播通过隐匿个人收入、虚构业务转换收入性质虚假申报等方式偷逃税的行为作出追缴税款、加收滞纳金并处罚款共计13.41亿元的处理处罚决定。[6]2021年12月22日、23日,北京、上海、浙江、江苏、广东等地税务局接连发出通告,说明对个别存在涉嫌重大偷逃税问题且经提醒、督促、警告后仍拒不配合整改的明星艺人、网络主播纳税人,已选择部分情节严重的重点案件进行了公开曝光;同时督促尚未关注自身涉税问题或自查整改不到位的明星艺人、网络主播等,及时自查自纠,并于2021年底前向税务部门主动报告和纠正涉税问题。[7]这些文娱行业税务案件至少可以给我们三点启示:(1)简单粗暴的“税收筹划”很容易变成偷税;(2)遇上不靠谱的专业顾问对人对己都是损失;(3)高净值人士需要审视自己的综合税负率,保有对税收规则的基本敬畏。个人所得税的征管从点到面,从松到紧,严管重罚的趋势非常明显。在“共同富裕”的价值导向下,可以预见对于文娱行业,及其他行业高净值人士加强税收监管是不可逆的征管趋势。税收规划对纳税人而言是一门重要的功课。一方面,需要建立对税收规则的敬畏之心,以严谨的态度寻求自身的税收管理战略。另一方面,在税收合规的前提下,依法维护自身权益、争取利益也是需要追寻的税收战略定位。第二个重点是:“零容忍”持续严打下的发票管理。2021年以来,增值税专用发票电子化试点全面推行。国家税务总局等四部委于2020年12月28日发文重点提示,打击虚开骗税专项行动延长至2021年6月底。[8]自2021年3月起,国家税务总局接连曝光增值税发票虚开骗税典型案例。2021年9月15日,在金砖国家税务局长视频会议中,国家税务总局局长指明金税四期启动实施[9],在金税三期的基础上,增加“非税”业务内容,配合多部门信息共享和信息核查,实现全数据、全流程、全业务智能办税和智慧监管。[10]2021年虚开增值税发票案件持续严打,大案频发,涉案金额屡创新高。许多兢兢业业的企业家们,因为发票问题犯了难。审视我们今年代理的虚开发票相关刑事、民事和行政案件,既覆盖互联网货运这样的新业态,也有大宗商品这样的老问题。随着电子发票全面推开试点拉开序幕,以及未来金税四期征管系统全面落地,在中共中央办公厅、国务院办公厅联合发文强调从“以票管税”向“以数治税”转变、到2025年基本建成功能强大的智慧税务的背景下[11],发票管理将成为未来中国税收管理的重中之重,难中之难。对于纳税人,还要再次强调发票合规是底线、是红线;从企业税收战略的角度,内部管理控制需考虑以发票为核心,合理规划并妥善落地执行。对于行政机关,也想呼吁重新审视当前“以票管税”制度下行政和刑事规则的基本逻辑,宽严相济,避免因发票上的微小瑕疵影响整个企业的正常经营和税务处理。第三个重点是:疫情之下的税收法治。从2020年延续至2021年,无论是减税措施还是缓税安排,都是国家通过税收政策扶持经济发展思路的体现。然而,我们想强调,从宏观到微观,还需要合理的程序和制度安排。在缺乏合理的程序和制度安排的情况下,在执行减税、缓税政策的过程中,仍需要合理考虑税收刚性的要求,否则很容易造成今天减了、缓了,明天又征回来的情况,甚至最坏的结果是,表面上降税,而实际上造成税负的增加。阶段性税收政策的优势在于灵活性,但弊端是缺乏稳定性。因此,在肯定特殊时代背景下通过税收政策扶持经济发展的成效的同时,应意识到法治先行是应当有的理念,确保纳税人实实在在感受到税收法治框架下税收执法的温度。对纳税人而言,真正意义上的税收法治需要每个人共同争取,合理且坚定地维护自身的合法权益。因此,在个人和企业的税收战略中,争议解决和风险应对等方面的制度化安排也是必不可少的。第四个重点是:国际共识之下的税收监管。2021年10月8日,G20/OECD包容性框架召开第十三次全体成员大会,136个辖区就国际税收制度重大改革达成共识,并于会后发布《关于应对经济数字化税收挑战双支柱方案的声明》。“双支柱”方案中,支柱一将确保相关跨国企业在数字经济背景下更加公平地承担全球纳税义务,支柱二将通过建立全球最低税制度,为企业所得税税率竞争划定底线。[12]2021年12月20日,OECD公布《应对经济数字化税收挑战——支柱二全球反税基侵蚀规则立法模板》,标志着支柱二方案设计基本完成。[13]到2021年,国际税收环境已经发生明显变化。OECD推动下的双支柱计划,在美国的强力支持下,得到了包括中国在内的全球大多数国家的支持。未来无论是数字经济下的新税收理念,还是全球最低税制度,国际税收规则将会被重塑。在当前传统制度和新税收理念的交汇时点,每个企业都需要重新审视自己的国际税收模式,持续关注国际税收规则变化,在变化中探讨更加高效的税收管理战略,才能及时有效地应对。
结语
2022年又是值得期待的一年。房地产税试点何时能落地,信托和合伙税制能否有突破,税收征收管理法修订何时能尘埃落定?个人所得税征管是否会再加强,金税四期模式下的税收治理是否会更加刚性和智能化?全球最低税制度能否带来根本性的制度变化?种种的不确定之下,唯有两个问题是确定的:一是坚定而缓慢稳步前行的税收法治,二是更加平衡且严格的综合税制。对纳税人而言,应保有对税收规则的敬畏之心,重新审视和完善自身的税收管理战略;同时也要建立税收法治思维,坚定维护自身的合法权益,共同促进税收公平正义。
版权声明:我们致力于保护作者版权,注重分享,被刊用文章【纳税问题(2021年税收热点问题之回顾)】因无法核实真实出处,未能及时与作者取得联系,或有版权异议的,请联系管理员,我们会立即处理! 部分文章是来自自研大数据AI进行生成,内容摘自(百度百科,百度知道,头条百科,中国民法典,刑法,牛津词典,新华词典,汉语词典,国家院校,科普平台)等数据,内容仅供学习参考,不准确地方联系删除处理!;
工作时间:8:00-18:00
客服电话
电子邮件
beimuxi@protonmail.com
扫码二维码
获取最新动态
