根据昨天的通知,21年中级会计考试延期的五个地方,江苏、河南、湖北、云南、陕西省等5个地方重新确定了本次中级会计考试时间,通知上说明的时间是在下个月也就是11月13日—14日举行。10月20日前会公布准考证打印时间。希望延期考试的参考生注意这个时间。距离考试还有20来天希望2021年9月4-6日中级会计3科3批次考试真题,附答案解析,可以对大家的冲刺有帮助。
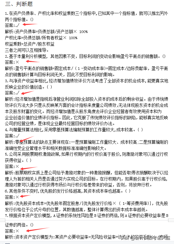
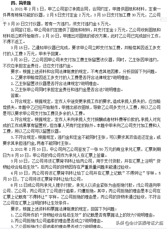
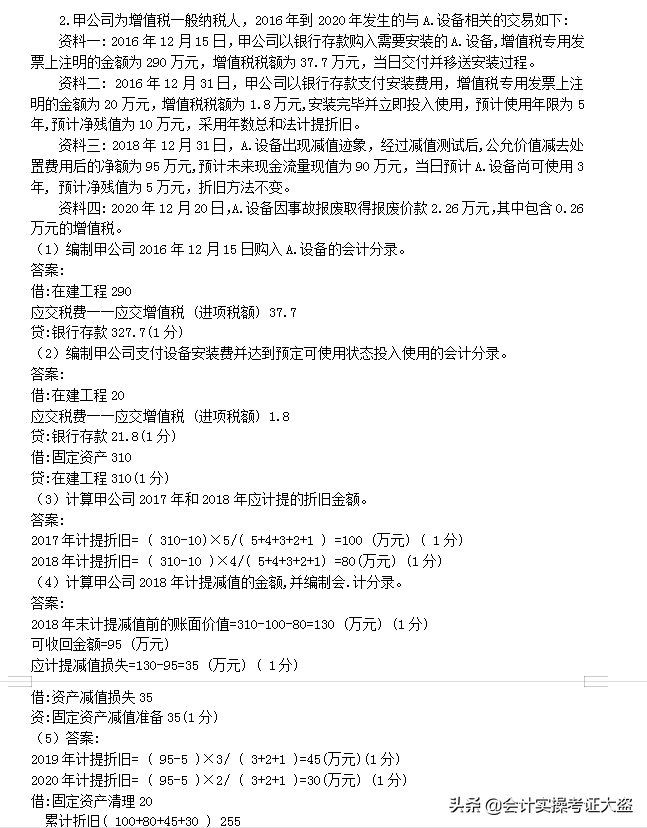
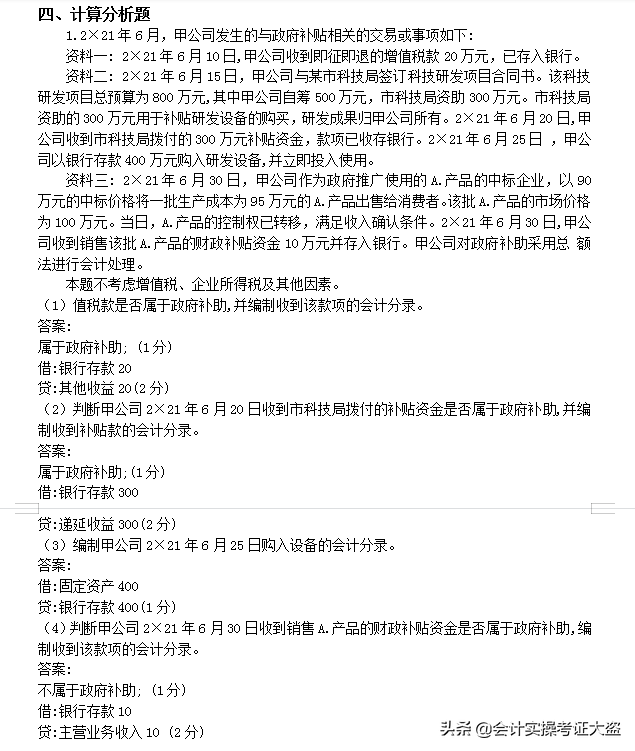
考生回忆版真题及答案解析
好了,不一一展示了。也希望参加延期考试的小伙伴,都能取得优异的成绩。
版权声明:我们致力于保护作者版权,注重分享,被刊用文章【中级会计实务题型(2021年9月4)】因无法核实真实出处,未能及时与作者取得联系,或有版权异议的,请联系管理员,我们会立即处理! 部分文章是来自自研大数据AI进行生成,内容摘自(百度百科,百度知道,头条百科,中国民法典,刑法,牛津词典,新华词典,汉语词典,国家院校,科普平台)等数据,内容仅供学习参考,不准确地方联系删除处理!;
工作时间:8:00-18:00
客服电话
电子邮件
beimuxi@protonmail.com
扫码二维码
获取最新动态
