2020谁也没想到会迎来我们有史以来最长的一个寒假假期,因此很多考试我们都延期了,我们2020年的初级会计考试也延期了,这对于很多考生来说是好事,多了很多学习的时间,但也不是好事,太长的延期,会让我们的心情变得很浮躁,无法静心学习。
为了帮助大家静心学习,今天小编特意为大家整理了《2020初级会计密训押题试卷》,帮助大家做最后的查漏补缺,也帮大家静静心,大家一起来看看都能作对多少题吧~~
(文末领取)
文章有限,为大家展示部分内容。
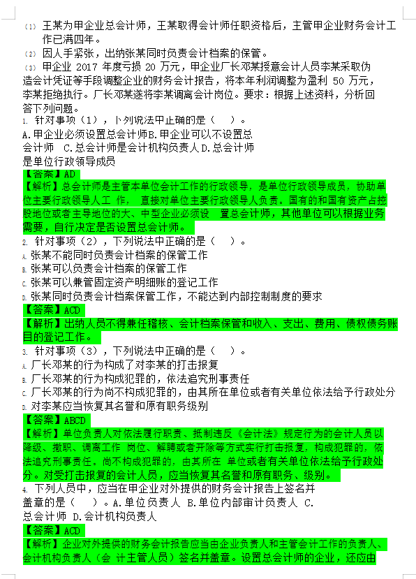
单选题(共204题)
多选题(共91题)
判断题(共50题)
不定项选择(共50题)
单选题(共121题)
多选题(共113题)
判断题(共60题)
不定项选择(共30题)
......
好了,篇幅有限,就不再这里和大家一一展示了。
【2020初级押题试卷领取方式:】
1、下方评论区留言:想要学习!并转发收藏
2、点击小编头像,私我回复:【资料】二字领取哈!
记得看清第二步哦!
版权声明:我们致力于保护作者版权,注重分享,被刊用文章【初级会计押题(初级临近考试心里慌)】因无法核实真实出处,未能及时与作者取得联系,或有版权异议的,请联系管理员,我们会立即处理! 部分文章是来自自研大数据AI进行生成,内容摘自(百度百科,百度知道,头条百科,中国民法典,刑法,牛津词典,新华词典,汉语词典,国家院校,科普平台)等数据,内容仅供学习参考,不准确地方联系删除处理!;
工作时间:8:00-18:00
客服电话
电子邮件
beimuxi@protonmail.com
扫码二维码
获取最新动态
