原创 第十工作组 法律出版社
新书预告
今天预告的这部新书《建设工程总承包合同纠纷裁判指引》按照导论、主体、缔约特别程序——招投标、工程总承包合同的效力、价款、优先受偿权、质量、工期、争议解决程序等九个主题归类列章。每一条文均包括「条文题目」「条文内容」「条文主旨」「理解与适用」等四个部分。全书采取学理论证与实证分析相结合的方法,对条文的理解与适用进行研析,为司法实务中可能出现的相关疑难问题提供解决路径。成书内容涉及诸多长期以来尚未达成共识、颇具前沿性的法律热点问题,特将不同观点予以列明,以呈现司法裁判和实务解读的多样性和丰富性,并期待为读者带来更多启发和思考。
条文+释义 系统梳理问题 ¥96 购买━ ━ ━ ━
常设中国建设工程法律论坛第十工作组成立于2019年10月,调研题目为《建设工程总承包合同纠纷裁判指引》(以下简称《指引》)。《指引》以裁判指引条文加释义的形式系统梳理工程总承包合同纠纷中的常见问题,提出裁判思路和处理方法建议,旨在为法官、仲裁员提供参考。
近年来,工程总承包模式在中国蓬勃发展,不仅成为交通、水利、能源、化工、港口、机场等建设领域工程承发包的主流交易模式,在传统上认为不宜采用工程总承包模式的房屋建筑与市政基础设施等领域也逐渐采用此模式。
尽管应用领域日益拓展,但工程总承包模式目前在国内仍面临适用制度缺失的困境,尤其是缺乏司法与仲裁裁判可资援引的基本规则。《最高人民法院关于审理建设工程施工合同纠纷案件适用法律问题的解释》《最高人民法院关于审理建设工程施工合同纠纷案件适用法律问题的解释(二)》均系针对施工合同纠纷制定,不应直接适用于各类工程总承包合同纠纷。但十几年来,各地司法机关在审理各类建设工程施工合同纠纷案件过程中所形成的裁判思路,仍是对建设工程施工合同司法解释进行“再解释”,其所确立的基本规则及价值取向已深入人心。实际施工人、无效合同结算、黑白合同、送审价、垫资等耳熟能详的概念成为我们思考和分析相关领域法律问题时无法绕开的背景,但实务中对这些制度在工程总承包合同纠纷中继续适用的合理性则不无疑问。
为厘清工程总承包和施工总承包的区别,明确工程总承包合同的界定与识别要素,为司法与仲裁实践中日益增加的工程总承包合同纠纷提供裁判指引,激发广大建设工程法律执业者的思考与讨论,第十工作组撰写了本《指引》。
《指引》全书近40万字,包括80个条文,按照导论、主体、缔约特别程序——招投标、工程总承包合同的效力、价款、优先受偿权、质量、工期、争议解决程序等九个主题归类列章。每一条文均包括“条文题目”“条文内容”“条文主旨”“理解与适用”等四个部分。其中:
“条文题目”以高度凝练的语句归纳出该条指引所要解决的法律问题,便于读者搜索;“条文内容”按照司法解释的表述习惯,对工程总承包合同纠纷裁判思路提供指引;“条文主旨”是对条文内容的具象化描述;“理解与适用”则对条文内容适用过程中需注意的问题进行说明,对条文形成的法律依据和工作组研讨过程中的不同观点作了介绍,并在梳理归纳和比较分析不同观点的基础上,阐明第十工作组对争议问题的立场及理由。同时,全书采取学理论证与实证分析相结合的方法,对条文的理解与适用进行研析,为司法实务中可能出现的相关疑难问题提供解决路径。需要说明的是,囿于时间和篇幅所限,《指引》所适用的“工程总承包”仅限为由工程总承包单位对工程全面负责的“设计、采购、施工”或“设计、施工”承包模式,即承包人的承包范围至少同时包括设计和施工。
第十工作组自2019年10月成立以来,先后在上海、南昌、济南等地召开了十二次工作例会。即便在2020年受新冠肺炎疫情影响无法召开现场会议的特殊情况下,工作组仍然利用网络平台召开了十余次成员大会及组长会议,持续深入调研,不断完善文稿。
“清泉潺潺,端赖源头活水”。丰富多样的工程总承包交易模式和纷繁复杂的司法与仲裁实践为工作组的调研提供了鲜活样本,但同时也是《指引》应正视和梳理的问题。《指引》内容涉及诸多长期以来尚未达成共识的理论问题和颇具前沿性的法律热点问题,既是对法学研究成果的归纳总结,也是对实践需求的反馈。针对实践中的疑难复杂问题或尚未形成定论的学术争鸣,《指引》特将不同观点予以列明,以呈现司法裁判和实务解读的多样性和丰富性,并为读者带来更多启发和思考。因时间和能力有限,相信《指引》仍有进一步完善的空间。欢迎广大读者提出宝贵建议,我们将虚心接受并再行完善和修订。
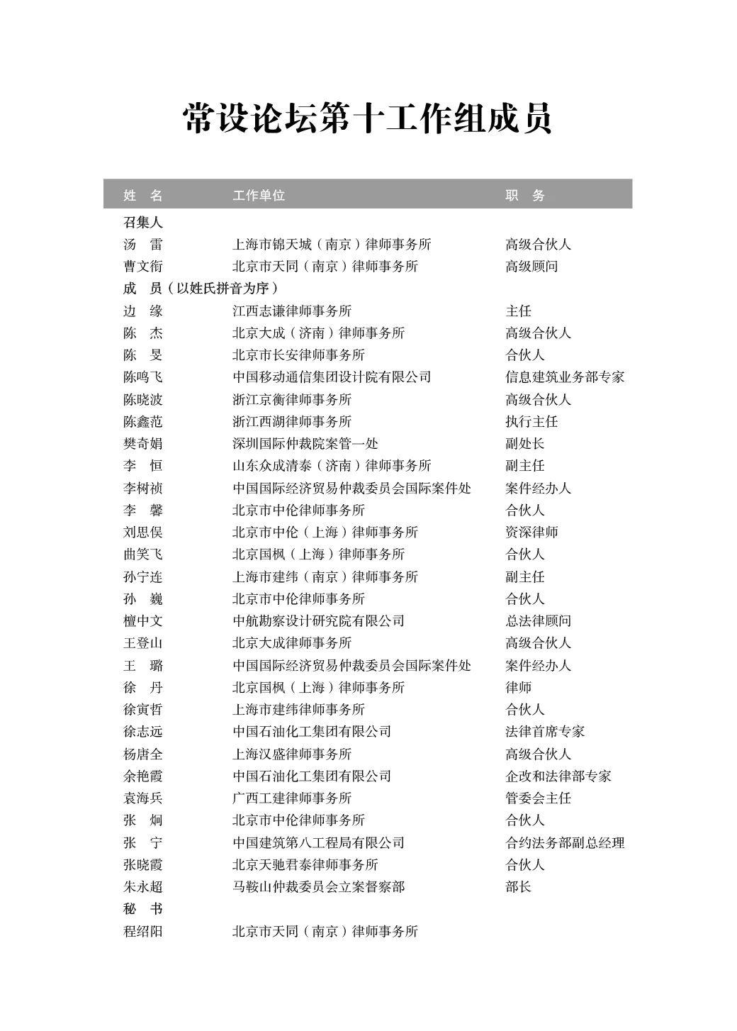
《指引》的成稿仰赖第十工作组专业造诣深厚的前法官、律师、企业法务专家、仲裁员、仲裁机构代表的无私奉献。在此,我们隆重介绍第十工作组全体成员,他们是:
[常设中国建设工程法律论坛第十工作组]
召集人:
汤 雷 上海市锦天城(南京)律师事务所高级合伙人
曹文衔 北京市天同(南京)律师事务所高级顾问
成 员(以姓氏拼音为序):
边 缘 江西志谦律师事务所主任
陈 杰 北京大成(济南)律师事务所高级合伙人
陈 旻 北京市长安律师事务所合伙人
陈鸣飞 中国移动通信集团设计院有限公司信息建筑业务部专家
陈晓波 浙江京衡律师事务所高级合伙人
陈鑫范 浙江西湖律师事务所执行主任
樊奇娟 深圳国际仲裁院案管一处副处长
李 恒 山东众成清泰(济南)律师事务所副主任
李树祯 中国国际经济贸易仲裁委员会国际案件处案件经办人
李 馨 北京市中伦律师事务所合伙人
刘思俣 北京市中伦(上海)律师事务所资深律师
曲笑飞 北京国枫(上海)律师事务所合伙人
孙宁连 上海市建纬(南京)律师事务所副主任
孙 巍 北京市中伦律师事务所合伙人
檀中文 中航勘察设计研究院有限公司总法律顾问
王登山 北京大成律师事务所高级合伙人
王 璐 中国国际经济贸易仲裁委员会国际案件处案件经办人
徐 丹 北京国枫(上海)律师事务所律师
徐寅哲 上海市建纬律师事务所合伙人
徐志远 中国石油化工集团有限公司法律首席专家
杨唐全 上海汉盛律师事务所高级合伙人
余艳霞 中国石油化工集团集团有限公司企改和法律部专家
袁海兵 广西工建律师事务所管委会主任
张 炯 北京市中伦律师事务所合伙人
张 宁 中国建筑第八工程局有限公司合约法务部副总经理
张晓霞 北京天驰君泰律师事务所合伙人
朱永超 马鞍山仲裁委员会立案督察部部长
秘 书:
程绍阳 北京市天同(南京)律师事务所
第十工作组下设四个工作小组,每个小组的组长都肩负凝聚共识、鼓舞士气、落实任务、协调分工、保障质量等重任。他们是:陈鑫范、朱永超、曲笑飞、张晓霞、檀中文。
需要特别指出的是,除前述第十工作组全体成员之外,还有众多辅助工作人员参与了《指引》调研工作,慷慨无私地付出大量精力和时间,在此对包娱缦、陈素素、代光娜、韩艺、郝军彪、何溪滢、胡家宁、赖成武、李国林、梁俏、罗明峰、吕菁、吕岩、潘韦虹、孙傲、唐雨辰、陶鸿、王林帅、王文昊、王子越、项平、颜佳欣、游千里、于文菊、占珺、张文靖、赵荣、赵颍夫、周苗苗等同仁致以衷心和真诚的感谢。
此外,还要感谢常设论坛的成员、观察员和建设工程法律界的众多同仁对第十工作组给予的热情帮助和真诚鼓励。感谢中国国际经济贸易仲裁委员会、北京仲裁委员会、上海仲裁委员会、深圳国际仲裁院、台州仲裁委员会等为调研提供案例素材,感谢中国建筑学会工程法律专业委员会主任委员高印立老师、江苏省人民检察院罗有才检察员、浙江省宁波市北仑区人民法院周利明法官等对《指引》提出的宝贵意见与建议。感谢江西省律师协会、南昌仲裁委员会、上海汉盛律师事务所、北京大成(济南)律师事务所为召开工作组会议提供的有力支持与保障。第十工作组成果凝聚着工作组成员和无数行业同仁的智慧、汗水与情怀。法律之路漫漫,我们将始终心怀感激,坚定前行!
孙 巍
常设中国建设工程法律论坛秘书长
━ ━ ━ ━
▌第7.5条 【工期损失的计算】
因发包人原因导致工期延误给承包人造成损失的,合同对损失计算有约定按照约定处理,合同没有约定的,承包人应就工期延误造成其设计、采购和施工方面的损失承担举证责任。承包人应从设计工作降效、采购仓储费增加和停、窝工损失等方面进行举证以证明其损失的数额。
因承包人原因导致工期延误给发包人造成损失的,合同对损失的计算有约定按照合同约定处理。合同没有约定的,发包人应当就工期延误所给其造成的损失承担举证责任。发包人应当从其租金或经营收入亏损、行政开支成本增加或延长监理服务费等方面进行举证以证明其损失的数额。
[条文主旨]
《民法典》第577条规定:“当事人一方不履行合同义务或者履行合同义务不符合约定的,应当承担继续履行、采取补救措施或者赔偿损失等违约责任。”第583条规定:“当事人一方不履行合同义务或者履行合同义务不符合约定的,在履行义务或者采取补救措施后,对方还有其他损失的,应当赔偿损失。”在工程总承包项目中,如果因为合同一方的原因导致工期延误给对方造成损失的,应按照本条的规定确定和计算相应的损失范围和数额。
同时,根据《民法典》第584条的规定,违约损失的赔偿范围不仅包括实际损失,还包括有可得利益损失。在本条中,并没有规定因不可抗力或不利物质条件等原因造成工期延误的损失补偿范围,主要考虑在于:不可抗力或不利物质条件的发生并非以当事人一方的意志所能决定,而且在工程总承包合同中也已经对此情形进行了明确的约定。在适用本条前应当注意首先从合同约定的本身来判定,以尊重当事人意思自治为前提,只有在合同没有约定或约定不明的情形下,才可以适用本条规定进行判定。
[理解与适用]
一、因发包人原因造成总承包人工期延误损失
在施工总承包中,因发包人原因给施工单位造成的损失主要集中在施工单位在施工过程中所实际发生的损失,并不包括设计和采购方面的损失。但是在工程总承包合同中,因发包人原因给予总承包人造成的损失不仅包括在施工过程中所发生的损失,还包括因发包人原因造成的设计和采购方面的损失。
对于设计方面的损失赔偿。《民法典》第805条规定:“因发包人变更计划,提供的资料不准确,或者未按照期限提供必需的勘察、设计工作条件而造成勘察、设计的返工、停工或者修改设计,发包人应当按照勘察人、设计人实际消耗的工作量增付费用。”在此应当注意的是,施工总承包和工程总承包中发包人提供资料的范围和准确性的程度。
在施工总承包情形下,发包人应当向施工单位提供地质勘查、水文、气象和地下管线等全部资料,并对上述资料的准确性承担责任,如因上述资料的错误导致施工单位受到损失或工期延误的,发包人应当承担相应的责任。
但在工程总承包的情形下,发包人应当向总承包人提供相应的现场数据和参照物,主要是指用于参考的原始勘测控制点、基线和参考标高。对于发包人所提供的上述现场数据和参照物,总承包人在考虑可行的成本和时间的前提下应当及时地负责验证和核实上述数据。如果总承包人应当核实而未核实,由此所产生的责任后果应当由总承包人予以承担,不应属于发包人的赔偿范围。
对于施工方面的损失赔偿。《民法典》第803条规定:“发包人未按照约定的时间和要求提供原材料、设备、场地、资金、技术资料的,承包人可以顺延工程日期,并有权请求赔偿停工、窝工等损失。”第804条规定:“因发包人的原因致使工程中途停建、缓建的,发包人应当采取措施弥补或者减少损失,赔偿承包人因此造成的停工、窝工、倒运、机械设备调迁、材料和构件积压等损失和实际费用。”在施工方面的赔偿范围方面,施工总承包和工程总承包的范围几乎是一致的,主要体现在对人工费、机械台班和周转材料的损失赔偿方面。最高院(2018)最高法民终字第407号民事判决书认定,关于塔吊、脚手架停滞期间的损失,案涉工程停工原因为发包人建设资金不到位所致,根据《合同法》第284条规定,发包人应承担该部分损失。
另外,应当注意的是,在工程总承包情形下总承包人还需进行相应的设备采购等行为。如因发包人的原因导致工期延误,总承包人采购的设备所增加的仓储费用或由于总承包人未及时提取所采购的设备所引起的索赔费用亦属于总承包人的损失的范围,也应当由发包人予以承担。
二、因总承包人原因造成发包人工期延误损失的赔偿范围
如因总承包人的原因导致工期延误的,总承包人理应按照其与发包人所签订的工程总承包合同的约定,向发包人承担相应的违约责任。但是在合同约定不明时,总承包人如何向发包人承担工期逾期的赔偿责任呢?如何确定总承包人的损失数额?
在司法实践中,操作不一、乱象丛生。有观点认为,发包人的损失可以通过工程造价鉴定的方式予以确定的,理由是承包人的工期损失也是通过工程造价鉴定的方式予以确定的,同理对于发包人的工期损失也应当同等对待。我们认为,发包人因承包人工期延误导致的损失不属于工程造价的范畴,因为工程造价只能是发包人向承包人所支付的相应对价。
还有观点认为,发包人的损失可以通过价格鉴定或资产评估的方式予以确定。我们认为无论是价格鉴定还是资产评估,其所鉴定或评估的对象应当是有形的物或属于资产的范畴,但是发包人的损失不属于资产的范畴,也不应当通过资产评估的方式予以确定损失的数额。
应当注意的是,在《民法典》合同编第十八章建设工程合同中,并没有规定如因承包人的原因导致工期延误的,承包人应向发包人承担赔偿的范围或具体的责任形式。但《民法典》第577条规定:“当事人一方不履行合同义务或者履行合同义务不符合约定的,应当承担继续履行、采取补救措施或者赔偿损失等违约责任。”第582条规定:“履行不符合约定的,应当按照当事人的约定承担违约责任。对违约责任没有约定或者约定不明确,依据本法第五百一十条的规定仍不能确定的,受损害方根据标的的性质以及损失的大小,可以合理选择请求对方承担修理、重作、更换、退货、减少价款或者报酬等违约责任。”
因此,如因总承包人的原因导致工期逾期给发包人造成损失的,总承包人理应按照《民法典》第577条和第582条规定向发包人承担工期逾期的赔偿责任。
还应当注意的是,《民法典》没有明确规定一个具体的、承包人应当向发包人承担工期逾期赔偿的范围,导致司法实践中就当事人能够主张的范围没有统一的裁判标准。特别是发包人作为业主,常常以竣工后的可预期的经营损失向承包人主张损失赔偿责任,其依据是《民法典》第584条的规定,即“当事人一方不履行合同义务或者履行合同义务不符合约定,造成对方损失的,损失赔偿额应当相当于因违约所造成的损失,包括合同履行后可以获得的利益;但是,不得超过违约一方订立合同时预见到或者应当预见到的因违约可能造成的损失”。基于前述规定,发包人主张以预估生产经营数额作为总承包的赔偿损失的依据,但这种直接以生产经营数额作为损失赔偿的范围是不应当得到支持的。根据最高院《关于当前形势下审理民商事合同纠纷案件若干问题的指导意见》(法发〔2009〕40号)第9条的规定,可得利益主要表现为生产、经营、转售等情况下的利润损失,即可得利益等于“守约方主张的可得利益总额”减去“违约方不可预见的损失”减去“守约方未尽减损义务而扩大的损失”减去“守约方因违约所获利益”减去“守约方与有过失造成的损失”减去“必要的交易成本”。
在工程总承包合同纠纷中,对于发包人所主张的工期逾期损失的索赔,应参照《建设工程司法解释(二)》第3条规定,一方当事人请求对方赔偿工期延误损失的,应当就对方过错、损失大小、过错与损失之间的因果关系承担举证责任。损失大小无法确定的,可以参照合同约定的质量标准、建设工期、工程价款支付时间等内容确定损失大小,并结合双方过错程度、过错与损失之间的因果关系等因素作出认定。因此,在确定发包人的损失的问题上,应当综合考虑发包人的延期租金损失、生产经营损失、延长监理服务费损失、融资产生的财务费用损失等因素综合认定,酌情裁判。
━ ━ ━
导 论
第一节 工程总承包的概念
第二节 工程总承包与EPC、DB概念的辨析
第三节 工程总承包的规范和政策
第四节 工程总承包的国内合同示范文本
第五节 工程总承包和施工总承包的区别
第六节 工程总承包合同的界定与识别要素
第七节 建设工程司法解释对工程总承包纠纷的适用性分析
第一章 主体
第1.1条 合作建设项目的工程总承包合同发包人主体责任确定
第1.2条 委托代建项目工程总承包合同的发包人主体责任确定
第1.3条 工程总承包合同发包人变更后的主体责任确定
第1.4条 开展工程总承包业务所需的资质
第1.5条 无任何工程资质的单位可以作为联合体成员的情形
第1.6条 提供可研等前期服务的单位在特定条件下可以参与工程总承包项目投标
第1.7条 联合体各方变更共同投标协议或者联合体协议的效力
第1.8条 联合体牵头方单独对外签订合同的效力及责任划分
第1.9条 总承包人进行转包或违法、违约分包的责任
第1.10条 分包人、违法分包人、转包人、挂靠人等的责任承担
第1.11条 工程总承包人、供应商将承接的采购工作交由第三人完成的法律后果
第1.12条 发包人就工程总承包项目委托咨询单位的责任承担
第1.13条 工程总承包合同纠纷中涉及实际施工人的处理
第二章 缔约特别程序——招投标
第2.1条 属于必须招标范围的工程,未招标对工程总承包合同效力的影响
第2.2条 工程总承包中标合同与实际履行合同不一致时,“黑白合同”规则的适用
第2.3条 以暂估价形式包括在总承包合同范围内的工程、货物、服务分包的处理规则
第三章 工程总承包合同的效力
第3.1条 工程总承包人的资质条件对工程总承包合同效力的影响
第3.2条 建设用地规划许可证与建设工程规划许可证对工程总承包合同效力的影响
第3.3条 PPP+EPC模式下工程总承包合同效力的特殊问题
第3.4条 擅自分包非主体部分建设工程对分包合同效力的影响
第3.5条 主体工作分包对分包合同效力的影响
第3.6条 工程总承包合同中的实质性内容
第3.7条 工程总承包合同约定的工期不合理对工期条款效力的影响
第3.8条 工程总承包合同约定的标准低于强制性标准时的效力
第3.9条 工程总承包模式下分包单位的再分包效力认定
第3.10条 工程总承包合同效力对分包合同效力的影响
第3.11条 工程总承包合同对于分包合同价格条款的影响
第3.12条 工程总承包合同与分包合同的质量条款存在差异的处理
第3.13条 工程总承包中“背靠背”条款的效力
第四章 价款
第4.1条 发包人对其提供的现场资料承担准确性责任的范围
第4.2条 发包人对其提供设计文件的准确性的责任承担
第4.3条 发包人要求承包人修改其已批准的图纸,承包人能否主张费用增加和工期顺延
第4.4条 工程量清单对合同价款的影响
第4.5条 因初步设计错漏引起设计变更导致工程量变化对合同价款的影响
第4.6条 工程总承包合同发包人实质性变更认定及合同价款调整
第4.7条 变更程序对工程总承包合同价款及工期的影响
第4.8条 约定变更不调整费用的例外情形
第4.9条 工程总承包人设计优化的费用增加及利益分配规则
第4.10条 总承包人设计错漏的价款调整
第4.11条 工程总承包中“不可抗力”规则运用
第4.12条 工程总承包中“情势变更”规则运用
第4.13条 因国家法律法规政策变化引起的价格变化对工程总承包价款的影响
第4.14条 不可预见的物质条件对工程总承包价款的影响
第4.15条 审计结论对工程总承包价款的影响
第4.16条 工程总承包合同在未履行完毕时解除的结算规则
第4.17条 工程总承包合同解除后不平衡报价的调整问题
第五章 优先受偿权
第5.1条 工程总承包人依据《民法典》第八百零七条的规定主张工程价款优先受偿权的处理
第5.2条 就设计部分的价款主张工程总承包价款优先受偿权的处理
第5.3条 工程总承包项下的分包人或实际施工人代位行使工程总承包人工程价款优先受偿权的处理
第5.4条 总承包联合体行使工程价款优先受偿权取得的价款,不足清偿全部总承包价款的,联合体成员之间分配价款的规则
第六章 质量
第6.1条 工程总承包模式下工程质量缺陷标准的认定
第6.2条 设计质量缺陷的认定标准
第6.3条 工程总承包项目性能标准及最低性能标准的认定与责任承担
第6.4条 工程总承包模式下发包人设计质量缺陷责任的承担
第6.5条 工程总承包模式下发包人工程质量缺陷责任的承担
第6.6条 工程总承包模式下联合体成员的质量责任分配
第6.7条 工程总承包联合体模式下分包人、实际施工人造成质量或工期问题的联合体内部责任承担
第6.8条 工程总承包联合体与第三方之间的质量责任承担问题
第6.9条 工程总承包模式下联合体内部保修费用的承担
第6.10条 工程总承包模式下因发包人错误指令、通知等造成的质量问题的责任承担方式
第6.11条 工程总承包模式下保修责任承担方式
第6.12条 工程总承包项目保修期的计算问题
第6.13条 工程总承包项目发包人未经竣工验收擅自使用情形下的质量评判标准
第6.14条 非常规工程总承包情形下的工程质量瑕疵责任承担问题
第6.15条 工程总承包“假”联合体的质量责任承担问题
第七章 工期
第7.1条 工程总承包模式下实际工程开始日期的认定
第7.2条 工程总承包项目实际竣工日期的认定
第7.3条 工程总承包模式下对于任意压缩合理工期的认定
第7.4条 工期顺延的认定
第7.5条 工期损失的计算
第7.6条 指定分包单位的工期过错责任
第7.7条 联合体成员节点工期违约问题
第7.8条 联合体成员内部工期责任划分
第7.9条 工期共同延误责任划分
第八章 争议解决程序
第8.1条 工程总承包合同的管辖
第8.2条 发包人与同一承包人分别签订的设计、采购、施工合同所发生纠纷如何处理
第8.3条 工程总承包合同约定的争议解决方式是否适用于实际施工人诉发包人在欠付范围内支付工程价款的纠纷
第8.4条 工程总承包合同发包人仅诉部分联合体成员如何处理
第8.5条 工程总承包合同发包人仅诉总承包人或仅诉分包人、违法分包人、转包人、挂靠人的处理
第8.6条 涉外工程总承包合同的管辖
版权声明:我们致力于保护作者版权,注重分享,被刊用文章【承包合同纠纷(建设工程总承包合同纠纷裁判指引)】因无法核实真实出处,未能及时与作者取得联系,或有版权异议的,请联系管理员,我们会立即处理! 部分文章是来自自研大数据AI进行生成,内容摘自(百度百科,百度知道,头条百科,中国民法典,刑法,牛津词典,新华词典,汉语词典,国家院校,科普平台)等数据,内容仅供学习参考,不准确地方联系删除处理!;
工作时间:8:00-18:00
客服电话
电子邮件
beimuxi@protonmail.com
扫码二维码
获取最新动态
