有很多会计专业毕业的同学或是其他行业想要转行当会计的上班族、宝妈来讲,很多人都不知道做财务的工作究竟是要干啥?
不知道财务部哪些工作适合自己,像我们知道的做账、报税、成本核算;亦或是出纳、成本会计、税务会计这些都具体是干什么的?(全套资料文末抱走)
今天我整理了一套财务部各岗位的工作流程,以及财务工作的流程图,一起来看看吧。
财务的岗位会有11种,视企业的大小规模、业务的情况设置人员和架构
1.1.1、负责现金的收付:
1.1.2、负责现金的存取以及保管
1.1.3、出纳岗对出纳的工作要求
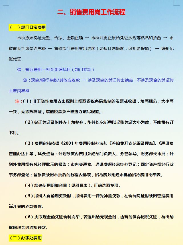
1负责部门的日常费用
2、负责办事处的费用
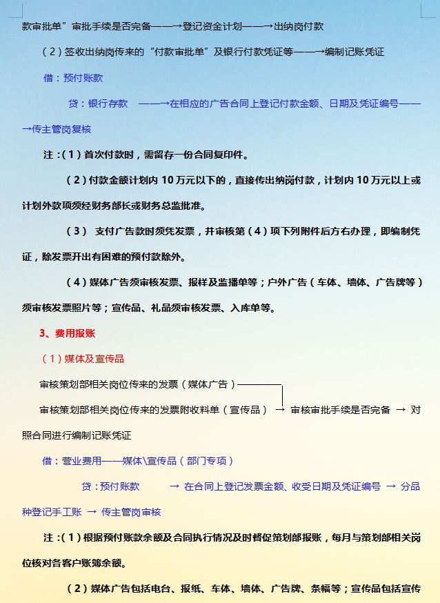
3、负责广告的费用
1、根据出纳转过来的各种原始凭证进行审核,审核无误后,编制记账凭证。2、根据记账凭证登记各种明细分类账。3、月末作计提、摊销、结转记账凭证,对所有记账凭证进行汇总,编制记账凭证汇总表,根据记账凭证汇总表登记总帐。4、结账、对账。做到帐证相符、帐帐相符、帐实相符。5、编制会计报表,做到数字准确、内容完整,并进行分析说明。6、将记账凭证装订成册,妥善保管。
(一)基本生产成本的归集(二)产品成本核算、产成品入库(三)产成品出库(四)结仓库产成品明细账、盘点(五)管理性工作与工作要求
(一)抄税(二)抵扣(三)申报税款(四)代办出口退税相关手续(五)税款交纳(六)发票的领购及使用(七)管理性工作(八)工作要求
.....
篇幅有限、财务各岗位的工作内容及工作的流程先整理了到这里,希望我的分享能帮到大家。
版权声明:我们致力于保护作者版权,注重分享,被刊用文章【会计都干什么(这是我见过最全面的财务工作流程了)】因无法核实真实出处,未能及时与作者取得联系,或有版权异议的,请联系管理员,我们会立即处理! 部分文章是来自自研大数据AI进行生成,内容摘自(百度百科,百度知道,头条百科,中国民法典,刑法,牛津词典,新华词典,汉语词典,国家院校,科普平台)等数据,内容仅供学习参考,不准确地方联系删除处理!;
工作时间:8:00-18:00
客服电话
电子邮件
beimuxi@protonmail.com
扫码二维码
获取最新动态
