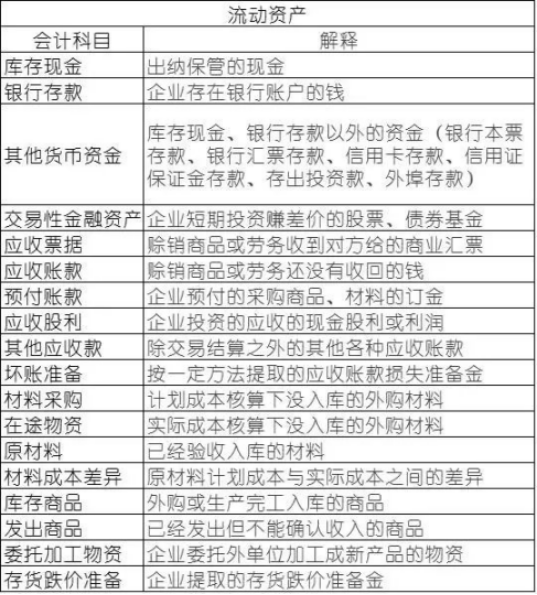
会计科目是按照经济业务的内容和经济管理的要求,对会计要素的具体内容进行分类核算的科目。
每一个会计科目都明确反映一定的经济内容,不同的会计科目,反映会计事项不同的特点。零基础在备考初级会计考试之时是必学内容之一,非常重要!下面映课菌带大家一起了解会计科目表口诀表,希望对大家学习有帮助》
别人总说“会计好啊,越老越吃香”;干了才知道,应该是越学越吃香。一入会计深似海,从此清闲是路人。会计准则、法规新政、税收实务每一样都在不断更新,感觉不活到老学到老,别说吃香了,吃土都困难。
本文来源:会计大咖。
版权声明:我们致力于保护作者版权,注重分享,被刊用文章【怎么记会计科目(8张图)】因无法核实真实出处,未能及时与作者取得联系,或有版权异议的,请联系管理员,我们会立即处理! 部分文章是来自自研大数据AI进行生成,内容摘自(百度百科,百度知道,头条百科,中国民法典,刑法,牛津词典,新华词典,汉语词典,国家院校,科普平台)等数据,内容仅供学习参考,不准确地方联系删除处理!;
工作时间:8:00-18:00
客服电话
电子邮件
beimuxi@protonmail.com
扫码二维码
获取最新动态
