现在是3月底了,距离会计初级考试如果不出意外的话还有40天左右,很多备考的朋友都还没把课程学习完,甚至根本就还没开始学习。
说实话这样还是很危险的,因为会计初级每年的通关率是不足30%的,所以现在你们就应该开始努力了。从头开始学习时间肯定是不够的,只能刷题和背笔记了。
我去年有个同事,是个前台,她就在考前30天一直刷押题,最后双科182分一次过初级,今天小编就跟大家分享一套初级会计内部押题,希望对大家有所帮助!!!
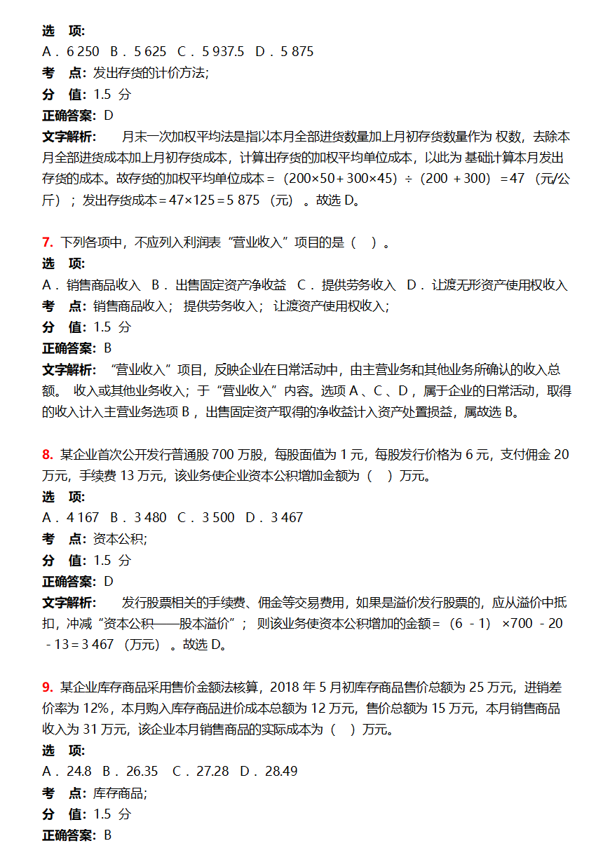
一、单项选择题(下列各小题备选答案中,只有一个符合题意的正确答案。本类题共 36 分,每小题 1.5 分。多选、错选、不选均不得分。)
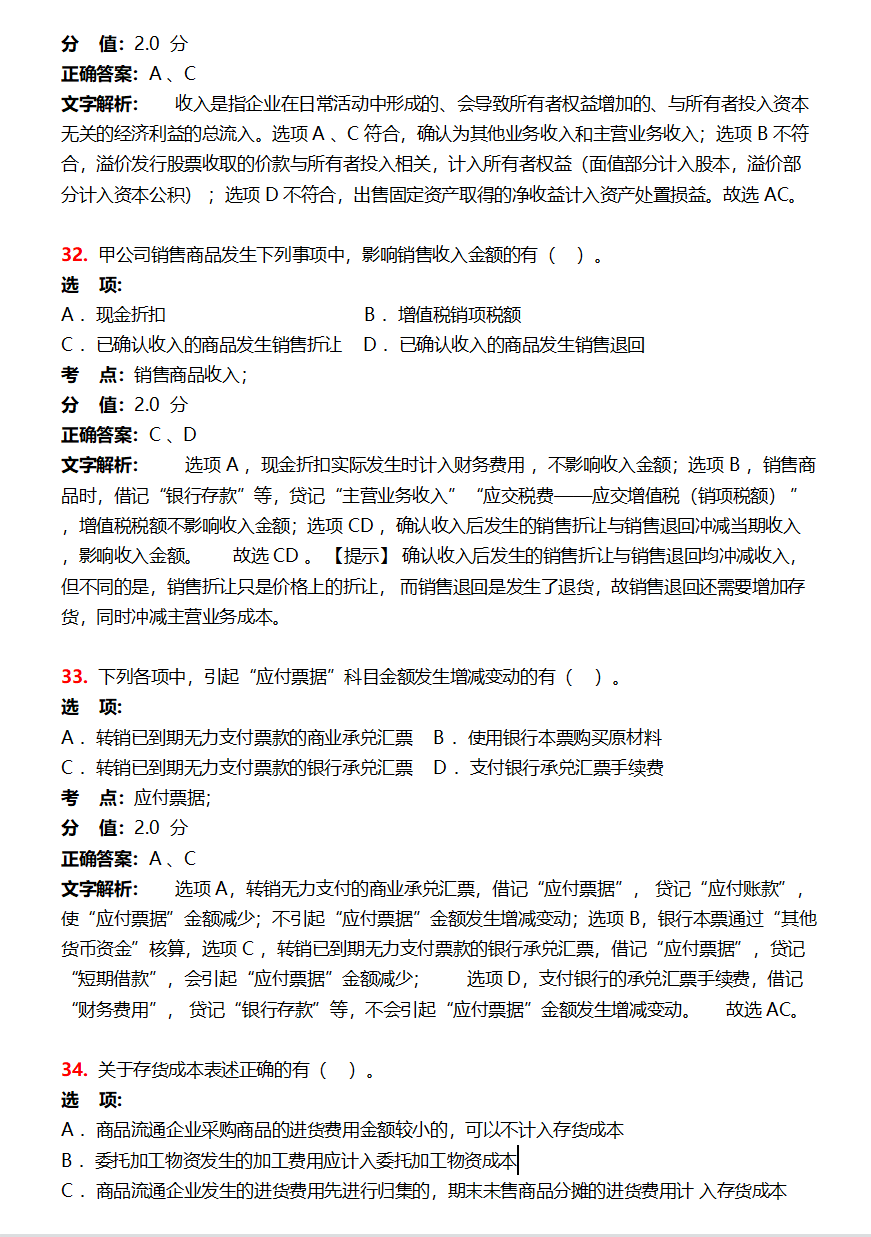
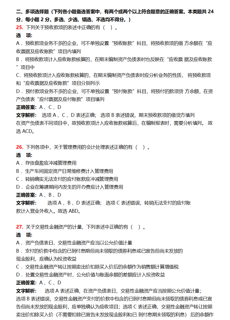
二、多项选择题(下列各小题备选答案中,有两个或两个以上符合题意的正确答案。本类题共 24 分,每小题 2 分。多选、少选、错选、不选均不得分。)
三、判断题(本类题共 10 分,每小题 1 分,每小题判断结果正确得 1 分,判断结果错误的扣 0.5 分,不判断不得分也不扣分。本类题最低得分为零分。)
四、案例分析(本类题共 3 题,共 30 分。(其中不定项选择题,少选得相应分值,多选、错选、不选均不得分) )
一、单项选择题(下列各小题备选答案中,只有一个符合题意的正确答案。本类题共 36 分,每小题 1.5 分。多选、错选、不选均不得分。)
……
篇幅有限,2022会计初级内部押题卷就先到这了,希望对大家有所帮助!!!
版权声明:我们致力于保护作者版权,注重分享,被刊用文章【会计初级提分卷多少钱(29岁前台转行考初会)】因无法核实真实出处,未能及时与作者取得联系,或有版权异议的,请联系管理员,我们会立即处理! 部分文章是来自自研大数据AI进行生成,内容摘自(百度百科,百度知道,头条百科,中国民法典,刑法,牛津词典,新华词典,汉语词典,国家院校,科普平台)等数据,内容仅供学习参考,不准确地方联系删除处理!;
工作时间:8:00-18:00
客服电话
电子邮件
beimuxi@protonmail.com
扫码二维码
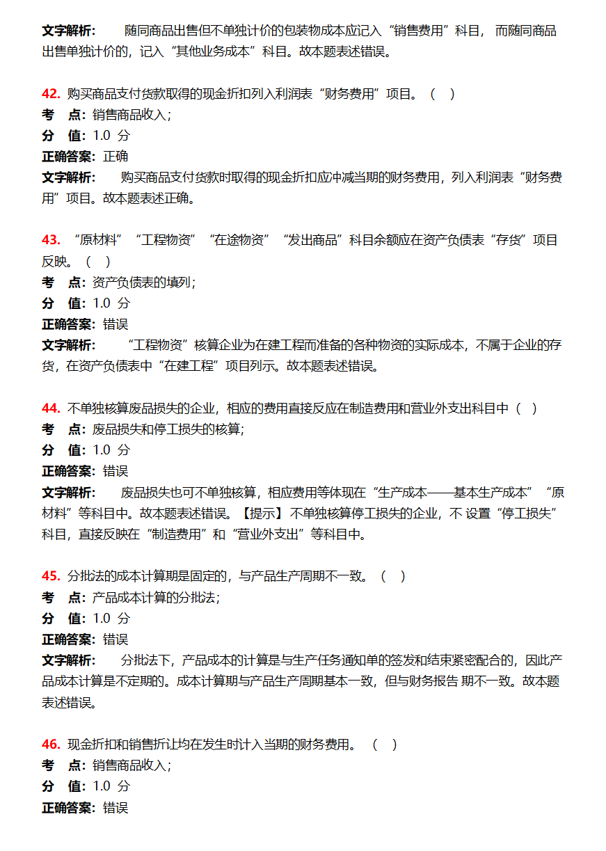
获取最新动态
