很多时候,其他部门的同事都不理解我们财务人员报销怎么这么难?是我们故意卡他们的报销还是没有工作效率?
其实都不是的,因为财务费用报销也是需要有自己的一套规章制度的。
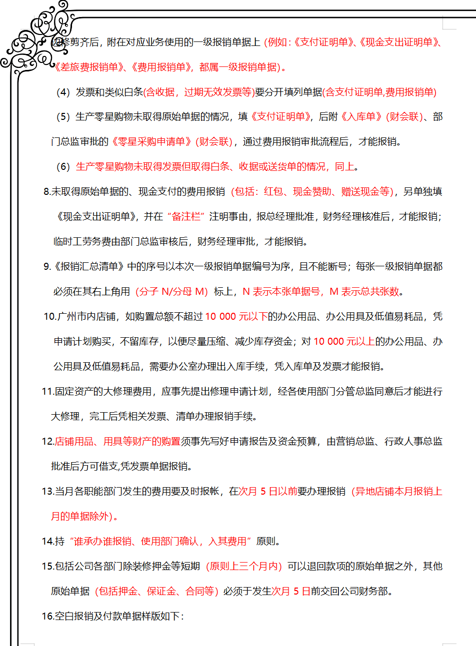
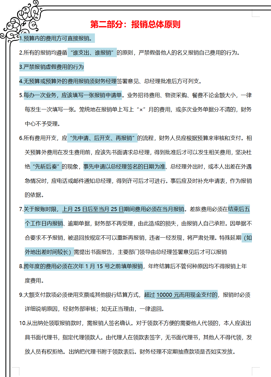
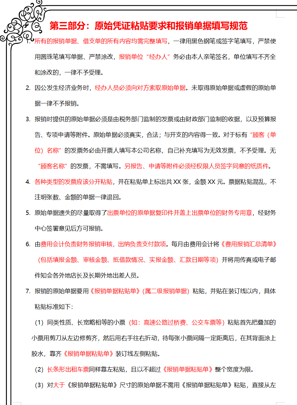
今天跟大家分享一套我们老板年薪50万挖来的财务经理,一上任就实施的企业财务费用报销制度及实施细则,看后真心服气!
……
篇幅有限,企业财务费用报销制度及实施细则就不一一展示了,
版权声明:我们致力于保护作者版权,注重分享,被刊用文章【主管会计的工作内容(年薪50万挖来的财务经理)】因无法核实真实出处,未能及时与作者取得联系,或有版权异议的,请联系管理员,我们会立即处理! 部分文章是来自自研大数据AI进行生成,内容摘自(百度百科,百度知道,头条百科,中国民法典,刑法,牛津词典,新华词典,汉语词典,国家院校,科普平台)等数据,内容仅供学习参考,不准确地方联系删除处理!;
工作时间:8:00-18:00
客服电话
电子邮件
beimuxi@protonmail.com
扫码二维码
获取最新动态
