大家注意啦!
这里有一条重大消息!关乎每一位考教师的同学
近期,教育部发布了《关于取消一批证明事项的通知》,清理取消了29项证明事项。
简单地说,就是和教育相关的不少事情,办起来更简单了!
有专家解读:“这是优化教育服务的利好之举。”
被取消的29项证明事项,涉及办学者、教师和学生等主体,快看看好政策给他们带来哪些方便和利好!
例如,根据新规,学生因病休学、因病转专业时需要的医疗单位证明、医院诊断证明被取消,改为出示县级以上医院病历即可。
高校学生申请资助时需由家庭所在地乡、镇或街道民政部门对学生家庭经济情况予以证明的环节,改为申请人书面承诺。
普通高中学生跨省(区、市)转学时提交的学业水平考试成绩证明,改为内部核查。
《通知》还对经地方、基层反映,实践中还存在无明文规定但在部分地区或学校实施的7项证明事项,按照国办文件要求予以取消。其中包括,取消普通高等学校学生因遗失、损坏学历证书或者学位证书申请补办相应证明书时提交的登报遗失证明,取消中小学生转学或升学时提交的学籍证明,改为学校通过统一电子平台核验。
例如,在此次取消部门规章设定的证明事项中,取消了《〈教师资格条例〉实施办法》(教育部令第10号)第十二条规定的,申请教师资格时提交的身份证复印件、学历证书复印件和普通话水平测试等级证书复印件。申请教师资格时提交的思想品德情况的鉴定或者证明材料,改为《个人承诺书》。其中,涉及需要申请人提交的无犯罪记录证明材料,改为政府部门核查。
对于目前正在考教资,或是考教招的同学们,
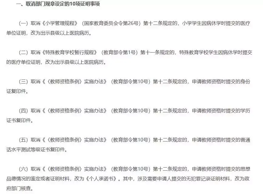
以下附上取消10项证明事项的原文!
大家记得收藏转发~
✦ (三)取消《〈教师资格条例〉实施办法》(教育部令第10号)第十二条规定的,申请教师资格时提交的身份证复印件。
✦ (四)取消《〈教师资格条例〉实施办法》(教育部令第10号)第十二条规定的,申请教师资格时提交的学历证书复印件。
✦ (五)取消《〈教师资格条例〉实施办法》(教育部令第10号)第十二条规定的,申请教师资格时提交的普通话水平测试等级证书复印件。
✦ (六)取消《〈教师资格条例〉实施办法》(教育部令第10号)第十二条规定的,申请教师资格时提交的思想品德情况的鉴定或者证明材料,改为《个人承诺书》。其中,涉及需要申请人提交的无犯罪记录证明材料,改为政府部门核查。
不论您是工作多年的老教师,还是即将在2019年成为新教师,都可以看看101教育
PPT(id:PPT-101,PPT.101.COM),了解老师教育的那点事儿。
对此,大家有什么特殊的见解吗?欢迎在评论区讨论、交流!
关注社会百态,关心教师待遇!这篇文章已引起热议,快来参与讨论吧。
版权声明:我们致力于保护作者版权,注重分享,被刊用文章【教师证明(教育部)】因无法核实真实出处,未能及时与作者取得联系,或有版权异议的,请联系管理员,我们会立即处理! 部分文章是来自自研大数据AI进行生成,内容摘自(百度百科,百度知道,头条百科,中国民法典,刑法,牛津词典,新华词典,汉语词典,国家院校,科普平台)等数据,内容仅供学习参考,不准确地方联系删除处理!;
工作时间:8:00-18:00
客服电话
电子邮件
beimuxi@protonmail.com
扫码二维码
获取最新动态
