准备参加2022年初级会计考试的同学们,现在可以开始制定学习计划表啦!尤其是零基础的小白,要提早准备初级会计考试哦!
现在可以先看初级会计2021年的教材,每年的变动都不会太大,所以不用担心了!
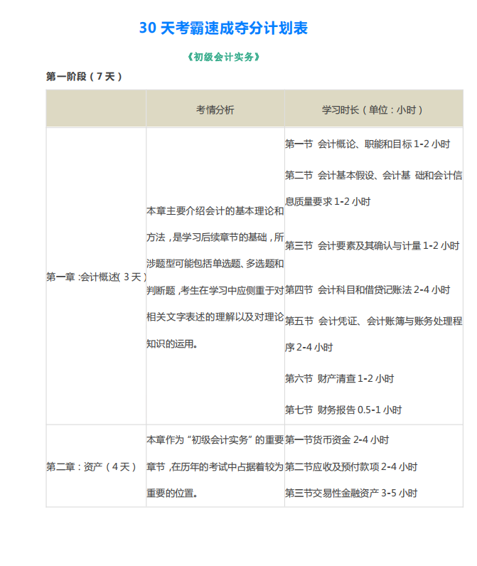
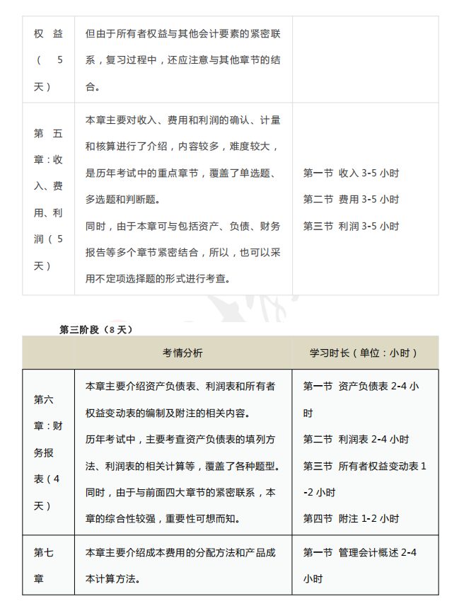
如果你懒得制定初级会计计划表,那你可以根据我整理的这份初级会计30 天考霸速成夺分计划表,来进行每日打卡!
一起来看下吧
篇幅有限,只展示了部分内容,希望能够帮助到你们!
同学们,初级会计备考加油!
版权声明:我们致力于保护作者版权,注重分享,被刊用文章【初级会计学习计划(呕心沥血7天)】因无法核实真实出处,未能及时与作者取得联系,或有版权异议的,请联系管理员,我们会立即处理! 部分文章是来自自研大数据AI进行生成,内容摘自(百度百科,百度知道,头条百科,中国民法典,刑法,牛津词典,新华词典,汉语词典,国家院校,科普平台)等数据,内容仅供学习参考,不准确地方联系删除处理!;
工作时间:8:00-18:00
客服电话
电子邮件
beimuxi@protonmail.com
扫码二维码
获取最新动态
