刚刚,河北张家口财政局发布通知:参加2021年会计专业技术资格考试张家口考生,需按照我市有关防疫要求自觉接种新冠疫苗;河北邢台财政局也表示:邢台考生需持7天内核酸检测阴性报告方能参考。
此外,全国各省市区也陆续公布了2021年初级会计职称新冠肺炎疫情防控要求!请所有考生知悉、理解、配合、支持有关防疫措施和要求。详情如下。

请互相转告:
河北张家口2021初级考生
需接种新冠疫苗才能参考
1河北张家口地区初级考生请注意
河北省张家口市财政局发布了《关于参加全国会计专业技术资格考试的防疫通知》,请张家口参加2021年初级会计考试的考生认真阅读,详情如下:
关于参加全国会计专业技术资格考试的防疫通知
参加全国会计专业技术资格考试的张家口考生:
因新冠肺炎疫情仍在全球流行,国外归国人员时有发现输入性阳性病例。为控制好国内疫情,防止因传染源输入而引发群体性、聚集性病毒传播,按照我市疾控中心的防疫要求,参加2021年会计专业技术资格考试张家口考生,需按照我市有关防疫要求自觉接种新冠疫苗,这样不仅能阻止病毒在考场的传播,还能使更多人群获得免疫力和保护力。
考生参加考试时需出示接种疫苗的证明方可入场参加考试。因身体原因未能接种疫苗的考生需出示身体原因相关证明。
所有考生参加考试时,都需提供《个人健康信息承诺书》和出示“河北健康码”,方可参加考试。
附件:《个人健康信息承诺书》
http://www.zjk.gov.cn/content/2021/108126.html)
张家口市财政局
2021年4月
2河北邢台地区初级考生请注意
河北省财政厅发布《邢台市财政局关于持阴性核酸检测报告参加2021年初级会计资格考试的通知》,各位邢台考生来看具体防疫要求!
邢台市财政局关于持阴性核酸检测报告
参加2021年初级会计资格考试的通知
广大考生:
2021年初级会计资格考试定于5月15日至19日、5月22日至23日举行,根据当前疫情防控形势和考点学校要求,所有考生必须持“河北健康码”、“通信行程码”(均为绿码)和7天内合法医疗机构或疾控部门的核酸检测阴性报告,体温正常(不超过37.3℃),方可进入考点参加考试。特此通知。
邢台市财政局2021年4月20日

2021年初级考试
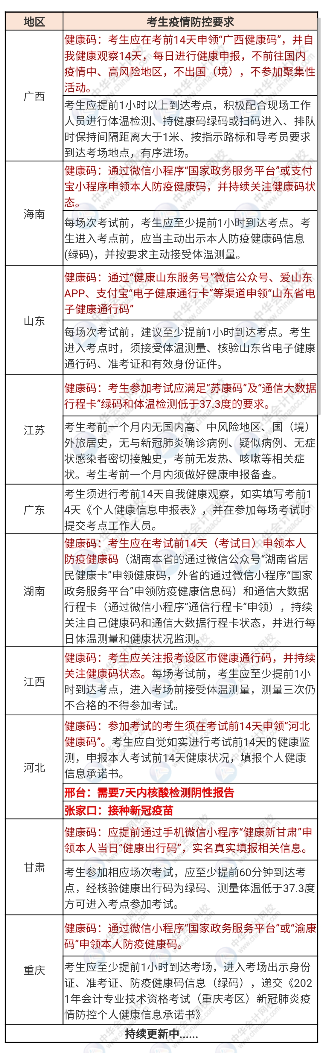
各地区疫情防控要求
为保障广大考生和考务工作人员生命安全和身体健康,确保全国2021初级会计考试安全进行,各地区开始陆续公布2021年初级会计职称新冠肺炎疫情防控要求!请所有考生知悉、理解、配合、支持有关防疫措施和要求。
截止至2021年4月22日,目前收集到的各地公布的疫情防控要求汇总如下,持续更新中:

2021年初级会计职称考试
准考证打印时间更新
截止至目前,全国除云南、天津、青海、新疆兵团尚未公布准考证打印时间外,其余地区均已公布2021初级准考证打印时间↓
说明:因考试政策、内容不断变化与调整,仅供参考,
中华会计网校初级会计职称,各地财政局
版权声明:我们致力于保护作者版权,注重分享,被刊用文章【兵团初级会计职称准考证打印(提醒)】因无法核实真实出处,未能及时与作者取得联系,或有版权异议的,请联系管理员,我们会立即处理! 部分文章是来自自研大数据AI进行生成,内容摘自(百度百科,百度知道,头条百科,中国民法典,刑法,牛津词典,新华词典,汉语词典,国家院校,科普平台)等数据,内容仅供学习参考,不准确地方联系删除处理!;
工作时间:8:00-18:00
客服电话
电子邮件
beimuxi@protonmail.com
扫码二维码
获取最新动态
