做财务的都知道,财务人员想要更进一步的话,有两条非常好的路:一是审计、二就是税务了,我们税务总监就是一个非常好的例子,人家就通过一身过硬的税务筹划能力,成功跻身税务总监一职,通过税务筹划为公司省下将近百万。
最近还熬了整整7天,把54个税务筹划案例整理汇总并讲解分析完成,今天就分享给大家。
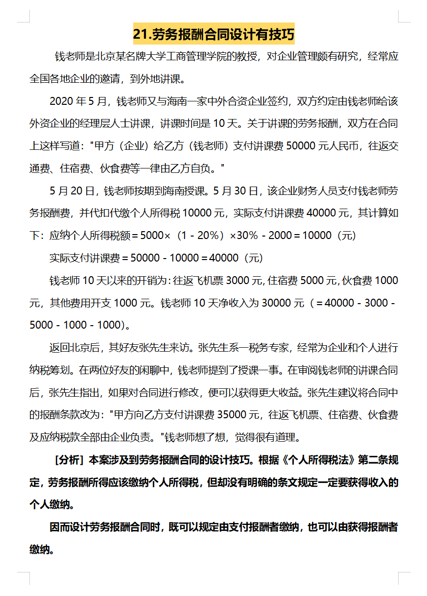
……
篇幅有限,企业纳税筹划方法案例精讲与分析就先到这了,
希望这套企业纳税筹划方法案例精讲与分析对你们有所帮助。
版权声明:我们致力于保护作者版权,注重分享,被刊用文章【税收筹划真实案例分析(年薪80万税务总监熬了整整7天)】因无法核实真实出处,未能及时与作者取得联系,或有版权异议的,请联系管理员,我们会立即处理! 部分文章是来自自研大数据AI进行生成,内容摘自(百度百科,百度知道,头条百科,中国民法典,刑法,牛津词典,新华词典,汉语词典,国家院校,科普平台)等数据,内容仅供学习参考,不准确地方联系删除处理!;
工作时间:8:00-18:00
客服电话
电子邮件
beimuxi@protonmail.com
扫码二维码
获取最新动态
