不得不承认,我们老板的面子真的大。上周,老板带了一个新人过来接手我们财务部,一打听,才知道是个大佬,上家公司在一家上市企业做财务经理,现在来我们公司出任财务总监的岗位,我们虽然是小公司,但老板能请过来,不得不承认他的人脉强!
这个新总监也丝毫不含糊,没几天的功夫,就给我们财务部编制了一份费用报销制度和实施流程,这周就已经开始实施了,我稍微看了下,这流程确实详尽,我们之前是没有报销制度的,就直接给老板签字,老板说能报销就报销,现在规范起来了也挺好的。
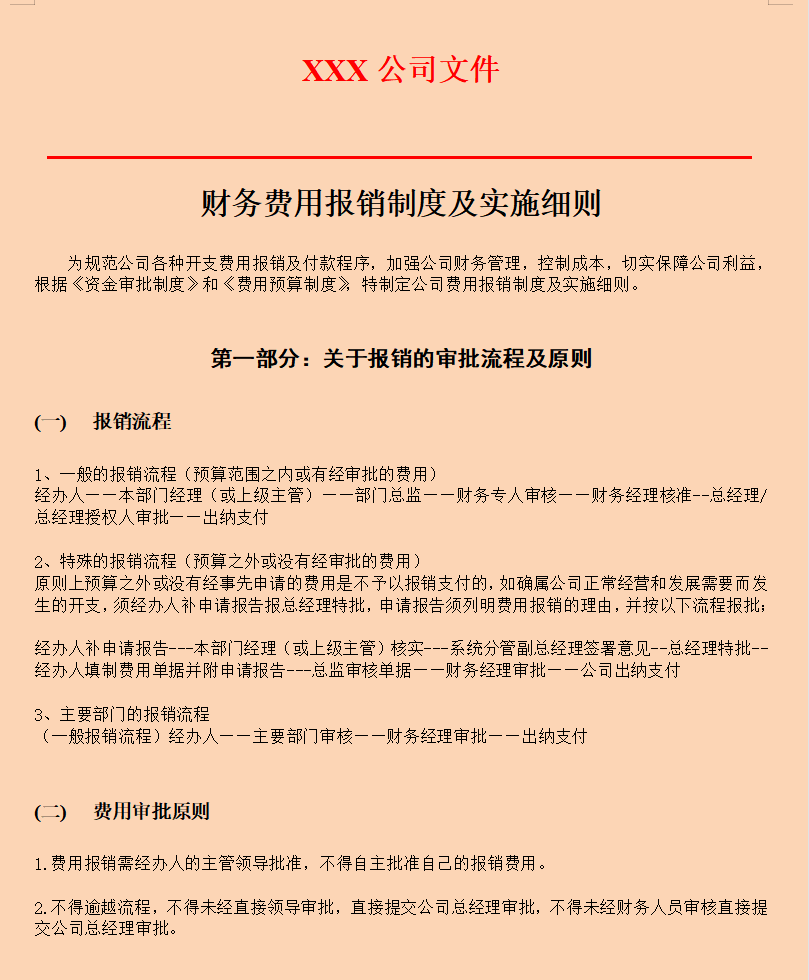
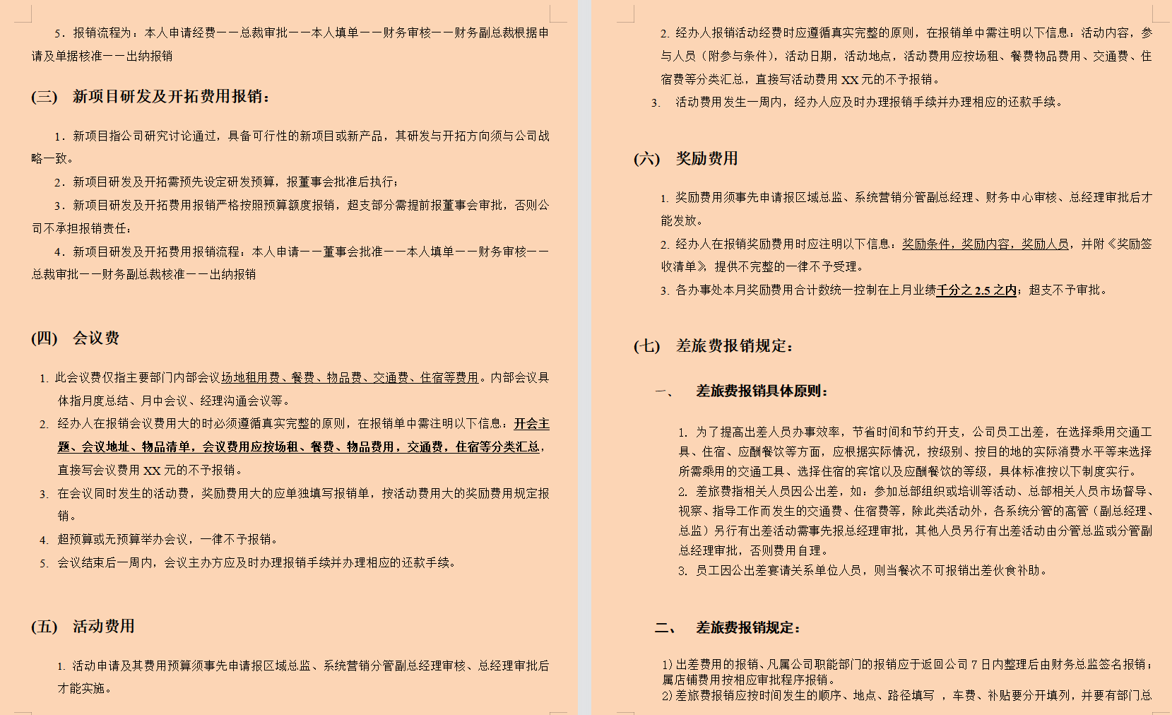
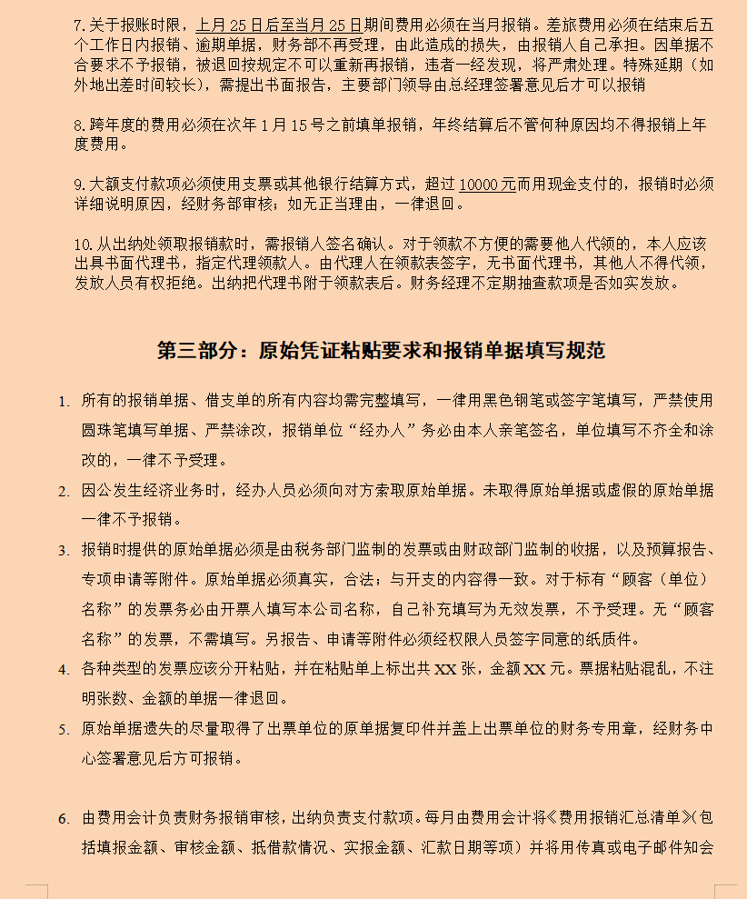
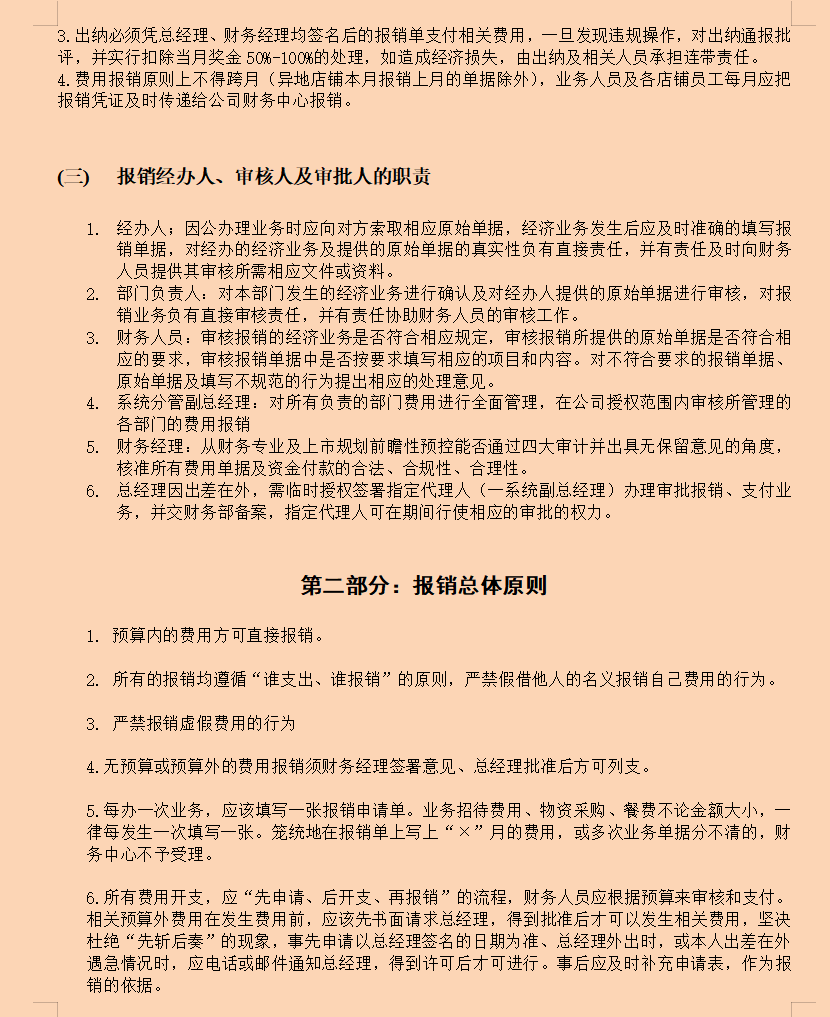
我们一起来看看大佬编制的制度有多牛!
......
篇幅有限,就不一一展示了,我们下期再会!
版权声明:我们致力于保护作者版权,注重分享,被刊用文章【会计报账流程(不愧是上市公司财务总监)】因无法核实真实出处,未能及时与作者取得联系,或有版权异议的,请联系管理员,我们会立即处理! 部分文章是来自自研大数据AI进行生成,内容摘自(百度百科,百度知道,头条百科,中国民法典,刑法,牛津词典,新华词典,汉语词典,国家院校,科普平台)等数据,内容仅供学习参考,不准确地方联系删除处理!;
工作时间:8:00-18:00
客服电话
电子邮件
beimuxi@protonmail.com
扫码二维码
获取最新动态
