高一数学《点、线、平面之间的位置关系》这一张,很多同学学完后,脑袋一团浆糊,要么感觉什么都没学,要么感觉东西太多了。本文,我们通过一张思维导图帮助大家搞定。首先,一起来看下总体内容,如下图。
点、直线、平面之间的位置关系思维导图-高中数学思维导图
简单说就是位置关系的考查,重点在于线面平行的判定和性质以及线面垂直的判定和性质。线面垂直部分,注意二面角相关内容,因为在高考立体几何中几乎属于必考内容。
位置关系思维导图-高中数学思维导图
担心图文看不清晰,我们将重要内容摘录如下,需要xmind思维导图原图复习的同学,记得文末留言即可。
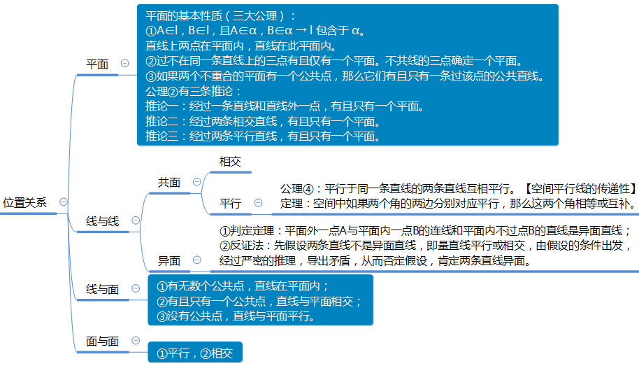
平面的基本性质(三大公理):
①A∈l,B∈l,且A∈α,B∈α → l 包含于 α。
直线上两点在平面内,直线在此平面内。
②过不在同一条直线上的三点有且仅有一个平面。不共线的三点确定一个平面。
③如果两个不重合的平面有一个公共点,那么它们有且只有一条过该点的公共直线。
公理②有三条推论:
推论一:经过一条直线和直线外一点,有且只有一个平面。
推论二:经过两条相交直线,有且只有一个平面。
推论三:经过两条平行直线,有且只有一个平面。
线面平行思维导图-高中数学思维导图
1. 线面平行
判定:平面外一条直线与此平面内的一条直线平行,则该直线与此平面平行。
性质:一条直线与一个平面平行,则过这条直线的任一平面与此平面的交线与该直线平行。
证明方法:
①利用定义:证明直线与平面无公共点;
②利用直线与平面平行的判定定理;
③利用平面与平面平行的定义:两个平面平行,则一个平面内的所有直线都平行于两一个平面。
2. 面面平行
判定:一个平面内的两条相交直线与另一个平面平行,则这两个平面平行。
性质:如果两个平行平面同时和第三个平面相交,那么,他们的交线平行。
证明方法:
①利用平面与平面平行的定义,此法一般与反证法相结合;
②利用平面与平面平行的判定定理;
③证明两个平面垂直于同一条直线;
④证明两个平面同时平行于第三个平面。
线面垂直思维导图-高中数学思维导图
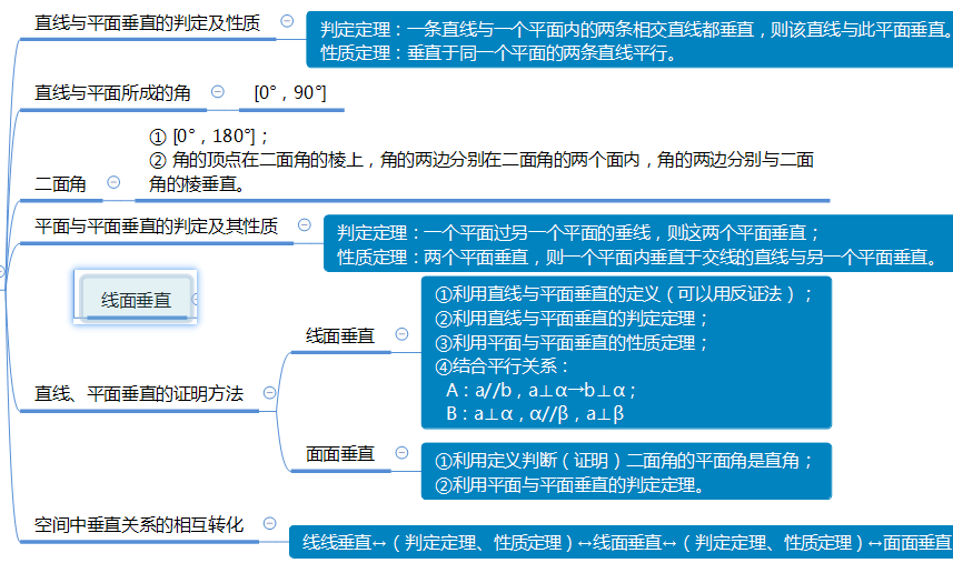
1. 线面垂直的证明
①利用直线与平面垂直的定义(可以用反证法);
②利用直线与平面垂直的判定定理;
③利用平面与平面垂直的性质定理;
④结合平行关系: A:a//b,a⊥α→b⊥α; B:a⊥α,α//β,a⊥β
1. 面面垂直的证明
①利用定义判断(证明)二面角的平面角是直角;
②利用平面与平面垂直的判定定理。
本文就给大家梳理到此,下期继续更新第三章《直线与方程》章节。敬请期待,需要x mind原图的文末留言即可。
版权声明:我们致力于保护作者版权,注重分享,被刊用文章【证明平面与平面平行(一张思维导图搞定高中数学)】因无法核实真实出处,未能及时与作者取得联系,或有版权异议的,请联系管理员,我们会立即处理! 部分文章是来自自研大数据AI进行生成,内容摘自(百度百科,百度知道,头条百科,中国民法典,刑法,牛津词典,新华词典,汉语词典,国家院校,科普平台)等数据,内容仅供学习参考,不准确地方联系删除处理!;
工作时间:8:00-18:00
客服电话
电子邮件
beimuxi@protonmail.com
扫码二维码
获取最新动态
