做账是会计必须要会的技能之一了,不管是手工记账还是电子记账,我们做会计一定要熟练地掌握这些工作技能。在财务工作中,像做账报税这些虽然是很基本的工作了,但是却很花时间。(文末可抱走)
也为了自己能高效地处理财务的工作,我也是花了好几天的时间编制了一份Excel财务记账管理系统,像日常的编制记账凭证、编制会计报表都是可以的,很适合中小企业!
总账科目,明细科目、借方年初余额、贷方年初余额
不同科目的年初贷方余额、期初借方余额、凭证累计借方金额、期末借方余额、期末贷方余额等等
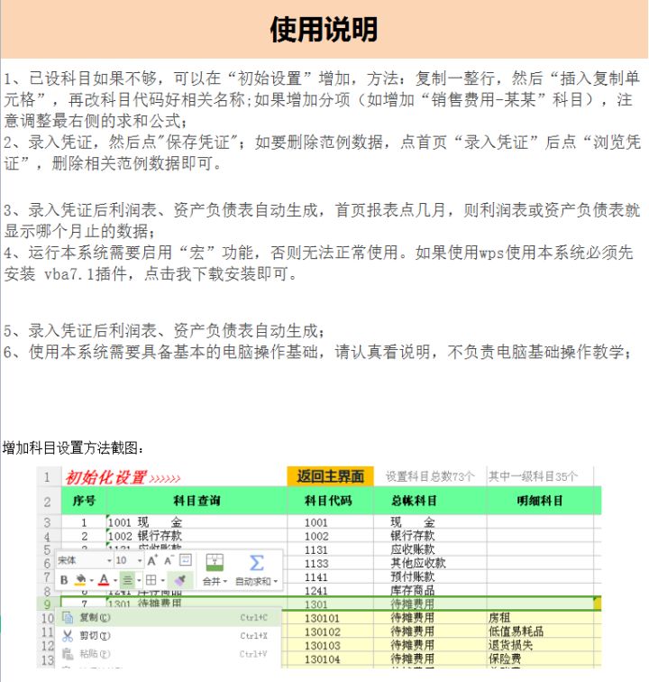
添加会计科目的方法;凭证的录入、自动生成会计报表
......
篇幅有限,这份Excel财务记账管理系统就先到这里了,有电子版的,希望能帮到大家。
版权声明:我们致力于保护作者版权,注重分享,被刊用文章【会计记账凭证电子版(花了12个小时做的Excel财务记账管理系统)】因无法核实真实出处,未能及时与作者取得联系,或有版权异议的,请联系管理员,我们会立即处理! 部分文章是来自自研大数据AI进行生成,内容摘自(百度百科,百度知道,头条百科,中国民法典,刑法,牛津词典,新华词典,汉语词典,国家院校,科普平台)等数据,内容仅供学习参考,不准确地方联系删除处理!;
工作时间:8:00-18:00
客服电话
电子邮件
beimuxi@protonmail.com
扫码二维码
获取最新动态
