撰 文 | 蔡维专
律匠律师事务所副主任
行政协议是公法私法化和私法公法化对向发展的必然结果,不仅是一种现代国家治理方式的创新,亦是公私合作的重要形式。2014年修订并于2015年5月1日施行的新行政诉讼法,明确将行政协议列入行政诉讼的受案范围。《政府购买服务管理办法》业已修订,政府购买服务的范围将进一步扩大;中央“放管服”在逐步深化;优化法治化营商环境的具体措施在进一步落实,行政协议的用武之地将越加广阔。笔者拟从律师的角度,从价值创新与交易促进,权力监督与权利保障的原则出发,对相关的法律规则,结合理论、案例作系列解读,以求教于方家,共享于业内,参考于企业决策者。
行政协议解读系列之一
《行政协议与民事协议的区别:不同的审查标准及业务提示》
深刻理解行政协议与民事协议的区别与联系,是办理行政协议业务的钥匙,是识别行政协议的基础,是制定救济方案的前提。在社会经济生活中,行政机关与公民、法人或其他组织之间订立“协议”,极为常见,但究竟归为行政协议亦或民事协议,却大不同。

行政协议这一概念本身,在我国向来饱受“非议”。因其“行政性”,而被合同法排斥在“合同体系”之外;因其“协议性”,而长期被排斥在行政诉讼受案范围之列。
行政协议客观存在,因此产生的争议亦客观存在,人民法院不得不为该种争议的解决寻求出口。在新行政诉讼法修订之前,大量的“行政协议”案件均为法院民事审判庭依照民事裁判规则审理,并依此形成了大量的案例及审判惯性。如新行政诉讼法修订前,国有土地使用权出让、房屋土地征收补偿类合同纠纷,均由民庭审理。但事实上,不论是国有土地使用权出让还是房屋土地征收,行政机关与相对人签署的协议是一系列行政行为的自然结果,如国有土地使用权出让涉及的拍卖公告行为、房屋土地征收涉及的安置补偿标准行为,民庭面对此类行政行为,审查标准松,审查强度轻,审查范围窄,甚至根本无法审查,这也导致争议无法得到实质化解。
最高院行政庭则通过个案批复的方式,不断拓展“行政协议”前置行政行为的受理。在[2009]行他字第55号《最高人民法院关于土地管理部门出让国有土地使用权之前的拍卖行为以及与之相关的拍卖公告等行为性质的答复》中,最高院认定,土地管理部门出让国有土地使用权之前的拍卖行为以及与之相关的拍卖公告等行为属于行政行为,当事人不服提起行政诉讼的,人民法院应当依法受理。在[2010]行他字第191号《最高人民法院行政审判庭关于拍卖出让国有建设用地使用权的土地行政主管部门与竞得人签署成交确认书行为的性质问题请示的答复》中,最高院认定,土地行政主管部门通过拍卖出让国有建设用地使用权,与竞得人签署成交确认书的行为,属于具体行政行为。当事人不服提起行政诉讼的,人民法院应当依法受理。如此,行政庭审理前置的行政行为,民庭审理协议,双轨运行。
新行政诉讼法明确将行政协议纳入行政诉讼受案范围,双轨运行的局面将得到极大改善。《最高人民法院关于审理行政协议案件若干问题的规定》(法释〔2019〕17号)则进一步明确的行政协议的识别标准,并列举了“有名”行政协议。但可以预料的是,因民庭已大量审理“行政协议”案件,在并依此形成了大量的案例及审判惯性,因此并非所有的“行政协议”案件(如无名行政协议)都会归入行政审判的管辖。这就意味着,关于行政协议的司法规则,可能会存在较大的差异,“一省一议”甚至“一城一议”可能较为突出。

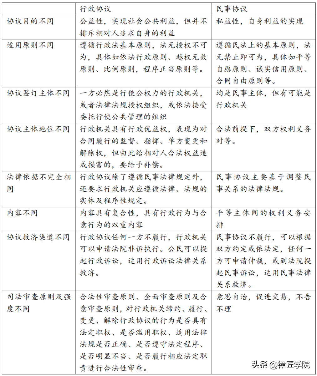
区分行政协议与民事协议的意义在于司法审查标准与强度存在天壤之别,并由此导致对行政权力的反馈与约束机制存在根本不同。
若归为行政协议,则意味着,必须根据行政诉讼的规则进行审查,首要的价值追求在于审查行政权的运行是否合法、合规、合理(部分情形下)。而行政诉讼最重要的原则系“全面审查原则”与“合法性审查原则”,这就意味着需要对行政协议的订立、履行进行全流程、全方位的审查。行政机关在全面而深入的司法审查下,会“暴露”更多的过错。
若归为民事协议,则意味着,仅需要依据民事规则进行审查,首要的价值在于尊重“合意”、促进交易。相对而言,民事审查重结果,轻过程,由此导致对行政权约束不足。
(一)两个案例
案例1:浙江省高级人民法院(2018)浙行终13号《安吉展鹏金属精密铸造厂、安吉县人民政府其他二审行政判决书》(2018年8月14日)
浙江省高院在该判决中详尽阐明了行政协议与民事协议的区别:
“相比于民事协议,行政协议在缔约主体、缔约目的、协议内容等方面都有其特殊性,又是一类特殊的协议。行政协议在法律性质上具有鲜明的双重性特点,行政性和契约性是行政协议的一体两面,共同构成行政协议不可分割的法律属性。《行政诉讼法》将行政协议纳入行政诉讼的受案范围,目的是为了更公正、及时审理行政协议案件,更有效解决行政协议争议,更有效保护公民、法人和其他组织的合法权益,更有效监督行政机关依法行使职权。将行政协议纳入行政诉讼的受案范围,能够更好地实现对行政协议行政性的监督和评判。基于行政协议的双重性特征,为了实现行政诉讼法的上述立法目的,在行政协议案件司法审查中应坚持三个原则:
一是行政诉讼保护不低于民事诉讼保护原则。在起诉期限、原告资格、诉讼类型、审查范围、赔偿标准等实体和程序权利方面,对行政相对人及利害关系人给予同等甚至更优保护。
二是对行政机关行政协议行为全程监督原则。《行政诉讼法》第六条明确规定,人民法院审理行政案件,对行政行为是否合法进行审查。故在行政诉讼中,监督行政机关依法行使职权是人民法院的法定职责。行政诉讼程序一经启动,人民法院即应对被诉行政行为是否合法进行审查监督,这种司法审查监督不受原告是否提出相应请求的影响,其审查范围和裁判方式亦不完全受原告诉讼请求的限制。在行政协议案件中,人民法院不仅仅在行政机关单方变更、解除行政协议时才予以监督,对行政机关签订、履行等行为都应进行全程监督。这种监督充分体现了行政诉讼法将行政协议纳入受案范围的核心价值,是行政协议诉讼最独特于民事诉讼的特点。
三是双重审查、双重裁判原则。既要审查行政协议行为的行政合法性,又要审查行政协议的契约效力性,在裁判主文中要体现对行政合法性和契约效力性的双重裁判。当然,这两种审查方式在举证责任分配等多方面有所区别。”
该判决虽形成了《行政协议规定》发布实施之前,但其对行政协议、民事协议及制度的价值阐释仍具有较强的参考价值。
案例2:黑龙江省高级人民法院(2019)黑民终61号《肇源福润肉类加工有限公司、肇源县人民政府合同纠纷二审民事判决书》(2019年12月23日)
肇源县政府与雨润公司签订的《江苏雨润集团年屠宰加工100万头生猪项目协议书》,肇源县政府以民事协议起诉至法院,雨润公司则认为该协议书“涉及国土、建设、交通、财政、市场监管、卫生防疫等数十个政府部门的行政管理事项。这些权利义务虽有少部分民事权利义务性质,但更多约定涉及地方政府不同职能部门的行政职权,分别受到多部行政法律法规调整,具有明显的行政法上的权利义务特征。
一审法院认为,“肇源县政府与雨润公司签订的《协议书》《补充协议书》及《补充协议书(2)》,是双方当事人的意思表示真实,不违反法律、法律的强制性规定,合法有效。双方当事人应按合同约定履行。”
福润公司(项目公司)上诉认为,一审法院认定福润公司全部过错,承担全部责任,明显偏袒肇源县政府。
黑龙江高院认为,肇源县政府虽为政府行政机关,但其与雨润公司签订《协议书》《补充协议书》及《补充协议书(2)》,约定了双方合作建设案涉生猪屠宰场相关权利义务,由肇源县政府有偿提供土地使用权,并且通过合同约定方式,按照国家政策向雨润公司提供优惠政策和奖励资金的义务,雨润公司负责投资、建设和经营,双方还约定了违约责任等内容,属平等主体之间的民事合同法律关系,而非行政行为。故对福润公司提出本案不属于民事案件受案范围的上诉主张,本院不予支持。
该判决制作于2019年12月23日,恰在《行政协议规定》发布之前。
通过以上两个案例可以看到,法院在协议定性方面存在极大的裁量空间,认定为行政协议还是民事协议会直接影响法院的审查范围与审查标准,进而导致过错认定上存在根本不同。同时,若认定为行政协议,则行政机关无法作为原告起诉至法院,会直接影响双方的救济方案与诉讼格局。
(二)两者的主要区别点

通过以上梳理可知,行政协议与民事协议既相互区别,又相互交织,对于律师办理此类业务而言,首要的问题是定性。该种定性不仅是理论上的定性,更多的诉讼、权利保障方案制定层面的考量。对于有名行政协议,定性的争议空间不大,但对于无名行政协议,认定为民事协议亦或行政协议,则直接决定了救济方案的制定、诉讼程序的选择,甚至最终司法裁判结果的预判。作为律师,需透彻理解行政协议的内涵与外延,需深刻了解中国司法审判、行政权运行的机制与机理,需时刻更新最新的司法政策与案例,方才能最大化保障当事人利益。
版权声明:我们致力于保护作者版权,注重分享,被刊用文章【民事合同(行政协议与民事协议的区别)】因无法核实真实出处,未能及时与作者取得联系,或有版权异议的,请联系管理员,我们会立即处理! 部分文章是来自自研大数据AI进行生成,内容摘自(百度百科,百度知道,头条百科,中国民法典,刑法,牛津词典,新华词典,汉语词典,国家院校,科普平台)等数据,内容仅供学习参考,不准确地方联系删除处理!;
工作时间:8:00-18:00
客服电话
电子邮件
beimuxi@protonmail.com
扫码二维码
获取最新动态
