2021年中级会计报名时间没有你想象的那么长!等着等着就有可能等到明年去了!各位中级考生请注意,留给你的时间不多了!中级报名,不少地区已经开始暂停!
1
不少地区,报名暂停!
考试报名统一通过“全国会计资格评价网”(http://kzp.mof.gov.cn,下同)报名系统进行。
第一阶段报名:自2021年3月10日10:00开始,至3月16日24:00结束;
第二阶段报名:自2021年3月22日10:00开始,至3月26日24:00结束。
还有地区暂停时间是在22号开始!
浙江省2021年度中级会计资格考试报名时间为2021年3月11日10:00—3月22日16:00。
补报名时间为2021年3月29日10:00—3月31日16:00。
所以还没有报名的尽快哦!
2
尽早报名的三大理由!
根据多年的经验,这么推荐主要有以下几个理由!
1、报名系统常崩溃,早报名早发现问题!
尽管今年报名系统在开启之前做了大量准备工作,但终究没能抗住超200万考生的疯狂点击,这两天也有部分考生反馈迟迟无法刷新报名,这是意料之中的现象,还有考生从第一天就报名的,却一直显示未交费、照片未审核的……
比如江苏,目前报名系统就有了问题,考生吐槽:江苏报名系统反反复复的崩,电脑重启怀疑网络,打开微博才知道不是我一人,被上传资料那块折磨的太糟心了!
不难保证,你在报名的时候不会遇到这些问题,如果遇到必然需要时间处理,万一你给自己的时间不够或者遇到突发情况,那结果真的就有可能明年再报了!所以请尽早报名,如果报名过程中出现照片审核不过、学历无法认证的情况,在报名期间还能联系解决。
2、把报名当仪式感,早日投入到学习备考当中!
这几天都是报名的高峰期,很多人着急报名的其中最主要的原因是:报名本身代表的仪式感。在微博和朋友圈中都看到很多考生将中级报名当做是中级复习的开始,尽早报名就尽早投入复习之中:
这个时候不给自己一些仪式感,不用报名费逼自己一把,只会越来越丧,最后变得软趴趴毫无战斗力!
再加之,今年三个科目分成了两个批次考试,有部分考生提前考,这又大大缩短了考试的备考时间!还不进入状态,等着明年再来么?
3、不给拖延症任何借口!
拖延症是人类的天敌,我们的基因里就已经被写入“能不动就不动,稳住保存能量”,每个人都有拖延症,对于部分拖延症超级严重的考生来说,从报名第一天起,看到网上说系统崩坏了、教材不确定,或是不确定到底报几科,于是就一直拖着、犹豫着、纠结着,中间被学习或工作的事情一耽误,就可能忘记报名了。还能怎么办?等明年呗.....
已经开始报名的伙伴们,是否报名成功了呢?不要嫌啰嗦,下面的内容,没有报名的考生一定要看哟!
3
报名注意事项
1、满足报名条件
基本条件
1.遵守《中华人民共和国会计法》和国家统一的会计制度等法律法规;
2.具备良好的职业道德,无严重违反财经纪律的行为;
3.热爱会计工作,具备相应的会计专业知识和业务技能。
具体条件
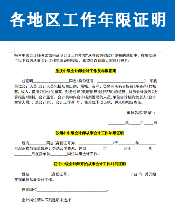
1.具备大学专科学历,从事会计工作满5年;
2.具备大学本科学历或学士学位,从事会计工作满4年;
3.具备第二学士学位或研究生班毕业,从事会计工作满2年;
4.具备硕士学位,从事会计工作满1年;
5.具备博士学位;
6.通过全国统一考试,取得经济、统计、审计专业技术中级资格。
符合报名条件的人员可在其工作单位所在地、学籍所在地、户籍所在地或居住地报名;符合报名条件的香港、澳门和台湾居民,按照就近方便原则在内地报名。
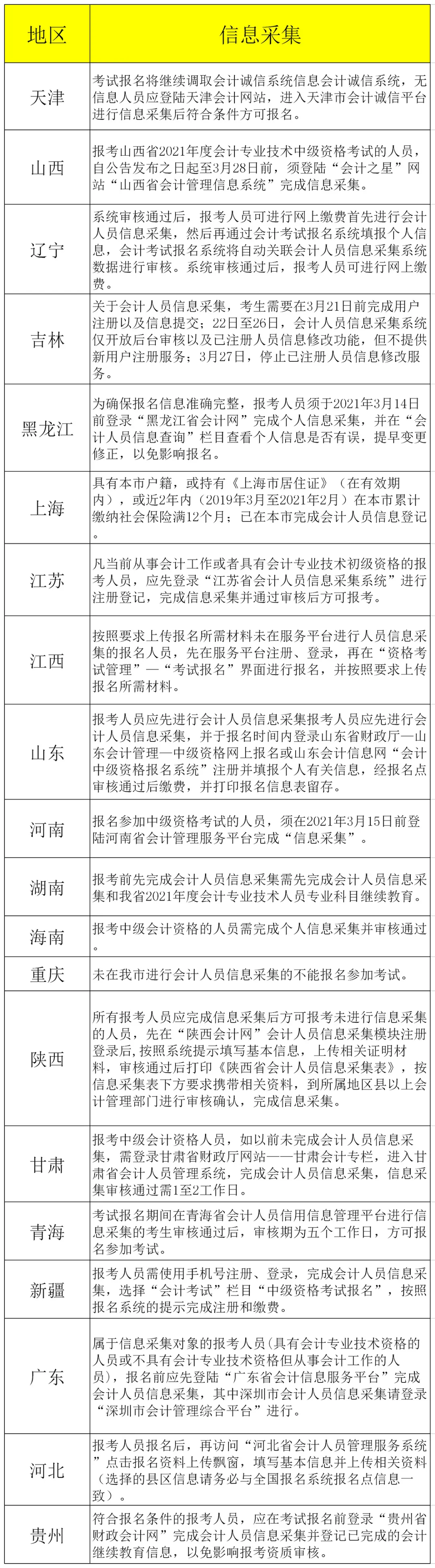
2、需要进行信息采集的地区

3、需要社保证明的地区
4、需要继续教育的地区
*因考试政策及内容不断变化与调整,小会提供的以上信息仅供参考!
4
最新各地报名时间汇总
为了帮助大家清晰的知道自己所在地区的报名时间,已经给大家汇总好了,请对号入座。
重要提示:河北唐山、上海、南京地区报考,需要提供社保证明。
本文来源:各地财政厅官网、高顿中级会计职称、zhongjichinaacc。
芸窗e财会,为千万财会人服务
版权声明:我们致力于保护作者版权,注重分享,被刊用文章【浙江省中级会计师考试报名时间(中级报名)】因无法核实真实出处,未能及时与作者取得联系,或有版权异议的,请联系管理员,我们会立即处理! 部分文章是来自自研大数据AI进行生成,内容摘自(百度百科,百度知道,头条百科,中国民法典,刑法,牛津词典,新华词典,汉语词典,国家院校,科普平台)等数据,内容仅供学习参考,不准确地方联系删除处理!;
工作时间:8:00-18:00
客服电话
电子邮件
beimuxi@protonmail.com
扫码二维码
获取最新动态
