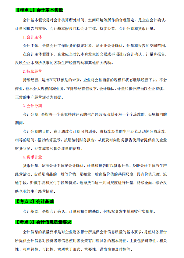
初级会计实务14页考点汇总+经济法117个高频考点,通关必背
距离初级会计考试就剩下不到两个月的时间了,再啃书肯定是来不及的,今天和大家分享一套初级会计考试两科高频考点,共43页,浓缩的全是精华,重难点全包含,帮助备考初级会计的小伙伴们成功上岸!
......
......
内容太多,不能和大家展示全部内容了。
版权声明:我们致力于保护作者版权,注重分享,被刊用文章【初级会计经济法考点(初级会计实务14页考点汇总)】因无法核实真实出处,未能及时与作者取得联系,或有版权异议的,请联系管理员,我们会立即处理! 部分文章是来自自研大数据AI进行生成,内容摘自(百度百科,百度知道,头条百科,中国民法典,刑法,牛津词典,新华词典,汉语词典,国家院校,科普平台)等数据,内容仅供学习参考,不准确地方联系删除处理!;
工作时间:8:00-18:00
客服电话
电子邮件
beimuxi@protonmail.com
扫码二维码
获取最新动态
