在申报职称这条路上,如果你有困惑与问题,关注我,老魏帮你解决。对于一个混迹职称评审十多年的老兵,完美做到大事化小、小事化了。
这段时间,老魏陆陆续续分享了许多江苏职称初定的内容,但并不是所有城市的申报时间都确定了。
说着急也不一定着急,毕竟有的地区政策都没出,着急也没用。说不着急也不一定不着急,毕竟证书赶早不赶迟。
所以,今天为大家带来2022年江苏最新一批的初定申报时间汇总
注:以下内容部分来源于地区人社局官网,部分来源于咨询当地的人社部门所获得的消息,一切仍需以当地政策为准,仅供参考!
首先,说说已经公布政策的地区
南京:1月1日至11月30日
图片来源:宁职称办〔2021〕103 号
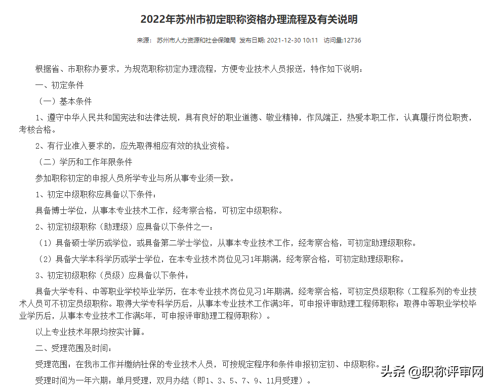
苏州、昆山:单月受理、双月办结(即1、3、5、7、9、11月受理)
图片来源:苏州市人社局
图片来源:昆山市人社局
南通:1月1日至12月15日
图片来源:通职称办〔2022〕2 号
接着,说说去年申报时间为全年的地区
无锡、常州、镇江与泰州:没啥变化,咨询结果是今年依旧是全年可申报,虽然具体的申报政策还没出,但是申报确实是统一至了省平台,以下图片可供参考
常州市:
图片来源:常州市人事考试网
无锡市:
图片来源:无锡市专业技术人员服务平台
镇江市
图片来源:镇江市人社局
然后,说说时间不太固定但是给了时间范围的地区
盐城:初定时间大致在5-6月,具体以今年当地政策为准
淮安:初定时间大致在6-8月,具体以今年当地政策为准
徐州:初定时间大致在6月和10月,具体以今年当地政策为准
宿迁:初定时间大致在每个季度的最后一个月,具体以今年当地政策为准
最后,还剩下两座城市:扬州和连云港。
扬州想初定的朋友还需要耐心等待今年的政策,因为一切尚未得知,所以这个时间,老魏只能空着
连云港的初定时间大致在5月和10月,但具体在哪儿申报,如何申报,这还需要耐心等待政策的安排
如果地区公布了初定计划,有了具体的时间安排。届时老魏会及时为大家更新相关地区的初定政策,有需要的朋友可以点个关注,不怕迷路
倘若您在以下范围内遇到问题与难题:
①初定助理工程师
②申报评审工程师或高级工程师
③职称论文发表、职称学时、专利申请、职业资格(技能)考证
....
私信给我
生活不易,老魏叹气,如果这篇文章对你有益,不妨点赞转发以资鼓励
我是老魏,和您分享更多职称相关知识,期待您的关注
版权声明:我们致力于保护作者版权,注重分享,被刊用文章【江苏初级会计考试时间(抢先了解)】因无法核实真实出处,未能及时与作者取得联系,或有版权异议的,请联系管理员,我们会立即处理! 部分文章是来自自研大数据AI进行生成,内容摘自(百度百科,百度知道,头条百科,中国民法典,刑法,牛津词典,新华词典,汉语词典,国家院校,科普平台)等数据,内容仅供学习参考,不准确地方联系删除处理!;
工作时间:8:00-18:00
客服电话
电子邮件
beimuxi@protonmail.com
扫码二维码
获取最新动态
