企业内部控制是很多企业都需要特别注意的一项工作,而这项工作很多时候都是由财务部门进行制定与实施的。
就像我们财务总监说过的:工作后才明白企业内部控制有多么重要!太多人走了弯路。
今天跟大家分享一套非常全面的企业内部控制管理制度,包含着企业的各个方面,希望对大家有所帮助!(需要末尾抱去)
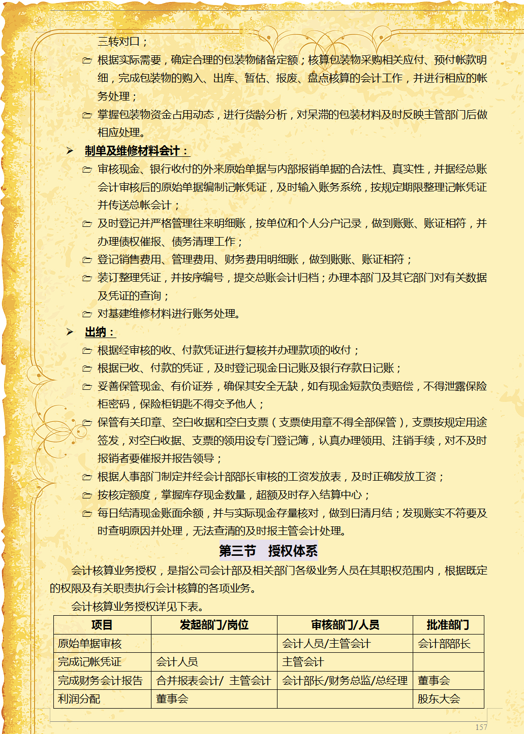
第一章 会计核算内部控制制度
……
篇幅有限,企业内部控制管理制度就不一一展示了,
版权声明:我们致力于保护作者版权,注重分享,被刊用文章【会计控制(财务总监)】因无法核实真实出处,未能及时与作者取得联系,或有版权异议的,请联系管理员,我们会立即处理! 部分文章是来自自研大数据AI进行生成,内容摘自(百度百科,百度知道,头条百科,中国民法典,刑法,牛津词典,新华词典,汉语词典,国家院校,科普平台)等数据,内容仅供学习参考,不准确地方联系删除处理!;
工作时间:8:00-18:00
客服电话
电子邮件
beimuxi@protonmail.com
扫码二维码
获取最新动态
