(文末可免费领取完整资料)
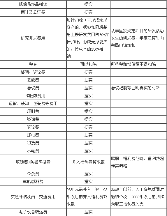
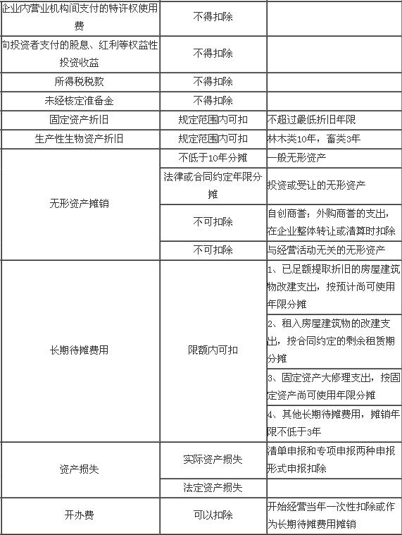
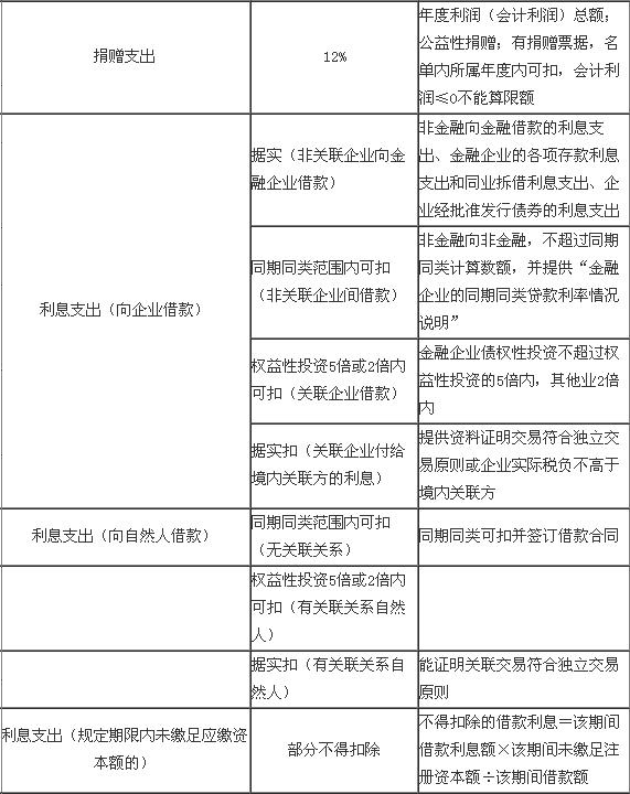
会计利润和说法上的所得税应纳税额不一样,在年度汇算清缴要把会计利润调整到税法上的应纳税额。
篇幅有限,完整版资料及更多会计知识按照下列指示即可免费领取
下方评论:学习,并转发收藏;
然后点击小编头像,私我回复:资料,即可领取
版权声明:我们致力于保护作者版权,注重分享,被刊用文章【所得税汇算清缴表(所得税税前扣除标准明细)】因无法核实真实出处,未能及时与作者取得联系,或有版权异议的,请联系管理员,我们会立即处理! 部分文章是来自自研大数据AI进行生成,内容摘自(百度百科,百度知道,头条百科,中国民法典,刑法,牛津词典,新华词典,汉语词典,国家院校,科普平台)等数据,内容仅供学习参考,不准确地方联系删除处理!;
工作时间:8:00-18:00
客服电话
电子邮件
beimuxi@protonmail.com
扫码二维码
获取最新动态
