做过财务的都知道,想要写一份完美的财务分析是很难的。首先是需要财务人员花时间去研究财务的数据,用合理的方法分析财务的数据,还有就是把财务分析报告编撰出来。如何把财务分析报告写得既有深度老板又能看懂,内容丰富不冗余,这可是一门“功夫活”。(文末可抱走)
想要得到领导的重视,就要把财务分析报告写得让领导满意。想要写出一份完美的财务分析报告,我们要知道财务分析的数据是什么、用什么方法合适、跟往年的数据作对比还是跟同行的数据作对比?这些都需要我们去研究透彻才行。
对一些有升高或者降低的财务指标,我们应该挖掘它变化的原因和趋势,影响的因素,以及会给企业的发展带来什么影响等等。具体该怎么写呢?今天我就和大家分享一份5000字的企业财务分析报告范文,一起来看看吧~
目录:
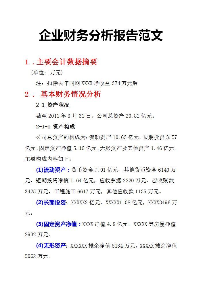
2-1 资产状况
2-1-1 资产构成
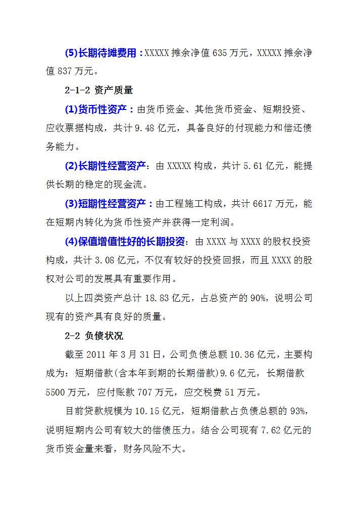
(1)流动资产(2)长期投资 (3)固定资产净值(4)无形资产 (5)长期待摊费用
2-1-2 资产质量
(1)货币性资产(2)长期性经营资产 (3)短期性经营资产(4)保值增值性好的长期投资
2-2 负债状况
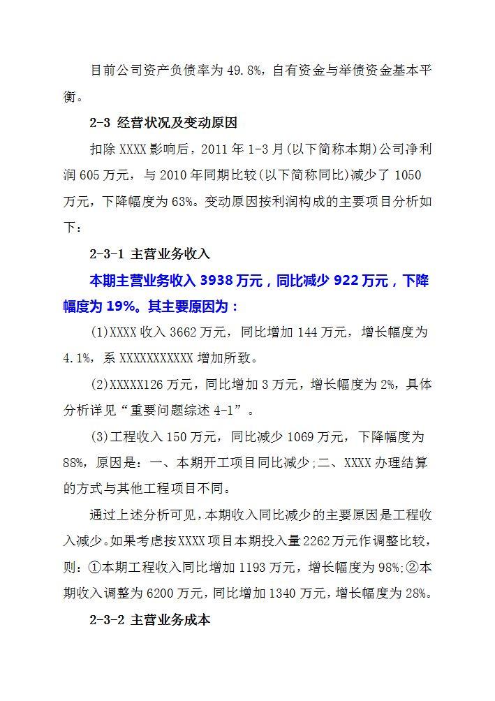
2-3 经营状况及变动原因
2-3-1 主营业务收入
2-3-2 主营业务成本
2-3-3 其他业务利润
2-3-4 管理费用
2-3-5 财务费用
2-3-6 投资收益
(1)国债收益
(2)股票收益
(3)跌价准备
2-3-7 营业外支出净额
2-3-8 经营状况综述
3-1 收入收益类
3-2 成本费用类
3-3 预算分析综述
4-1 XXXXX收入增长分析
4-2 国债跌价幅度较大
4-3 工程项目完成量不足
......
(一)
(2)
(3)
(4)
(5)
......
篇幅有限,这份企业财务分析报告范文就不和大家一一展示了,有完整的,希望能对大家有所帮助
版权声明:我们致力于保护作者版权,注重分享,被刊用文章【会计企业分析(2022企业财务分析报告范文)】因无法核实真实出处,未能及时与作者取得联系,或有版权异议的,请联系管理员,我们会立即处理! 部分文章是来自自研大数据AI进行生成,内容摘自(百度百科,百度知道,头条百科,中国民法典,刑法,牛津词典,新华词典,汉语词典,国家院校,科普平台)等数据,内容仅供学习参考,不准确地方联系删除处理!;
工作时间:8:00-18:00
客服电话
电子邮件
beimuxi@protonmail.com
扫码二维码
获取最新动态
