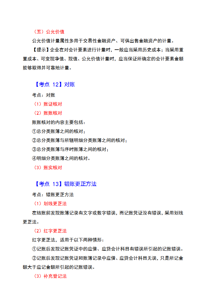
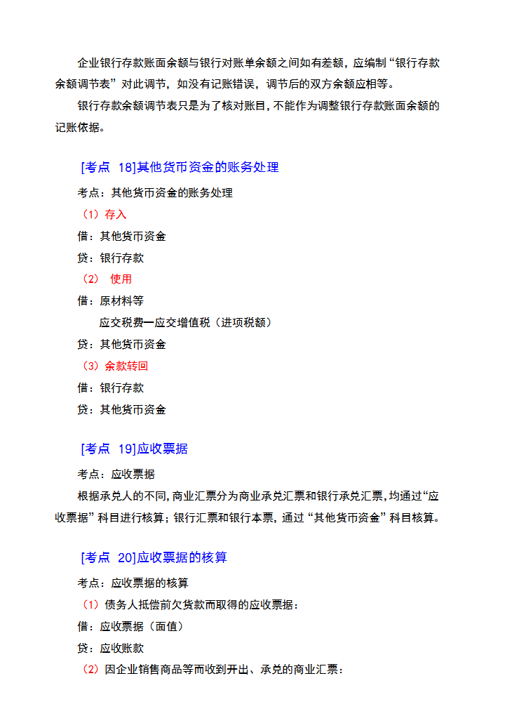
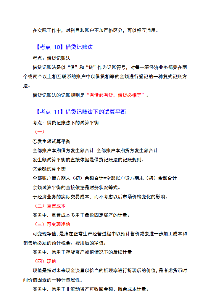
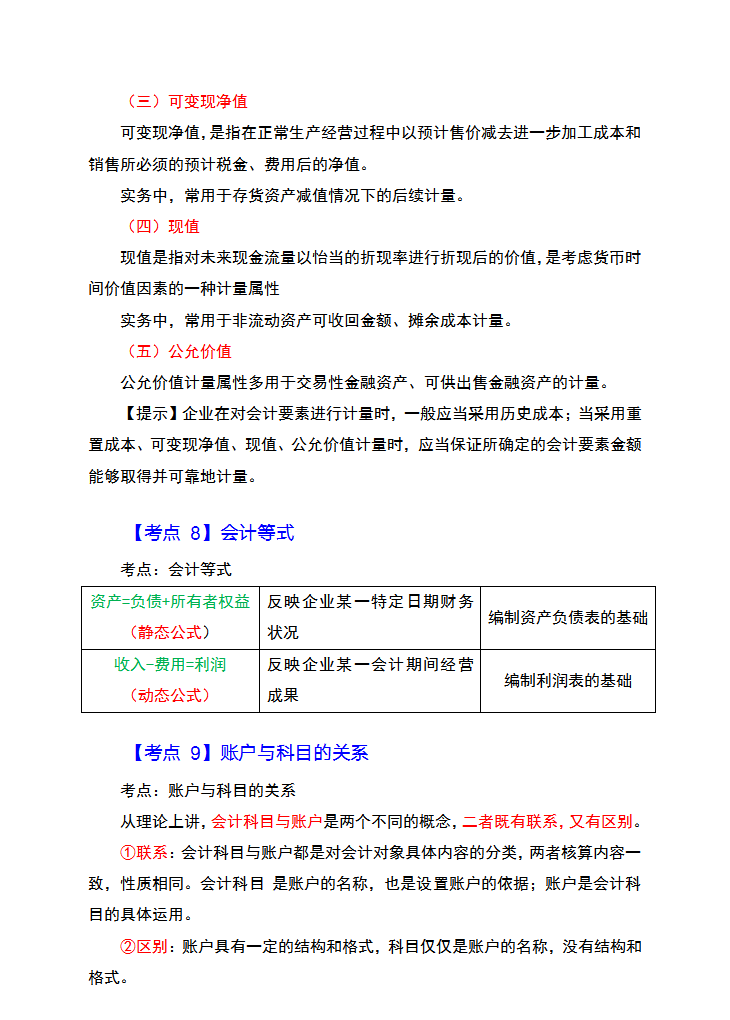
最近后台有很多备考初级会计的朋友问我,零基础会计小白现在才开始准备今年的初级会计考试,时间还来得及吗?
当然来得及!!!从现在开始准备,结合我所整理的初级会计必背资料,今年一次上岸!
话不多说,直接上干货。今天给大家分享22初级会计核心必背考点(最新版),熬夜7天,结合今年最新教材和历年考试真题,整理出来25个必背考点,一起来看看吧!(文末可抱走)
......
篇幅有限,就不一一和大家展示了,有完整版,希望可以帮助到大家!
自律+努力+方法+坚持+时间=优秀
版权声明:我们致力于保护作者版权,注重分享,被刊用文章【初级会计实务(熬夜7天)】因无法核实真实出处,未能及时与作者取得联系,或有版权异议的,请联系管理员,我们会立即处理! 部分文章是来自自研大数据AI进行生成,内容摘自(百度百科,百度知道,头条百科,中国民法典,刑法,牛津词典,新华词典,汉语词典,国家院校,科普平台)等数据,内容仅供学习参考,不准确地方联系删除处理!;
工作时间:8:00-18:00
客服电话
电子邮件
beimuxi@protonmail.com
扫码二维码
获取最新动态
