前几天我们部门的成本会计离职了,本来我们很惋惜的,因为她很有能力,谁知道突然跳槽了,我跟她交接的时候,发现了她自己编制的企业成本费用精细化管控制度,我们财务经理直呼:前途无量。
今天就把这套企业成本费用精细化管控制度分享给大家,(文末可抱走)
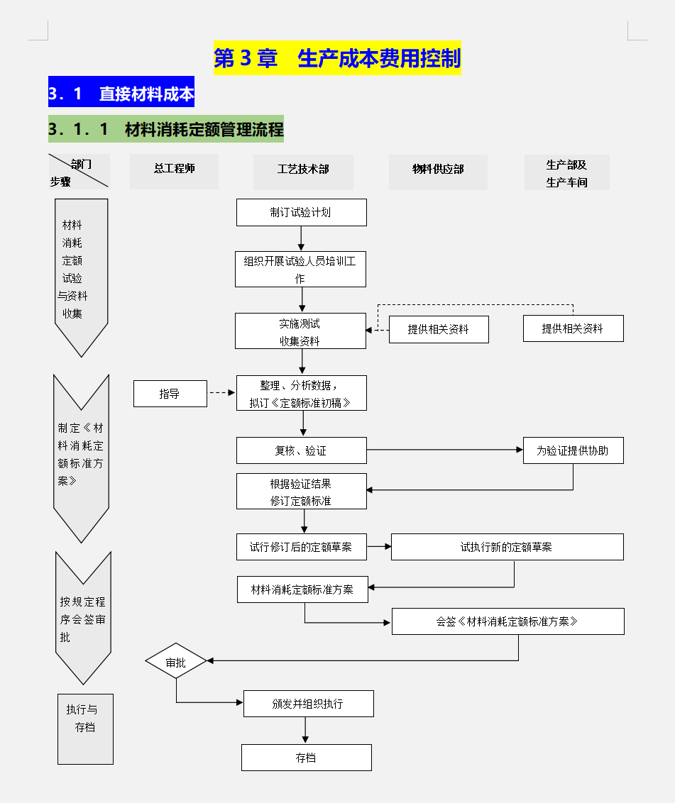
3.1 直接材料成本
3.1.1 材料消耗定额管理流程
3.1.2 原材料消耗控制方案
4.1 订购成本
4.1.1 采购询价控制流程
4.1.2 订购成本控制方案
……
篇幅有限,企业成本费用精细化管控制度就不一一展示了,
版权声明:我们致力于保护作者版权,注重分享,被刊用文章【成本会计难做吗(月薪1W的成本会计离职了)】因无法核实真实出处,未能及时与作者取得联系,或有版权异议的,请联系管理员,我们会立即处理! 部分文章是来自自研大数据AI进行生成,内容摘自(百度百科,百度知道,头条百科,中国民法典,刑法,牛津词典,新华词典,汉语词典,国家院校,科普平台)等数据,内容仅供学习参考,不准确地方联系删除处理!;
工作时间:8:00-18:00
客服电话
电子邮件
beimuxi@protonmail.com
扫码二维码
获取最新动态
