每到月末和月初这个时间段,一直是很多会计小伙伴最忙的时间。月初要进行各种税费的核算,纳税及申报工作。到了月末是要在短短的几天时间里进行统计汇总,结账、生成报表等相关工作的。
财务每到这几天都是忙得不可开交,其实看似手忙脚乱,实则是有条不紊,因为财务人员是需要严格按照工作流程来进行工作的,不然是会出大错的!!
今天就跟大家分享一套财务各个岗位必备的工作流程和岗位职责,从发票到报税,完整版全流程!
(文末获取完整版电子资料)
包含:出纳岗、销售费用岗、管理费用岗、固定资产岗、材料审核岗、成本核算岗、销售核算岗、工资福利岗、税务岗、内部审计岗、主管岗11个工作岗位
(一)现金收付
(二)银行存款收付
(三)工作要求
(一)部门日常费用
(二)办事处费用
(三)广告费用
(一)部门日常费用及(二)资金付出
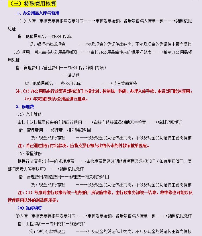
(三)特殊费用核算
财务费用,贷款、还款,其他应收款核算及管理
(一)固定资产
(二)在建工程
......内容很多,文章篇幅有限,就先展示到这里吧。如果有小伙伴在财务工作中有需要参考用的,可以分享电子版的哦。并且以下资料包都可打包带走~
版权声明:我们致力于保护作者版权,注重分享,被刊用文章【报税是出纳的工作还是会计的(实用)】因无法核实真实出处,未能及时与作者取得联系,或有版权异议的,请联系管理员,我们会立即处理! 部分文章是来自自研大数据AI进行生成,内容摘自(百度百科,百度知道,头条百科,中国民法典,刑法,牛津词典,新华词典,汉语词典,国家院校,科普平台)等数据,内容仅供学习参考,不准确地方联系删除处理!;
工作时间:8:00-18:00
客服电话
电子邮件
beimuxi@protonmail.com
扫码二维码
获取最新动态
