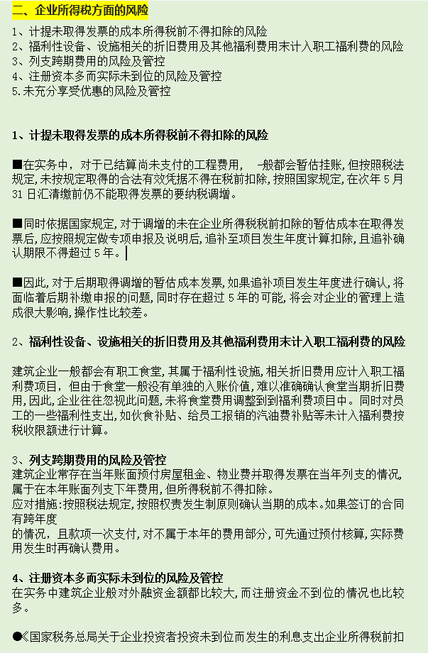
朋友29岁,做建筑会计6年了,月薪2W,最近跳槽一家国企,即将迎来新的挑战!建筑会计要掌握的专业知识比较琐碎,不仅要会做全盘账,而且建筑行业的税务也要完全了解,比如施工总承包,专业承包,分包,施工劳务等等,最近不忙,精心整理了很全面的建筑会计学习资料!
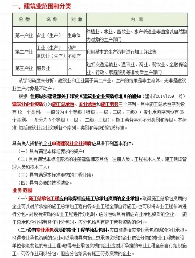
一、建筑业范围和分类
二、建筑工程施工总承包资质
好了,篇幅有限,就不和大家一一展示了。
版权声明:我们致力于保护作者版权,注重分享,被刊用文章【会计实操(曝光)】因无法核实真实出处,未能及时与作者取得联系,或有版权异议的,请联系管理员,我们会立即处理! 部分文章是来自自研大数据AI进行生成,内容摘自(百度百科,百度知道,头条百科,中国民法典,刑法,牛津词典,新华词典,汉语词典,国家院校,科普平台)等数据,内容仅供学习参考,不准确地方联系删除处理!;
工作时间:8:00-18:00
客服电话
电子邮件
beimuxi@protonmail.com
扫码二维码
获取最新动态
