一、实收资本及资本公积
(一)实收资本
1.收到投资者投入的货币资金借:现金(或银行存款) 贷:实收资本
2.收到投资人投入的房屋、机器设备等实物,按评估确认价值借:固定资产贷:实收资本
3.收到投资者投入无形资产等,按评估确认价值借:无形资产等贷:实收资本
4.将资本公积、盈余公积转增资本借:资本公积(或盈余公积) 贷:实收资本
财务工作中,你是否遇到焦头烂额不知如何解决的问题呢?
(此处已添加小程序,请到今日头条客户端查看)以下是部分内容展示!
(文末送上免费完整版领取方式)
实收资本、借入款项
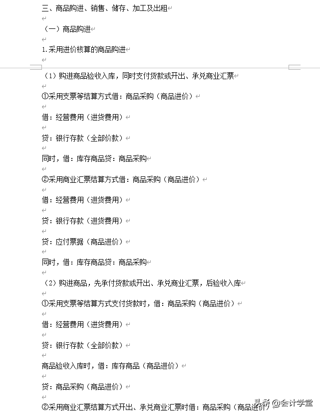
商品购进、销售、储存、加工及出租
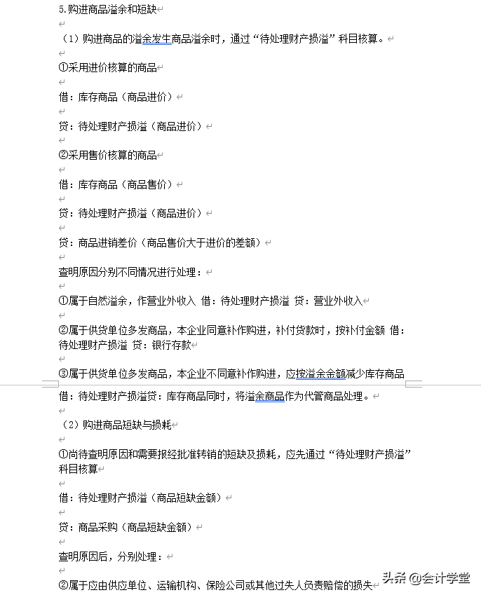
购进商品溢余和短缺
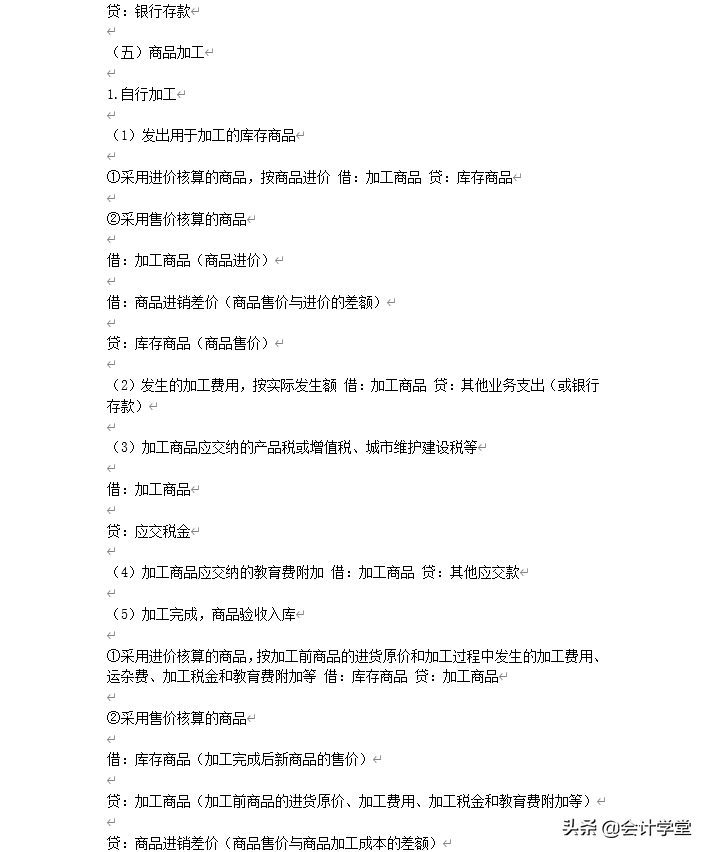
商品加工
材料物资、包装物、低值易耗品
货币资金及结算款项
好了,由于篇幅原因,就和大家分享到这里,资料已打包好,需要194个分录的小伙伴,看文末。
1、下方评论区:领取,并转发收藏;
2、然后点击小编头像,找到私信功能、私我回复:【学习】,即可免费领取
版权声明:我们致力于保护作者版权,注重分享,被刊用文章【常用会计分录(会计不能不会的194个分录)】因无法核实真实出处,未能及时与作者取得联系,或有版权异议的,请联系管理员,我们会立即处理! 部分文章是来自自研大数据AI进行生成,内容摘自(百度百科,百度知道,头条百科,中国民法典,刑法,牛津词典,新华词典,汉语词典,国家院校,科普平台)等数据,内容仅供学习参考,不准确地方联系删除处理!;
工作时间:8:00-18:00
客服电话
电子邮件
beimuxi@protonmail.com
扫码二维码
获取最新动态
