现在距离初级会计考试只有70天左右了,如果我们刚刚开始备考,时间是很紧张的。
建议零基础现在开始备考的考生,报班和选择好资料备考。
沐沐会给大家在文中分享一些初级会计备考的方法和资料。
首先要说非财会专业跨考初级会计考试是一件非常有勇气的事情,但同时它也会为你带来无可替代的价值。未来想转行到会计行业,那么初级会计证一定是一块金灿灿的敲门砖!
初级会计证带来的不仅仅是一张会计行业的通行证。在备考过程中你的学习逻辑、分析能力以及应试能力都会得到全方位的提升,因此取得初级会计证就是对你竞争力的认可。
跨专业备考的路上最大的难题就是基础薄弱。
跨专业考生之前对会计类相关知识并没有过多的了解,很多考生第一次翻开书的感觉可能就是:书上的每一个字感觉它们都认识我,但我不认识它们......
稍安勿躁稍安勿躁哦,虽然在这个阶段看初级会计考试辅导教材跟看天书没啥区别,但还是要坚持下去!大家在看书之后可以将不能理解的地方标记出来,然后带着疑问去听课,小步快走地去理解每个难点后,最后再回过头来看教材时,一定能够解开当时的困惑并加深记忆。
喜怒忧思悲恐惊是每一种情绪都是人生的体验,不需要戒掉任何一种情绪,应该去学着去接纳。心理焦虑不可怕,可怕的是把它视为敌人,想要除之而后快,反而引发更多的焦虑。
因此凡事去面对去做,备考之路遇到的问题也终将会被解决,最终也一定会收获好的结果!
入门选择:
自学还是报班?
在备考过程中,身边有人会说“报考就是交智商税”。但任何事情都是因人而异的,每个人的背景与学习力不同。对于跨考零基础、自控能力比较差、把握不住重点的考生而言,报班学习可以享受经验丰富的专业老师指导和高质量的备考资料,备考自然会更加高效轻松。
没有计划,胡乱学,最后学不学得完都很难说,所以各位考生一定要制定好自己的学习计划,并且按照计划去执行,保证完成每天的学习任务。
下面是沐禾教育2022初级会计备考计划表
有需要的考试可以领取使用
没有基础的话,自学起来是比较困难的,所以建议大家要根据自己的学习习惯去选择合适的课程,沐沐有关于2022初级会计的直播课程回放,大家可以看一下。
教材是备考的基础,尤其是对于初级会计考试来说,它更为重要。
2021年《初级会计实务》教材电子版
网课
讲义
思维导图
《初级会计实务》精讲考点
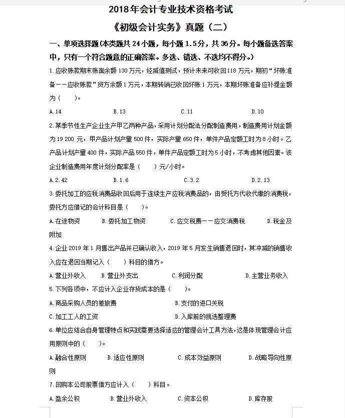
2018年《初级会计实务》精选真题
掌握住这些资料,并好好地加一利用,2022年考过初级会计职称的成功就是你的!
文章篇幅有限,以上所有免费资料都可以领取完整word版!
领取方式:
评论区回复:初级会计
即可免费领取。
版权声明:我们致力于保护作者版权,注重分享,被刊用文章【初级会计实务电子版教材(2022非会计专业考生)】因无法核实真实出处,未能及时与作者取得联系,或有版权异议的,请联系管理员,我们会立即处理! 部分文章是来自自研大数据AI进行生成,内容摘自(百度百科,百度知道,头条百科,中国民法典,刑法,牛津词典,新华词典,汉语词典,国家院校,科普平台)等数据,内容仅供学习参考,不准确地方联系删除处理!;
工作时间:8:00-18:00
客服电话
电子邮件
beimuxi@protonmail.com
扫码二维码
获取最新动态
