2021初级会计职称报考
注意事项一:报名时间
1、2021年初级会计职称各省报名时间不统一,以下为12月1日即可报名的地区汇总:
2、12月3日后可报名地区汇总:
温馨提示:由于各地区报名具体政策不一,且报名通知中一般都会阐明该地区资格审核方式、报名前是否需要进行信息采集等,需要该地区考生仔细阅读。建议大家按下如下方式快速获取各地区报名通知,并仔细阅读本地区报名通知。
2021初级会计职称报考
注意事项二:报名条件
一、全国统一报名条件
2021年初级会计职称考试的限制性报名条件依然只有一个:具备国家教育部门认可的高中毕业(含高中、中专、职高和技校)及以上学历即可报考。
二、各省特殊报名条件
根据目前已公布的2021年各地初级会计考试报名政策,得知,目前以下地区有额外报名限制条件:
1、报考2021年初级,目前仅有新疆地区不参加继续教育,不能报名。
2、报考2021年初级,目前仅有陕西(11月30日前)、辽宁、江西、山西、天津、广东不进行报名信息采集,不能报名。
1、限制一:不参加继续教育,不能报名
根据2021年各地初级会计考试报名政策,得知:新疆地区不参加继续教育,不能报名。此外,新疆首次报考考生,需要进行信息采集。
2、限制二:不进行报名信息采集,不能报名
根据2021年各地初级会计考试报名政策,得知:陕西(11月30日前)、辽宁、江西、山西、天津、广东等地不进行报名信息采集,不能报名。
2021初级会计职称报考
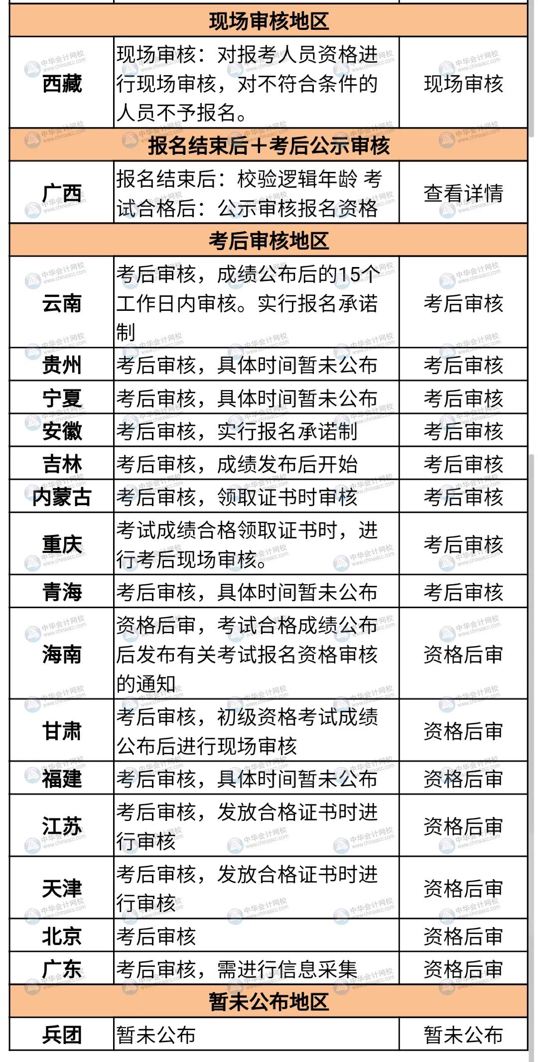
注意事项三:报名资格审核
进入报名系统之后,由于审核方式不同,大家大致可能遇到三种情况:现场审核、网上审核、考后资格审核,不同方式的报名流程不完全相同。
三种方式参考具体报名流程如下:
(1)需现场审核地区报名流程如下:
登录网站→报考人员必读事项→接受网上报名协议→选择报考省份→查看报名流程→填写报考信息、照片上传→生成报名注册号→打印报名表(单位盖章、考生签字)→到报名点审核、验证→领取报名回执表→网上交费→报名结束。
(2)系统自动审核地区报名流程如下:
登录网站→报考人员必读事项→接受网上报名协议→选择报考省份→查看报名流程→填写报考信息、照片上传→生成报名注册号→网上交费→报名结束。
(3)考后资格审核地区报名流程如下(考后公示审核地区报名类似类似):
登录网站→报考人员必读事项→接受网上报名协议→选择报考省份→查看报名流程→填写报考信息、照片上传→生成报名注册号→网上交费→报名结束。(考后资格审核的地区,考试结束之后需资格审核才能领取合格证)
说明:因考试政策、内容不断变化与调整,中华会计网校初级会计职称提供的以上信息仅供参考,如有异议,请考生以权威部门公布的内容为准!
点击“了解更多“”立刻查询
┃ 本文为中华会计网校初级会计职称原创,作者:初级君,未经授权禁止转载,违者必究!
版权声明:我们致力于保护作者版权,注重分享,被刊用文章【会计初级考试报名(2021初级会计报名入口正式开通)】因无法核实真实出处,未能及时与作者取得联系,或有版权异议的,请联系管理员,我们会立即处理! 部分文章是来自自研大数据AI进行生成,内容摘自(百度百科,百度知道,头条百科,中国民法典,刑法,牛津词典,新华词典,汉语词典,国家院校,科普平台)等数据,内容仅供学习参考,不准确地方联系删除处理!;
工作时间:8:00-18:00
客服电话
电子邮件
beimuxi@protonmail.com
扫码二维码
获取最新动态
