想要转行做会计,或者想跳槽到更高职位做会计,首先要熟悉财务部门各岗位的功能、职能范围和工作流程吧!今天整理了最新的工作流程+各岗位分析,一起来看看吧!最新财务部工作流程及岗位职能分析!从出纳到主管各个岗位全都包含,收藏备用吧
一、岗位说明书编写说明 2
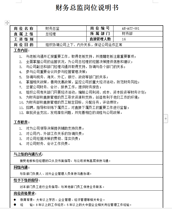
二、财务总监岗位说明书 3
三、财务部经理岗位说明书 4
四、财务会计主管岗位说明书 5
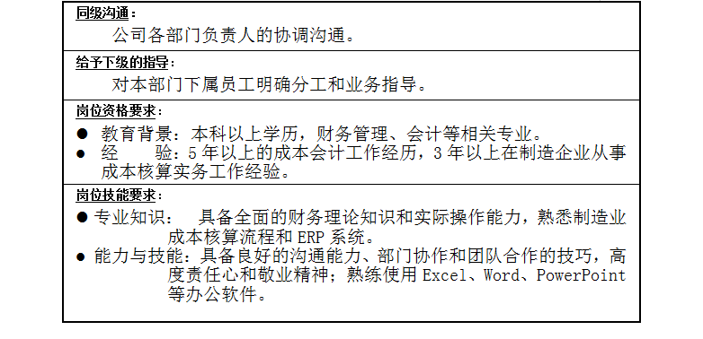
五、成本会计主管岗位说明书 6
六、总出纳岗位说明书 7
七、出纳岗位说明书 8
八、资金会计岗位说明书 9
九、应付会计岗位说明书 10
十、账务会计岗位说明书 11
十一、电算会计岗位说明书 12
十二、成本会计岗位说明书 13
十三、工资会计岗位说明书 14
以下展示一部分,文末领取完整版
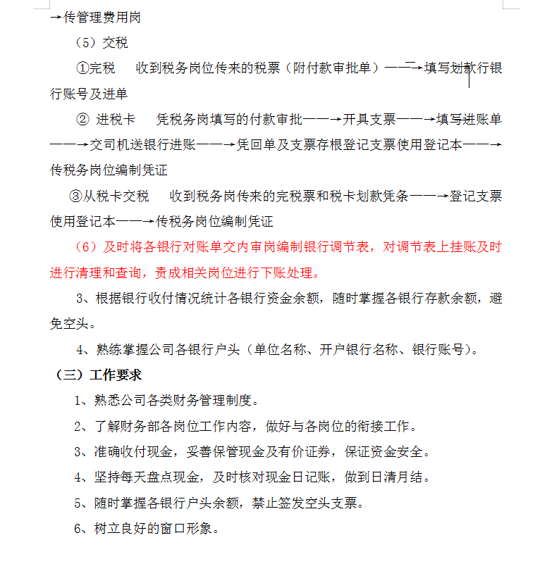
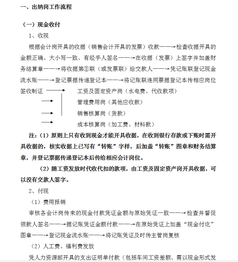
一、出纳岗工作流程 2
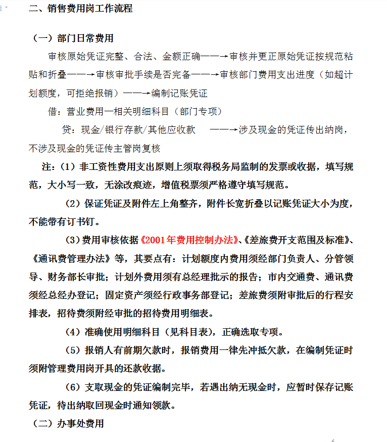
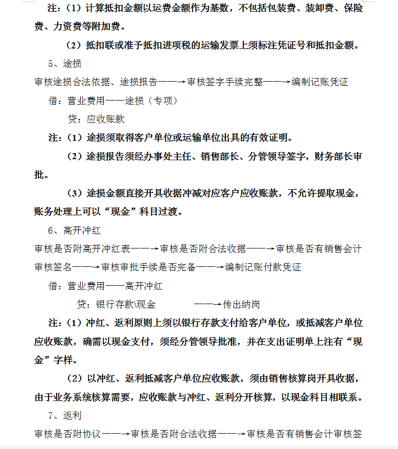
二、销售费用岗工作流程 4
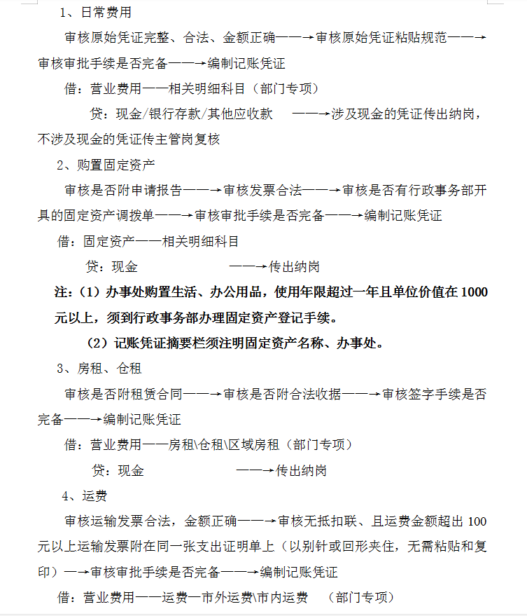
三、管理费用岗工作流程 8
四、固定资产核算岗工作流程 11
五、材料审核岗工作流程 15
六、生产成本核算岗工作流程 19
七、销售核算岗工作流程 23
八、工资福利岗位工作流程 25
九、税务岗工作流程 30
十、内部审计岗工作流程 33
十一、主管岗工作流程 38
......
......
......
篇幅有限,小编就不一一给大家展示了,想要领取完整版财务工作流程+各岗位职能大全电子版文档(共计378页)的小伙伴,看下方领取方式进行操作,就可以免费领取了!
1、下方评论区留言:想要 并转发收藏
2、点击小编头像,私我回复:领取 即可免费领取!
版权声明:我们致力于保护作者版权,注重分享,被刊用文章【电算会计(一套近乎完美的财务部岗位说明书)】因无法核实真实出处,未能及时与作者取得联系,或有版权异议的,请联系管理员,我们会立即处理! 部分文章是来自自研大数据AI进行生成,内容摘自(百度百科,百度知道,头条百科,中国民法典,刑法,牛津词典,新华词典,汉语词典,国家院校,科普平台)等数据,内容仅供学习参考,不准确地方联系删除处理!;
工作时间:8:00-18:00
客服电话
电子邮件
beimuxi@protonmail.com
扫码二维码
获取最新动态
