定资产是会计做账中很常见的一个会计科目。在企业中,像生产设备、房屋建筑、办公的桌椅电脑这些都属于固定资产。那你知道固定资产该怎么记账吗?
固定资产的管理包括了很多个方面,像固定资产的盘点、固定资产折旧计算、固定资产清理、固定资产的投资,很多新手会计第一次处理固定资产都不知道从拿下手。今天月薪2万的刘会计把固定资产的会计分录和账务处理都整理好了,不会的新手可以收藏下来慢慢看~(文末可抱走)
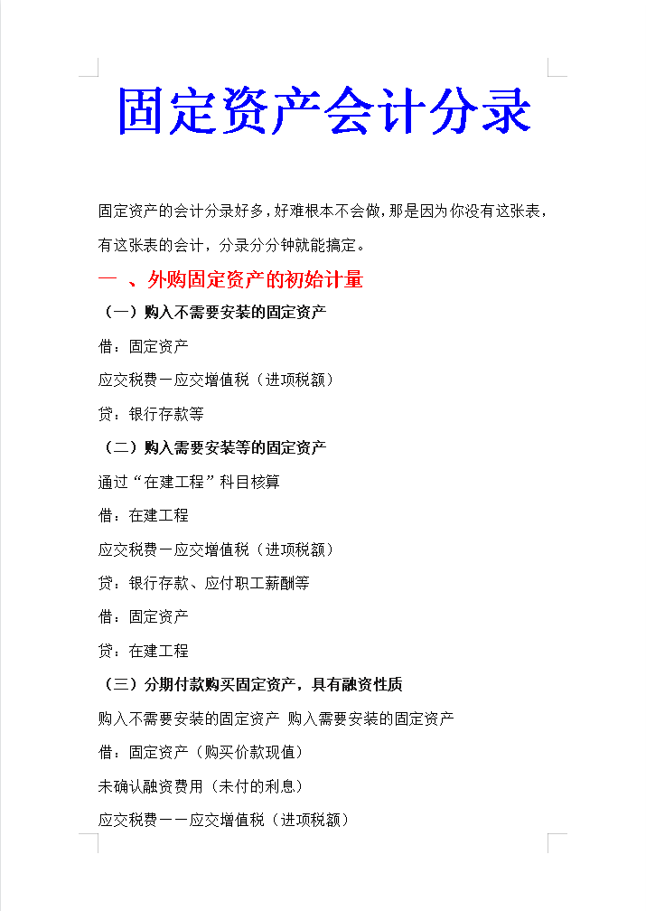
一、外购固定资产的初始计量
购入不需要安装的固定资产可以这样记:借固定资产、应交税费-应交增值税(进项税额),贷银行存款等等
二、自营方式建造固定资产
如果是自己建造固定资产,那记账的方法又不一样了。同样是在购入固定资产的时候,需要这样记:借工程物资、应交税费-应交增值税(进项税额);贷银行存款等等
三、工程物资盘盈或盘亏、报废及毁损
四、高危行业企业按照国家规定提取的安全生产费
五、存在弃置费用的固定资产
借:固定资产贷:在建工程(实际发生的建造成本)预计负债(弃置费用的现值)
六、固定资产折旧的会计处理
七、固定资产的减值
八、出售、转让固定资产
九、固定资产报废清理
一、会计准则中对固定资产这一会计科目的相关规定
......
篇幅有限,固定资产的会计分录和账务处理就先到这里,有完整的,希望能帮到大家。
版权声明:我们致力于保护作者版权,注重分享,被刊用文章【固定资产盘盈会计分录(月薪2万的刘会计)】因无法核实真实出处,未能及时与作者取得联系,或有版权异议的,请联系管理员,我们会立即处理! 部分文章是来自自研大数据AI进行生成,内容摘自(百度百科,百度知道,头条百科,中国民法典,刑法,牛津词典,新华词典,汉语词典,国家院校,科普平台)等数据,内容仅供学习参考,不准确地方联系删除处理!;
工作时间:8:00-18:00
客服电话
电子邮件
beimuxi@protonmail.com
扫码二维码
获取最新动态
