进入9月,最重要的一件事莫过于预报名了。
其实预报名主要面向应届生,正式报名面向往届生,目的主要是分流,防止网络崩溃,但近年来很多省市的预报名也开始允许往届生参与。
进行预报名流程还有需要准备哪些信息呢?今天我们一起来看看吧!
众学相伴 · 一研为定
人工咨询▷▶在职研究生考试辅导中心
免费干货▷▶2023年研究生考试资料免费领取
考研择校▷▶考研院校择校测试
要说预报名,首先要说网报公告!如果想查询各省市招办、招生单位、报考点在网报期间的公告信息以及报考要求,就需要看看网报公告。
网报公告中有报名相关的注意事项,大家一定要关注!如何查找网报公告?
1、打开中国研究生招生信息网里面的网报公告。
2、选择省市、你的招生单位、报考点!
但目前发布网报公告的省比较少,目前还没有省份发布。大家一定要按照网报公告的要求进行准备和报考!
上述是网页版的举例,大家也可以用手机端在微信公众号【研招网】点击左下角的【研招网报】,进入的页面就有网报公告,点击进去就可以看到各省市招办、招生单位、报考点在网报期间的公告信息以及报考要求了。
1.预报名条件:原本是预报名仅针对本科应届生开放,但有的省份往届生也能报,注意到时看通知。
2.预报名:9月24日—27日(每天9:00-22:00)
正式报名:10月5日—25日(每天9:00-22:00)
3.预报名入口:中国研究生招生信息网(https://yz.chsi.com.cn/)
4.预报名流程:登录研招网,注册账号,这里要注意的是网上报名需要填写的内容较多,且有很多必填部分,大家需要提前知道,以避免页面停留时间过长而导致注册失败。
3.预报名需要准备哪些材料
(1)确认学信网账号情况
①提前确认自己的学信网账号状态;
②同时登录学信档案核实学历(学籍)信息是否正确,以免影响报名;
③确认账号绑定手机号的有效性,如果更换号码,需及时更新;
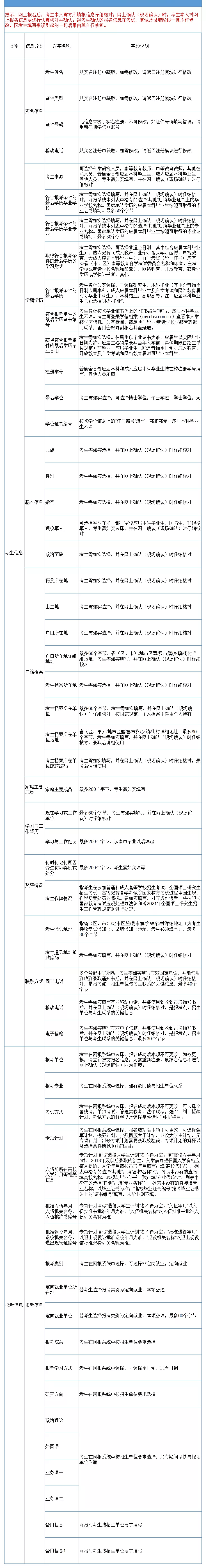
(2)需要准备的 网报信息
①基本信息
②学籍学历
③户籍档案
④报考信息等考生信息
具体信息小伙伴们可以参考《统考考生需准备的网报信息》
具体看下表:
注意事项:
报名后,报考点、招生单位、考试方式等重要信息是不能修改的,如需修改,需要取消报名,重新填报,所以大家填报的时候一定要仔细确认!
4.预报名注意事项
(1)应届生
1.应届生如何选择报考点?
应届本科毕业生原则上应选择就读学校所在省(区、市)的报考点办理网上报名和现场确认手续,也可以在户口所在地省级教育招生考试管理机构指定的报考点办理网上报名和现场确认手续。2.对应届毕业生来说档案所在地是就读的学校吗?
是的3.我是应届毕业生,最后学位填什么?
本科,应届毕业生不用特别填写,一般是自动生成。4.户口暂时迁到我所在的大学了,预报名填户口所在地是填我迁到的地址,还是填以前的地址?
现在户籍所在地
(2)往届生
1.往届生选择户籍所在地的报考点,是在省内都可以?还是所在地市内呢?
基本上都是以市为单位,但还是要看你所在省份的网报公告,每个报考点都会有相应的接受考生的条件。
2.往届生工作与学习经历可以填写"无"吗?会不会与现场确认提供工作证明相冲突?
可以填无,一般现场确认时提供工作证明就行。现场确认需要带的证明材料可以查询相应报考点的公告。3.往届生二战的考生来源填什么?
根据实际情况选择,没有工作的在家复习可以选择其他。4.毕业时为应付学校就业协议乱写了一个公司、其实没有工作在家复习考研、报名是有影响吗?
没有影响,考生来源填写其他即可。在户籍所在地报名。5.毕业四年,档案一直自己拿着,这样会影响考研吗?如果影响有补救措施吗?
档案是一般随户籍放在当地的人才交流中心,建议去放一下。不会对考试有影响,但是会对录取时候调档有影响。6.二战考研需要填一个毕业证书编号,这个是填毕业证书还是学位证书的编号?
毕业证的编号。7.二战考生需要重新注册账号吗?报考流程一样吗?
不需要,用学信网账号即可。流程也是一样的。
(3)其它问题
1.预报名可以报几个学校和专业?
一个学校一个专业
2.报考专业是学校自主命题的,填全国统考吗?
是的
3.考生来源、取得最后学历形式如何填写?
“考生来源”选择普通全日制应届本科毕业生,则“取得最后学历的学习形式”须是普通全日制;“考生来源”选择成人应届本科毕业生,则“取得最后学历的学习形式”须是成人教育。
4.二月份转成正式党员了,那么现在报名政治面貌是写预备党员还是预备党员?
根据当前的情况来写,预备党员
5.怎样算预报名成功?
生成报名号后本次报名才为成功,如果选择的报考点采取网上交费,交费成功后才算报名成功。报名号是现场确认的重要凭证,请务必牢记!
6.如何确保自己缴费成功?
首先通过用户名和密码登录到研招网报名系统中查询缴费标志是否已变更为已缴费。然后查看银行卡消费记录,已扣费即已成功缴费,特殊情况下,研招网状态可能没有变为已缴费状态,请不用担心。
7.预报名缴费后还可以改专业、学校吗?
生成报名号并缴费即为报名成功,报名成功后不可以修改“招生单位、报考点、考试方式”等关键信息,如果要修改,需要作废前面信息,重新生成报名号,报名费会退回。
8.预报名必须参加吗?
不是必须的,但是也建议大家能够在预报名的阶段去了解下预报名需要填写的信息,因为这些信息容易看不懂且填错,注意事项非常繁杂,如“招生单位”、“报考点”的区别和填写要求等。
9.预报名与正式报名的区别?预报名之后,正式报名还要再报吗?
预报名和正式报名的信息都同样有效。预报名填写的信息如果确认无误,算有效报名,正式报名时不需要再报。
10.考研定向和非定向有什么区别?
定向的档案,户口等仍然留在原工作单位,培养费用由工作单位承担,毕业之后需要回原单位工作;而非定向的档案需要转到院校,培养费用自行承担。
11.今年2022年7月份刚毕业的,是否还有应届生身份,考研报名属于应届还是往届?
2021年7月及以前年份毕业的,对于考研来说都属于往届生
12.往届生能否参加预报名?
全国大部分地区应、往届生都可以参加预报名,只有个别省份,按2022年的统计,四川,内蒙,辽宁,湖北,宁夏等地,往届生不能预报名。
考研! 上岸!
版权声明:我们致力于保护作者版权,注重分享,被刊用文章【考研户籍证明(这些信息提前准备好)】因无法核实真实出处,未能及时与作者取得联系,或有版权异议的,请联系管理员,我们会立即处理! 部分文章是来自自研大数据AI进行生成,内容摘自(百度百科,百度知道,头条百科,中国民法典,刑法,牛津词典,新华词典,汉语词典,国家院校,科普平台)等数据,内容仅供学习参考,不准确地方联系删除处理!;
工作时间:8:00-18:00
客服电话
电子邮件
beimuxi@protonmail.com
扫码二维码
获取最新动态
