常用管理财务报表、分析图表(带释义和公式)!领取,老会计都说好
企业财务报表基本上每个公司都会用得上,如果能有一份让老板看着一目了然的财务报表模板,那必定是有非常大的好处,今天为大家分享54张管理用财务报表模板(带释义和公式)、财务报告完美PPT模板、 财务分析经典图表分析、财务分析经典图表模板,格式清晰明了,喜欢的小伙伴千万不要错过哟!
(文末送上免费完整版领取方式)
54张管理用财务报表模板(带释义和公式)
编制现金流量表所需表外数据录入
资产负债表
私我回复:【学习】,即可免费领取!
财务报告完美PPT模板
财务分析经典图表分析
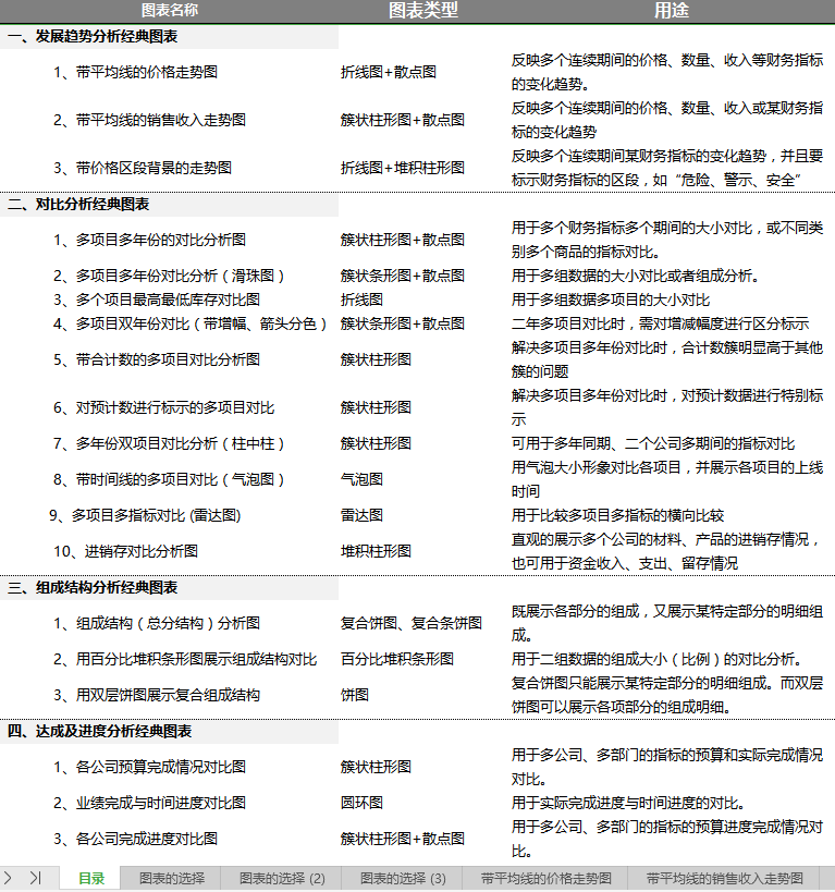
财务分析经典图表模板-目录
私我回复:【学习】,即可免费领取!
带平均线的销售收入走势图
进销存变动对比图
好了,由于篇幅原因,就和大家分享到这里,资料已打包好,需要财务分析经典图表模板及管理用财务报表模板(带释义和公式)的小伙伴,看文末。
1、下方评论区:领取,并转发收藏;
2、然后点击小编头像,找到私信功能、私我回复:【学习】,即可免费领取!
版权声明:我们致力于保护作者版权,注重分享,被刊用文章【管理会计案例分析ppt(常用管理财务报表)】因无法核实真实出处,未能及时与作者取得联系,或有版权异议的,请联系管理员,我们会立即处理! 部分文章是来自自研大数据AI进行生成,内容摘自(百度百科,百度知道,头条百科,中国民法典,刑法,牛津词典,新华词典,汉语词典,国家院校,科普平台)等数据,内容仅供学习参考,不准确地方联系删除处理!;
工作时间:8:00-18:00
客服电话
电子邮件
beimuxi@protonmail.com
扫码二维码
获取最新动态
