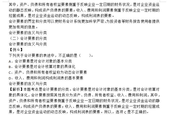
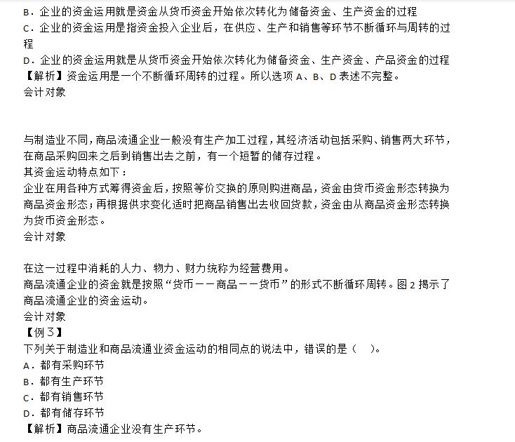
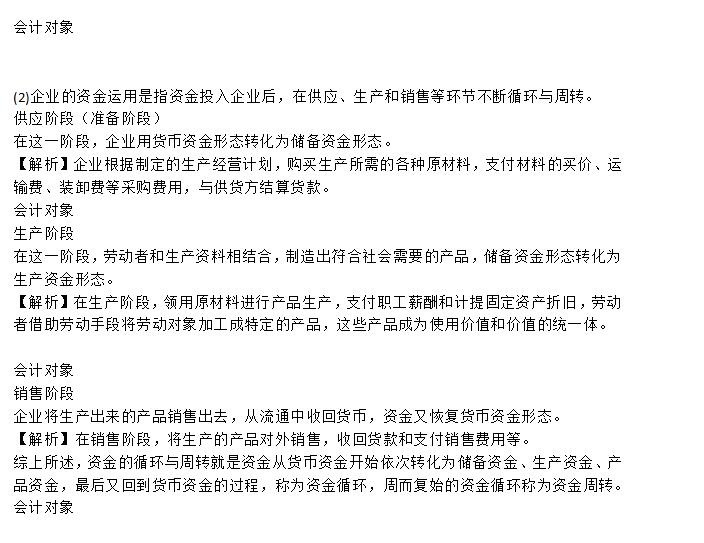
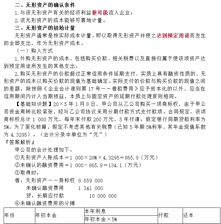
做对题拿到分,就是王道真本事。
注会每年一次考试,总共6门考试,每一门每年通过率都在10%左右。
3年能拿下的人已经很牛了,绝大多数的人都坚持不下去。
走上这条路就注定要比别人付出多N倍的努力和决心,注会备考生们加油哦!
为了帮助大家拿下今年的CPA考试,小编直接送《会计》真题给大家:
(文末有免费真题领取方式)
……
文章篇幅有限,小编今天就给大家分享到这里啦~
完整高清打印版cpa《会计》科目考试真题的领取方式如下,
想要的朋友快来领取吧!
1、点击小编头像,私我回复:资料,即可免费领取!
2、文章评论区留言:学习;并转发收藏
版权声明:我们致力于保护作者版权,注重分享,被刊用文章【cpa会计真题(注会)】因无法核实真实出处,未能及时与作者取得联系,或有版权异议的,请联系管理员,我们会立即处理! 部分文章是来自自研大数据AI进行生成,内容摘自(百度百科,百度知道,头条百科,中国民法典,刑法,牛津词典,新华词典,汉语词典,国家院校,科普平台)等数据,内容仅供学习参考,不准确地方联系删除处理!;
工作时间:8:00-18:00
客服电话
电子邮件
beimuxi@protonmail.com
扫码二维码
获取最新动态
