初级会计考试“ 三色笔记” 被誉为帮助考生“三色梳理” 的助手,能快速帮考生根据颜色区分出重点、难点、次重点、次难点, 是掌握和通过考试要领的“法宝”。
尤其是零基础的小伙伴,不知道该如何去系统性的学习,只会拿着课本一味的啃书,那样是不行的,三色笔记就重点标注出了每个章节的重要内容,大家可以打印下来学习,比啃书有效多了!
(文末可领取打印资料)
第一章、会计概述
第一节、会计概念、职能与目标
第二节、会计基本假设、会计基础和会计信息质量要求
第三节、会计要素及其确认与计量
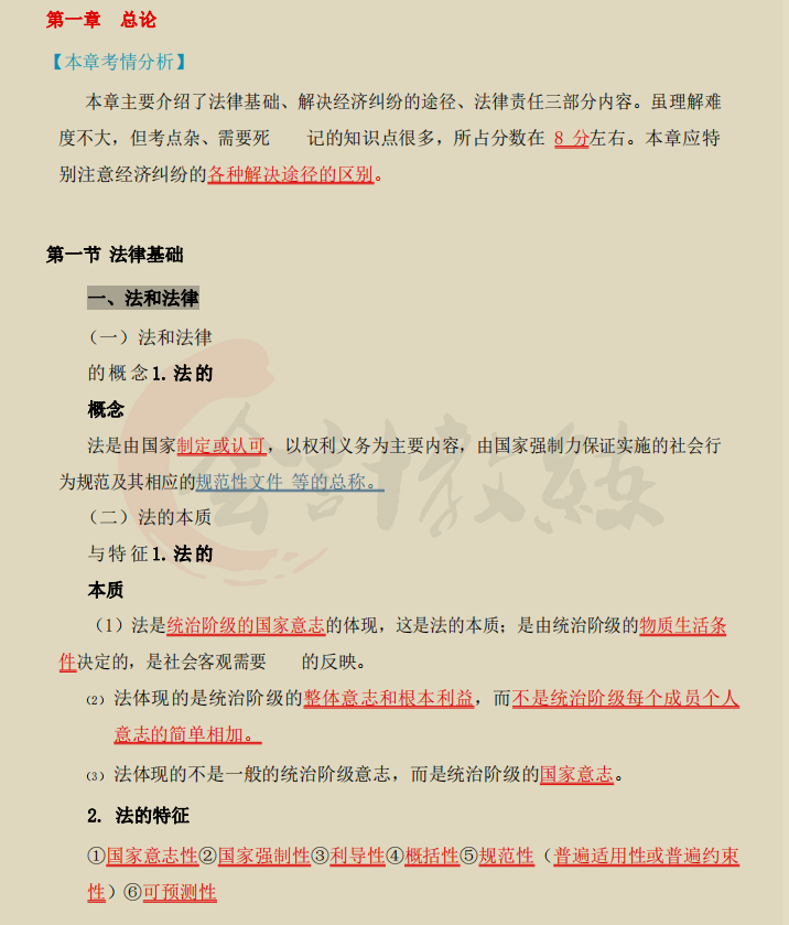
第一章、总论
第一节、法律基础
第二节、经济纠纷的解决途径
.......
初级会计虽然相对比较简单,但是零基础的同学还是尽早备考为好,上述小编整理的2022初级会计三色笔记可打印下来,有需要的小伙伴找我领取吧!
版权声明:我们致力于保护作者版权,注重分享,被刊用文章【会计基础重点笔记整理(2022初级会计备考必备三色笔记)】因无法核实真实出处,未能及时与作者取得联系,或有版权异议的,请联系管理员,我们会立即处理! 部分文章是来自自研大数据AI进行生成,内容摘自(百度百科,百度知道,头条百科,中国民法典,刑法,牛津词典,新华词典,汉语词典,国家院校,科普平台)等数据,内容仅供学习参考,不准确地方联系删除处理!;
工作时间:8:00-18:00
客服电话
电子邮件
beimuxi@protonmail.com
扫码二维码
获取最新动态
