原创 叶金福
IPO中合同资产减值准备计提方法的探讨
叶金福
【前言】
合同资产是执行新收入准则后的列报科目,合同资产和应收账款都是企业拥有的有权收取对价的合同权利,二者的区别在于,应收款项代表的是无条件收取合同对价的权利,即企业仅仅随着时间的流逝即可收款,而合同资产并不是一项无条件收款权,该权利除了时间流逝之外,还取决于合同中的其他条件。
合同资产由新收入准则规范,但其减值由新金融工具准则规范,合同资产与应收账款均应按照新金融工具准则的规定,应当始终按照相当于整个存续期内预期信用损失的金额计量其减值准备。合同资产不属于金融资产,其预期信用损失在资产减值损失列报。
01
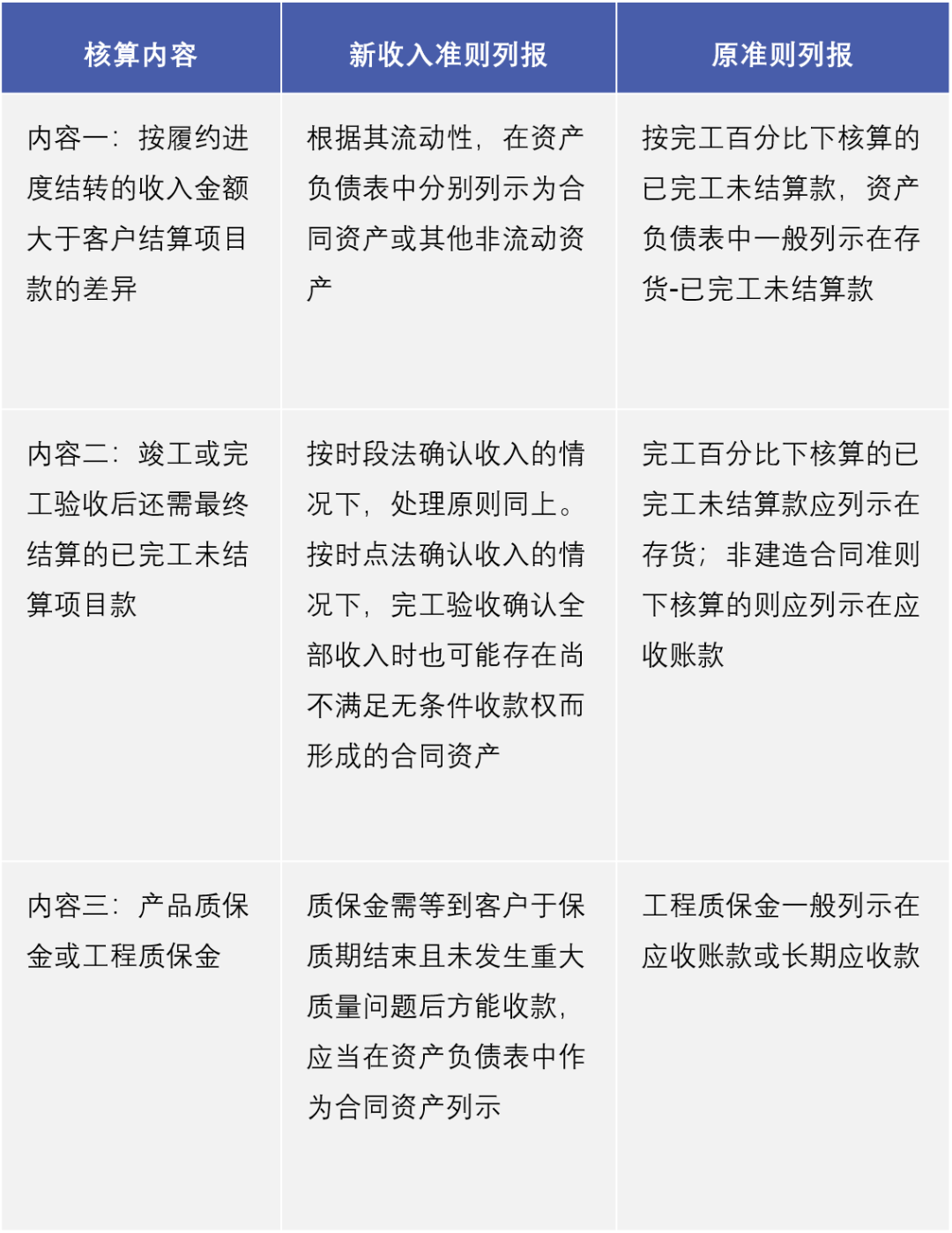
合同资产的主要内容和列报衔接
新收入准则下列报的合同资产,在实务中主要包括三项内容,在原准则下则在存货和应收账款等科目进行列报。
(一)合同资产在新收入准则和原准则中的列报
合同资产的三项内容在新收入准则和原准则下的列报衔接情况见下表:
新收入准则和原准则并非仅仅是列报科目差异,其附带产生了对资产减值准备的重大影响。原准则下内容一和内容二中完工百分比核算下的已完工未结算款,由于在存货列报并按可变现净值计提存货跌价损失,故在合同预计不亏损的情况下,一般不会产生存货减值。转移至新收入准则下的合同资产列报之后,合同资产应按新金融工具准则规定的预期信用损失金额计量减值准备,则很可能与原准则下产生较大的减值准备差异。
(二)首发问题解答对IPO实务的规范
原准则下,已完工未结算款包括工程成本和工程毛利,其实质是应收账款,不计提坏账可能对导致IPO业绩虚增的问题。对于内容二的情况,特别是“部分园林、绿化、市政等建筑施工类企业,存在大量已竣工并实际交付的工程项目的工程施工(合同资产)余额未及时结转”的情况,中国证监会发布的《首发业务若干问题解答(2019年3月发布,2020 年6月修订)》(以下简称“首发问题解答”)第27问对IPO中的处理原则提出了明确规定,执行新收入准则前后的要求对比如下:
执行新收入准则前存在工程施工业务且按照建造合同准则采用完工百分比法进行会计核算的首发企业,各报告期末存货主要为已完工未结算的工程施工,如发现存货中存在以未决算或未审计等名义长期挂账的已竣工并实际交付的工程项目施工余额,一般应考虑将其转入应收款项并计提坏账准备。
执行新收入准则后存在工程施工业务且按照新收入准则某一时段内履行的履约义务核算的首发企业,各报告期末存在已完工未结算或未收款的合同对价,应准确区分和列报合同资产和应收账款。如存在长期挂账的已竣工并实际交付的合同资产余额,应结合发行人与业主之间存在实质的收款权利或信用关系等条件,考虑相关列报的准确性。同时,发行人应充分考虑相关风险特征分别确定并披露合同资产和应收账款的减值准备计提方法。
首发问题解答第27问,明确了竣工验收后的未结算工程款在原准则和新收入准则下的IPO处理方法。按原建造合同准则规定,已完工未结算款一般列示在存货,并应按存货准则计提存货跌价损失,首发问题解答则将竣工验收视同已实质性完成结算,相关存货应调整至应收账款列示并按规定计提坏账准备。新收入准则下,无论是竣工前还是竣工后,已确认收入的未结算款均属于合同资产,应该按新金融工具准则规定的方法计提预期信用损失。
从准则层面,已完工未结算款在存货挂账是符合原准则规定的列报方式,首发问题解答要求将已竣工未结算且长期挂账部分转入应收款项并计提坏账准备,本质是基于IPO会计方法的谨慎性而提出的审核要求。新收入准则下,无论是竣工前还是竣工后,已确认收入的未结算款都应在合同资产列报,原准则下存在的存货中的已完工未结算款所导致的坏账计提不充分的问题,在新收入准则层面已经得到了很好的解决。
首发问题解答正式发布之后,很多执行原建造合同准则的IPO公司对存货中的已完工未结算款按第27问的要求进行了差错更正处理。
02
对合同资产具体减值方法的探讨
合同资产和应收账款都属于应向客户收取的合同对价,均按整个存续期内预期信用损失的金额计量减值准备,合同资产和应收账款在与账龄或逾期账龄的相关性、以及对客户的收款权利等方面都存在差异。
(一)合同资产减值方法的内在逻辑
在实务中,应收账款一般采用账龄分析法或逾期账龄分析法计算预期信用损失,合同资产是否应该采用与应收账款同样的坏账计提方法、合同资产转应收账款的账龄是否应该延续计算,上述两个问题在实务中都存在两种不同的理解。
合同资产是否应该与应收账款采用同样的计提方法一种理解认为,合同资产和应收账款的客户相同,确认收入的时点相同,信用风险几乎相同,故应该采用完全一样的坏账准备计提方法。另一种理解则认为,合同资产不具备无条件收款权利,未结算之前不存在逾期问题,其减值风险与账龄的相关性较低。直接采用应收账款的账龄分析法计提坏账可能会高估合同资产减值,直接采用应收账款的逾期账龄分析法计提坏账可能会低估合同资产减值。
合同资产转应收账款的账龄是否应该延续计算一种理解认为,合同资产和应收账款都属于应收客户对价款,只是收款权利的不同表现形式,两者属于并列的关系。一项收款权利一旦确定,账龄应该自初始确认之日至款项收回之日连续计算;另一种理解认为,合同资产的回收并不仅仅取决于时间流逝,合同资产和应收账款的账龄在性质上存在差别,应该按前后顺序分自单独考虑,合同资产转应收账款的账龄不应该延续计算。
合同资产减值方法存在的上述两个问题,可以组合成下表中的四种计提减值的不同方式:
方式一的内在逻辑是:合同资产和应收账款的信用风险几乎相同,应采用一致的预期信用损失计提方法,如果采用账龄分析法,那么合同资产和应收账款的账龄应该是连续的。
方式二的内在逻辑是:合同资产和应收账款的信用风险存在较大区别,应该分别采用独立的预期信用损失计提方法,那么合同资产和应收账款的账龄也应该是相互独立的。
方式三和方式四的内在逻辑并不统一,假如有一笔3年账龄的合同资产转入应收账款,按方式三,在方法一致的情况下,账龄重新按1年计算则会带来坏账损失的不合理转回;按方式四,在方法不统一的情况下,账龄按3年延续则可能会造成在完成结算的情况下坏账计提反而大幅上升。
由此判断,IPO实务中最可能使用方式一和方式二两种方式计提合同资产减值准备。
(二)合同资产减值计提方法的案例和相关分析
案例1、案例2和案例3均为科创板IPO公司。案例1的主营业务是对外提供药物CRO服务,案例2的主营业务是对外提供SMO服务,两家公司新收入准则下均采用时段法确认收入,对于项目进度位于两个收款结算节点之间但尚未达到结算条件的部分确认为合同资产,资产负债表中合同资产的金额均较大。两家同行业案例公司对于合同资产采用的减值准备计提方法存在差异。
案例3主要从事网络智能化及信息安全防护解决方案的设计实施等业务,公司在新收入准则下采用时点法,在取得系统解决方案验收单并确认销售收入时,将应收初验款确认为应收账款,应收终验款确认为合同资产,在项目终验完成后将该合同资产转为应收账款。
案例1的合同资产减值方法符合方式一案例1的应收款项和合同资产均以账龄组合计提整个存续期预期信用损失,计提比例保持完全一致。合同资产在项目进度达到合同约定的结算条件时转入应收账款,对应应收账款的账龄自收入确认时开始计算连续计算。
具体计提情况见下表:
对于案例1的合同资产与应收账款完全一致的坏账计提方法,以及合同资产转入应收账款时连续计算账龄的方法,在审核过程中未受到任何质疑。
案例2的合同资产减值方法符合方式二案例2应收款项和合同资产分别以不同账龄组合计提整个存续期预期信用损失,合同资产和应收账款的账龄并未连续计算,合同资产结算后转化为账龄1年以内的应收账款。
具体计提情况见下表:
合同资产的账龄计提只分为两类,一类是账龄小于3年的按5%计提,账龄超过3年的按100%计提,案例2对合同资产采用的坏账计提比例显然要远低于应收账款。
对于案例2合同资产减值准备计提比例与应收账款坏账准备计提比例存在明显差异,且账龄1至3年的合同资产的计提比例低于应收账款的情况,交易所在审核中进行了多轮次的反复问询。主要问询及回复情况如下:
(1)说明合同资产减值准备计提比例与应收账款坏账准备计提比例存在明显差异的原因及合理性
案例2回复的主要内容总结如下:
在公司收入确认方式下,应收账款是项目达到结算条件,客户与公司进行结算后应支付的合同款项;合同资产是项目处于两个结算节点之间未达到结算里程碑标志的合同款。应收账款、合同资产在公司业务开展的过程中存在前后转换的关系,而并非平行并列的关系。应收账款具有完全的收款权利,应收账款的账龄是开票结算与支付款项时点之间的时间差。合同资产并不具有完全的收款权利,合同资产的账龄是项目执行进度与开票结算时点之间的时间差。
公司合同资产的减值准备计提以3年为基准进行划分符合自身业务经营的实际情况。经统计,报告期内公司超过93%以上的项目在 1年内会触发合同约定的结算条款,且几乎所有的项目在3年内会触发合同约定的结算条款。因此,公司在确定合同资产的坏账计提比例时主要参考历史上的项目执行情况,以账龄是否在3年以内作为重要的判断指标:合同资产结算后转化为账龄1年以内的应收账款列示,其坏账准备计提比例与1年以内的应收账款计提比例5%保持一致;账龄超过3年的合同资产,所对应项目通常处于非正常执行状态,是否能够足额开票结算并转化成应收账款存在较大不确定性,公司根据谨慎性原则,对账龄在3年以上的合同资产全额计提坏账准备。
(2)按应收账款坏账准备同等计提比例计提合同资产减值准备对于发行人相关财务指标的具体影响,是否会对发行人符合发行上市条件产生重大不利影响
案例2回复的主要内容总结如下:
公司合同资产在满足结算条件并开具发票后必先转为1年以内的应收账款,再根据应收账款后续回款情况按照相应账龄计提坏账准备。根据目前公司的会计估计政策,账龄3年以内合同资产的减值准备计提比例与账龄1年以内应收账款的坏账准备计提比例一致,均为5%。
假设账龄3年以内的合同资产按照应收账款的坏账准备计提比例计提资产值准备,且账龄3年以内的合同资产在2021年1月1日全部开票结算并转为应收账款,按应收账款坏账准备的同等计提比例计提合同资产减值损失,测算结果为减少了公司2020年小部分净利润,但2021年由于合同资产转化为应收账款反而增加了2021年的净利润,进而导致了公司财务报表金额在不同期间内发生波动。
案例2的上述测算,实质上是在合同资产和应收账款采用完全相同的计提方法但未连续计算账龄,其业绩波动的测算结果恰恰说明了前述所论证的方式三的不合逻辑性。
案例3合同资产减值方法符合方式一案例3合同资产和应收账款的预期信用损失计提方法完全一致,具体计提情况见下表:
在审核过程中,交易所直接问询了账龄是否连续的问题:合同资产转为应收账款后账龄是否连续计算,对坏账准备计提的影响,坏账准备计提的充分性。
案例3回复:公司合同资产用于核算项目初验后尚未收取的终验款,待项目试运行结束,完成终验测试并由运营商出具终验证书后,合同资产转为应收账款,对应合同资产转为应收账款的账龄已连续计算,相关坏账准备已根据信用风险特征相应计提,对坏账准备计提不构成影响。
03
IPO中合同资产减值计提方法的主要结论
首发问题解答中规定,发行人应充分考虑相关风险特征分别确定并披露合同资产和应收账款的减值准备计提方法。故从原则上,合同资产和应收账款的减值计提方式是可以分别确定,不保持一致的。根据本文对合同资产是否应该与应收账款采用同样的计提方法、是否应该连续计算帐龄的分析,IPO公司主要应在方式一(计提方法相同且帐龄连续计算)和方式二(计提方法不同且帐龄不连续计算)之间进行选择。
从本文引用的三个案例看,案例1和案例3选择了方式一,案例2选择了方式二。从项目的问询过程看,合同资产坏账计提标准远低于应收账款会形成审核中的重点关注问题,并被要求按与应收账款相同的计提方法进行业绩模拟。
从IPO会计方法的可控性看,合同资产的减值准备选用方式一当然是最好的选择。如果合同资产的确存在余额较大、账龄较长、结算后客户基本能够按约付款的事实,在假定采用与应收账款相同的标准且在连续计算账龄的情况下,如果测算结果不会对关键财务指标产生实质性影响,选用方式二在IPO实务中也是可以接受的。
版权声明:我们致力于保护作者版权,注重分享,被刊用文章【合同资产(IPO中合同资产减值准备计提方法的探讨)】因无法核实真实出处,未能及时与作者取得联系,或有版权异议的,请联系管理员,我们会立即处理! 部分文章是来自自研大数据AI进行生成,内容摘自(百度百科,百度知道,头条百科,中国民法典,刑法,牛津词典,新华词典,汉语词典,国家院校,科普平台)等数据,内容仅供学习参考,不准确地方联系删除处理!;
工作时间:8:00-18:00
客服电话
电子邮件
beimuxi@protonmail.com
扫码二维码
获取最新动态
