会计科目把它分成五大类:资产类、负债类、权益类、成本类、损益类。除此之外还有一个共同类,这类科目咱们平常在实际的工作中基本用不到!在实际工作中,一些会计人员不会做会计分录,其实关键的点还是在于对会计科目不熟练!掌握会计科目了,每笔经济业务的会计分录自然都会写了!
为让新接触到会计工作的小伙伴熟练处理日常经济业务的会计核算,下面汇总了5大类会计科目的会计分录,附详细的应用案例解析。
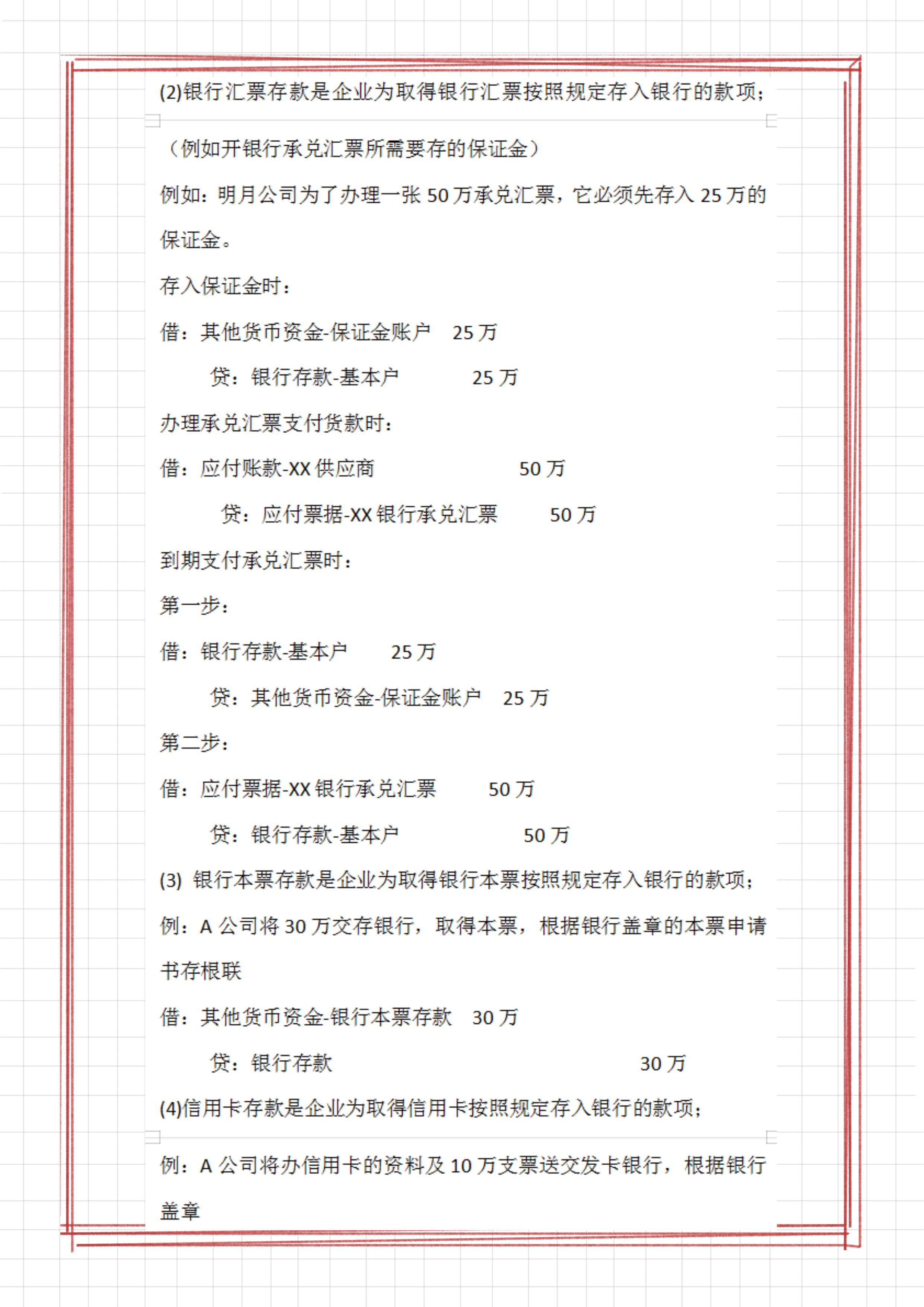
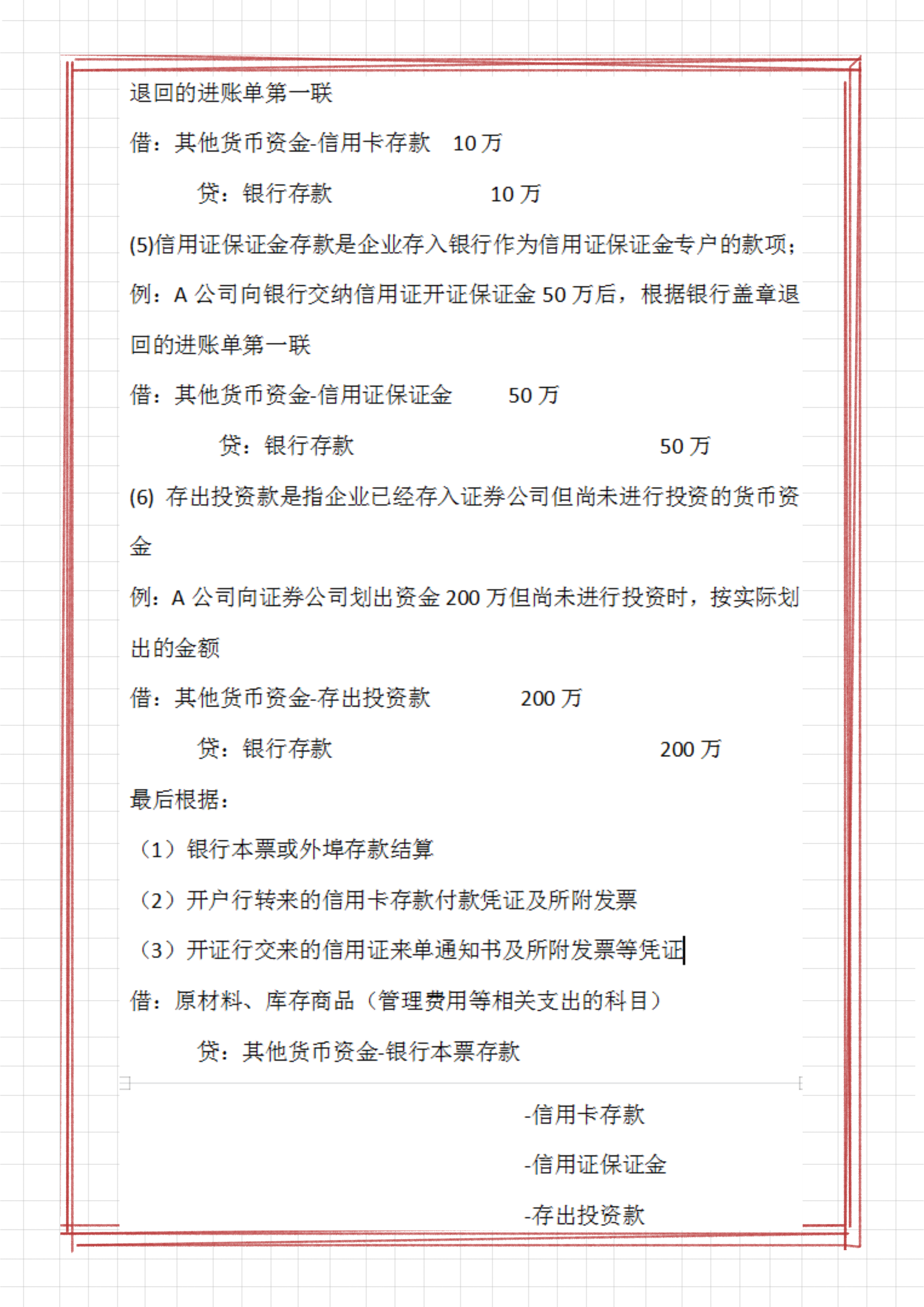
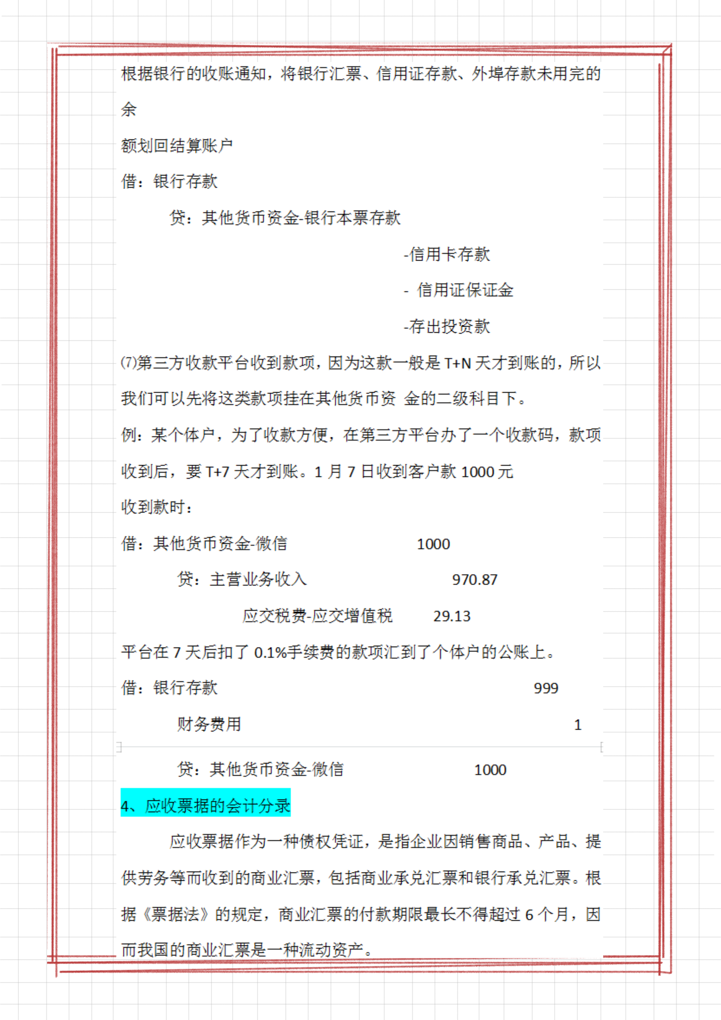
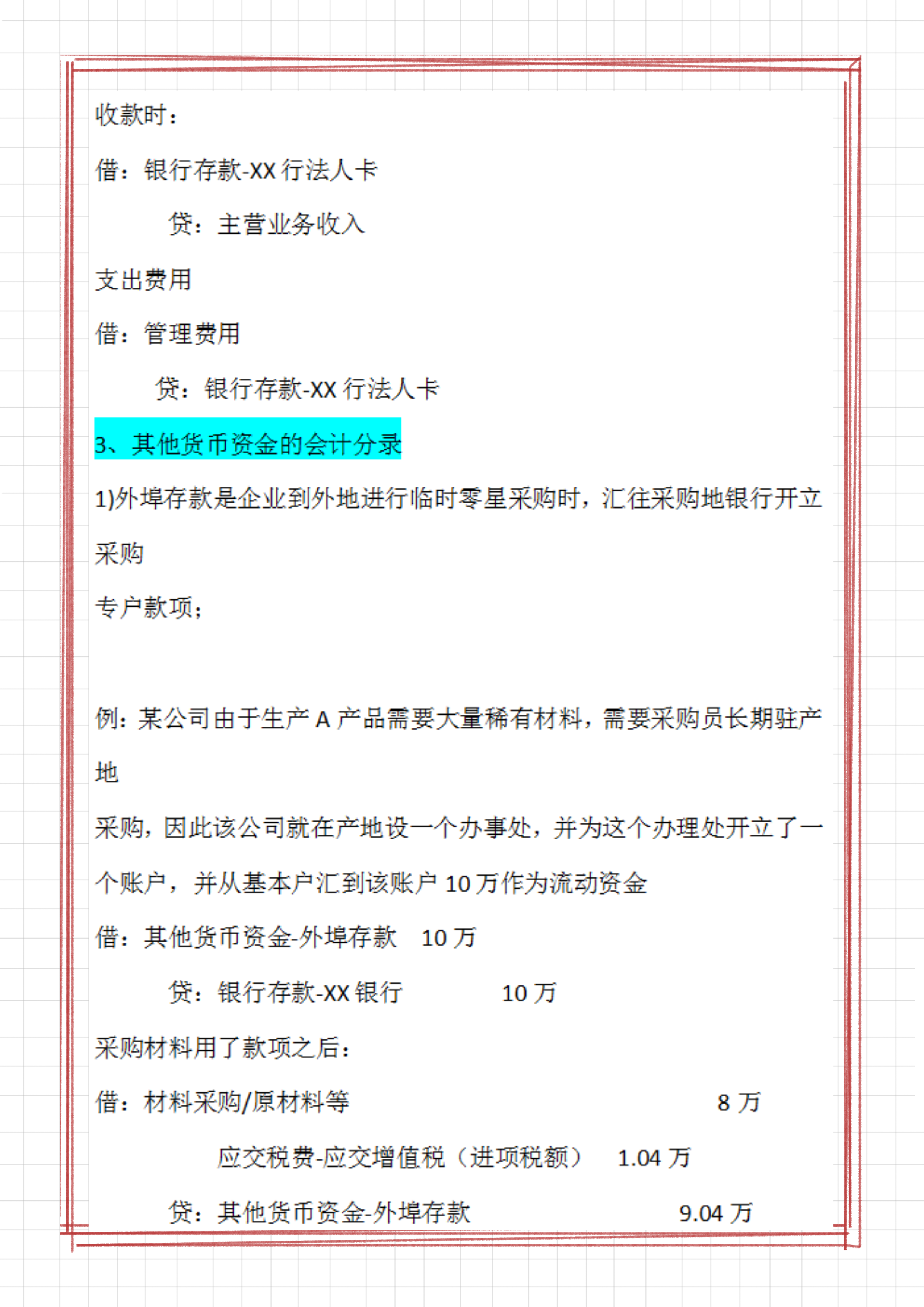
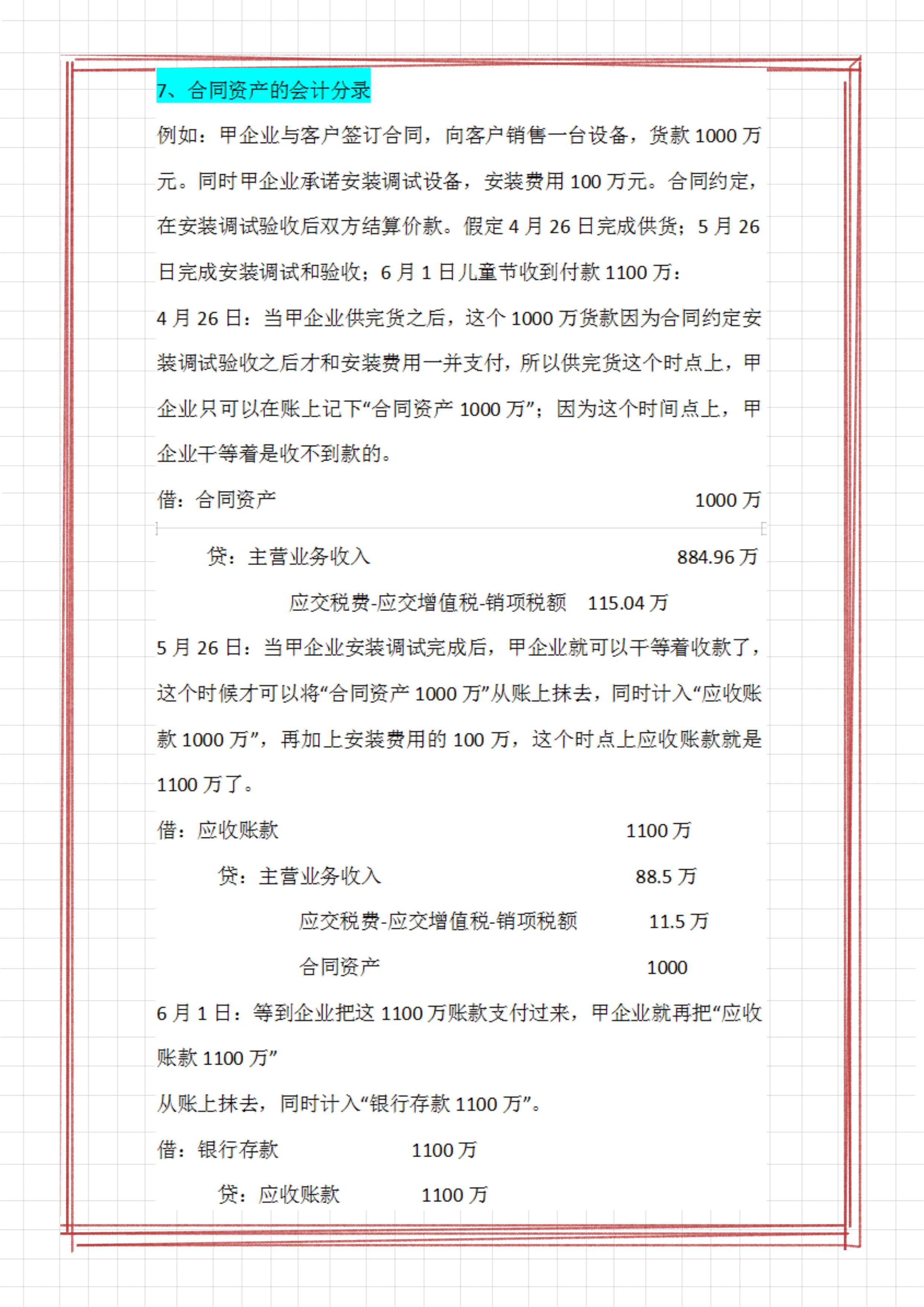
8、其他应收款的会计分录
9、应收股利的会计分录
10、应收利息的会计分录
……
二、负债类会计科目的实际应用举例
三、成本类科目实际应用举例
四、损益类科目实际应用举例
五、权益类科目实际应用举例
……
今天介绍的会计常用5大类会计科目的实际应用举例,就到这里了。大家在日常的账务处理中,有疑问的,希望上述的案例解析帮助大家掌握基本的会计核算方法。
版权声明:我们致力于保护作者版权,注重分享,被刊用文章【会计核算的专门方法有哪些(财务会计工作必备)】因无法核实真实出处,未能及时与作者取得联系,或有版权异议的,请联系管理员,我们会立即处理! 部分文章是来自自研大数据AI进行生成,内容摘自(百度百科,百度知道,头条百科,中国民法典,刑法,牛津词典,新华词典,汉语词典,国家院校,科普平台)等数据,内容仅供学习参考,不准确地方联系删除处理!;
工作时间:8:00-18:00
客服电话
电子邮件
beimuxi@protonmail.com
扫码二维码
获取最新动态
