编辑导语:品牌私域要想做得好,就要花点心思去探究如何将自己的产品推销出去,让用户能够自发帮你宣传。本文拆解醉鹅娘的精细化运营,并总结可复用的点,与你分享,希望对大家有所启发。
醉鹅娘是王胜寒的网名,也是其创立的新消费品牌,主要为用户提供葡萄酒每月订购、食材器具精选等。2018到2020年双11,醉鹅娘一直是天猫葡萄酒品类第一名,2020年靠IP内容变现3.5亿,今年 618依旧保持第一的位置。这篇文章拆解下醉鹅娘是如何完成【私域运营】的。
一、案例简介
案例名称:【醉鹅娘】私域运营策略
案例行业:电商
案例目标:拉新获客、促活留存、转化变现
案例标签:品牌传播、社群营销、引流涨粉、分销、提升GMV
二、私域构建
1. KOL效应
醉鹅娘号称是酒类新消费的第一KOL,她旗下拥有庞大的粉丝矩阵。
到2021年7月,醉鹅娘的粉丝矩阵有:醉鹅娘微信公众号的37.6W粉丝,号称是酒类内容公众号订阅量第一;抖音平台的364.4W粉丝、微博平台的144W粉丝、天猫店铺的39.8W+粉丝、淘宝店铺23.4W粉丝、快手平台粉丝113.4W、小红书11.9W粉丝。其中,抖音平台获得1931万个赞,2019年播放量破2亿,单一作品的播放量破千万。
上述短视频、直播、图文、节目录制运营的粉丝总数超过了750W。这一矩阵均围绕着“醉鹅娘”这一KOL进行内容的输出,发挥着作为整个醉鹅娘私域流量入口的战略作用。
醉鹅娘个人IP所建立的品味与价格上的信任感,是开拓新业务逻辑、拓展规模、占领蓝海市场、形成垄断的主要竞争壁垒。
2. 公众号引流
醉鹅娘在公众号端的引流方法较为简单。用户关注公众号之后,收到自动回复+添加微信图片,长按图片识别二维码,添加【个人微信好友】,收到好友欢迎语和入群链接,进入社群。
PS:整个路径还是非常畅通的,关于个人号的【设置以及话术】我会放在第三部分私域运营讲,我们先看下引流路径。
3. 包裹卡+短信+AI语音电话
醉鹅娘的店铺会有大量的订单和用户,利用【包裹卡+短信+AI语音电话】的方式将他们引流至私域。这里吸引用户的【钩子】以及表达的【话术】特别重要,在这里暂不详细展开。
这部分是下过单的消费用户,所以质量特别高,特别适合基于私域完成用户的复购以及长期维护。
另外,我拿到一个AI电话加粉的数据,供大家参考。
以某母婴品牌为例,1000个用户进入系统进行自动外呼,第一个漏斗是接通率,做到了734个接通,且对应挂机率是0.1%;接着是询问客户加企业微信的意愿,有329个客户同意后变成用户;再通过SCRM RPA加粉,最终240个成为新增粉丝。
三、私域运营
1. 整体运营策略
醉鹅娘的私域运营会分为两个部分:将普通消费者运营成VIP会员以及将VIP会员运营成为代理(小B)。 醉鹅娘将用户群体分为3类:普通消费者、VIP会员以及代理(小B)。通过把普通消费者转化成VIP会员,基于会员等级、有差异化的价值和服务,实现会员的长期运营,而基于用户对产品的认可和信任,再完成代理的转变,调动对产品有认知的那部分群体。
(1) 会员体系(VIP会员)
如何成为会员?
普通用户可以通过醉鹅娘的公众号以及小程序购买【沙滩鹅卡/每月订购】,即可开通醉鹅娘小酒馆会员,并享受会员相应等级权益。
(2) 会员等级和权益
醉鹅娘通过累计在小酒馆的消费金额,将用户分为7个等级。每个等级的会员都会享受到不同的权益和福利,另外会有专门的会员群进行维护。下面两张图为醉鹅娘的会员机制以及会员权益。
2. 代理(小B)
小B应该是醉鹅娘运营策略中的一大亮点。对于醉鹅娘这样的【新锐品牌】来说,通过赋能小B群体,包括代理商、经销商、KOC、KOL等卖货,成为一条快速成长的路径。我拿另外一个例子来说明小B对于这种新锐品牌经营的重要性。
某眼镜店,长年在天猫眼镜排名第一,2020年所有店员开始私域运营,从只是验光配眼镜变成视力专家,教客户护视力、识风险,把店员打造成了具有个人品牌的小B。
这个眼镜品牌原本是标准的零售公司,以门店为核心的管理单元,变成现在以小B为核心的组织单元。一个品牌不需要多,只要100个这样的小B就够了,这会是一个巨大的改变。
通过收集、查询资料发现,醉鹅娘在如何将普通消费者(VIP用户)转化为小B的运营策略方面,有一整套的打法,总结为以下三个步骤:分好钱(利润拨比、可零售性)、培训好(体系化、系统化)以及造好势(目的是素材而非销售)。
(1)个人号
我体验到的是醉鹅娘的个人微信号,暂时没有添加企业微信。用户关注公众号之后,收到自动回复,引导用户添加个人号。
“来啦、坐”的开头语给用户营造了一种进入酒馆的氛围,增强用户对品牌的好感度。另外,“来到这都是爱酒的鹅家人”暗示用户这里的人兴趣一致,都是爱酒之人。”鹅家人”的称谓既贴近品牌名,又显亲切,能进一步拉近品牌与用户之间的距离。
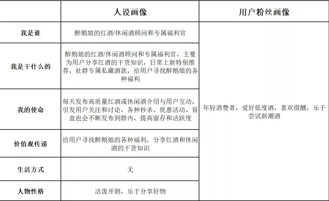
3. IP定位
醉鹅娘个人号采用【知识干货分享+活动推广】的运营策略,定位为年轻人身边的红酒顾问和福利推广员,为用户分享红酒的专业知识、秒杀、折扣以及优惠福利,渗透到用户朋友圈,形成静默转化。
4. 个人介绍
(1)昵称
醉鹅娘昵称统一为【你的鹅娘xxx】,你的两个字,突出了专有的属性,给人一种亲切感和拥有感
(2)头像
统一采用醉鹅娘品牌的创始人和KOL灵魂人物王胜寒的生活照,给人生活的熟悉感。并且每张照片都采用端着酒杯的生活照,彰显了一种生活态度,与品牌所传达的IP和价值观不谋而合。
(3)自动欢迎语
“我是你的专属鹅娘,感谢你加了我的微信,以后有任何红酒的需求都可以找我”,首先表明自己的身份赢取用户好感,另外用最短的时间给予用户人设的预期,让用户快速了解和熟悉你的鹅娘可以提供的价值点。见面礼先奉上:之后承接小酒馆小程序,巧妙地完成了引导用户进入社群的动作,有利于后期复购转化。
5. 朋友圈运营内容
朋友圈内容90%都是新品优惠福利和秒杀促销活动,充分给用户种草,并强化了福利官的人设。而且每条朋友圈都配有小程序二维码,用户想了解更多或付款,都可以直接扫码,给用户提供了方便。朋友圈内容偶尔也会发送一下客户反馈,让用户感受到活动的真实性,激发从众心理,吸引用户主动参与或购买。
醉鹅娘的社群主要通过群主【鹅娘】介绍+推送各类产品以及分享红酒干货知识来保持活跃度,从而加强品牌和用户的连接,最终提高转化和复购率。
社群日常运营节奏:
发送频次:日常3-5次/天,节假日或者秒杀活动,会根据具体情况进行调整。发送时间:上午10点、中午12点、下午4点、晚上8点这几个黄金时间段触达用户。发送内容:优惠福利、秒杀活动、解答疑问。发送形式:文字、图片、视频、小程序。
四、可复用的点
社群玩法以及优惠内容很多,便于品牌植入用户心智,完成社群的静默转化每条朋友圈都配有小程序二维码,用户想了解更多或付款,都可以直接扫码,给用户提供了方便朋友圈内容很规范。文字部分突出了限时优惠、秒杀、折扣、福利等内容,比如买一瓶送一瓶、第二瓶半价等文案;评论部分进一步说明了口感、卖点以及制作工艺1. 可优化的点
在公众号自动回复过程中,可以用相应的福利以及优惠内容引导用户添加个人号,应该可以提升从公众号向个人号的导流效率目前体验到的是个人号,没有使用企业微信。随着企业微信基建的不断完善,建议使用企业微信,做好资产管理社群没有干货分享且缺乏互动话题,社群用户的忠诚度是由社群提供的价值决定的。解决办法可以每周进行一次红酒知识干货分享,并基于分享内容做话题讨论,利用抽奖、限时优惠活动完成购买转化任务建议对社群内容以及运营做出更精细化的运营,比如周一发什么内容、周二发什么内容,目前内容有些混乱,缺乏规范性五、延伸内容
这个部分将拓展下文中提到的醉鹅娘对于如何将经常喝酒的C变成卖酒的B,将顾客转化为代理,既有利于充分挖掘会员周边资源、提高业绩,又有利于节省营销成本、扩大品牌影响力。
第一,分好钱:利润拨比、可零售性。
任何分销或代理的本质第一步要把钱分好,核心关键是设计利润拨比和可零售性。对比传统意义上的代理分销体系而言,基于社交关系代理体系既没有地域限制,又没有时长限制。因此,需要建立合理的利润分配机制,让代理认知有钱赚,这样才能鼓励代理更好为自己努力,也为品牌努力。
第二,培训好:体系化、系统化。
毕竟顾客发展而来的代理对产品及品牌的认知不尽熟悉,这会严重制约其销售推荐。为此,醉鹅娘建立了三大销售培训课程:用半个小时说动一个C成为意向B;用半个小时让意向代理成为正式代理;用半个小时让已成为代理的人发展更多代理。 还有推出系列的产品培训,比如针对 “贺兰红3300”新品,推出了针对性的七节课。此外,建立了从销售、招商、营销、市场等全SOP体系,手把手教代理如何销售推广。
第三,造好势:目的是素材而非销售。
醉鹅娘总部负责生产势能感的素材,包括明星同框、评测&种草、新闻稿、品牌溯源活动等,因为代理们拿来即可用,充分发挥社交传播网络效应,主动来传播这些素材给品牌造势同时便于他们自己出业绩。
本文由 @私域深度运营 原创发布于人人都是产品经理。未经许可,禁止转载
题图来自 Unsplash,基于CC0协议
版权声明:我们致力于保护作者版权,注重分享,被刊用文章【怎么做天猫福利的代理(全网粉丝600万)】因无法核实真实出处,未能及时与作者取得联系,或有版权异议的,请联系管理员,我们会立即处理! 部分文章是来自自研大数据AI进行生成,内容摘自(百度百科,百度知道,头条百科,中国民法典,刑法,牛津词典,新华词典,汉语词典,国家院校,科普平台)等数据,内容仅供学习参考,不准确地方联系删除处理!;
工作时间:8:00-18:00
客服电话
电子邮件
beimuxi@protonmail.com
扫码二维码
获取最新动态
