借贷法并不是很难,记住一句话,有借必有贷,借贷必相等。
具体意思是,有借方就一定有贷方,借方的总额一定等于贷方的总额,有这句口诀这个借贷法就已经拿下半壁江山。
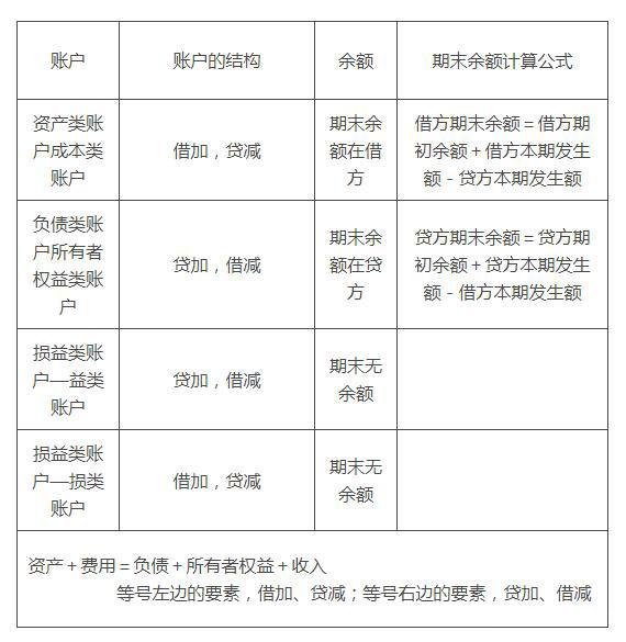
借贷只是纯粹的记账符号,没有什么具体的含义。那么我们现在只要再学会分清哪些科目借增、贷减,哪些科目借减贷增即可。
(文末可免费领取“零基础学会计”全套PPT课件及视频教程学习权限哦)
记账规则:借加,贷减,余额在借方。
借方期末余额=借方期初余额+借方本期发生额-贷方本期发生额
记账规则:贷加,借减,余额在贷方。
贷方期末余额=贷方期初余额+贷方本期发生额-借方本期发生额
记账规则:贷加,借减,余额在贷方。
贷方期末余额=贷方期初余额+贷方本期发生额-借方本期发生额
(1)收入类账户的记账规则:贷加,借减,期末无余额。
(2)费用类账户的记账规则:借加,贷减,期末无余额。
记账规则:借加,贷减,期初期末余额在借方。
其实科目到底是借增贷减还是借减贷增,我们只要记得这个恒等式,资产+费用=负债+所有者权益+收入。
在等式左边,都借增贷减,等式右边就是借减贷增。
这样就可以轻松的把会计借贷法记住了。
.......
由于篇幅有限,想要领取零基础会计入门实操全套资料↓↓↓ :
看下方的领取方式进行操作,即可免费领取!
下方评论区:学习,并收藏+转发
然后点击小编头像,私我:资料
版权声明:我们致力于保护作者版权,注重分享,被刊用文章【会计视频全套教程(零基础的会计小白)】因无法核实真实出处,未能及时与作者取得联系,或有版权异议的,请联系管理员,我们会立即处理! 部分文章是来自自研大数据AI进行生成,内容摘自(百度百科,百度知道,头条百科,中国民法典,刑法,牛津词典,新华词典,汉语词典,国家院校,科普平台)等数据,内容仅供学习参考,不准确地方联系删除处理!;
工作时间:8:00-18:00
客服电话
电子邮件
beimuxi@protonmail.com
扫码二维码
获取最新动态
