叫兽列出预报名详细填写步骤,并列举常见问题,让大家一看就会。正式报名步骤与预报名一致。
先介绍下预报名和正式报名有何区别:
分流,减轻正式报名期间的系统访问压力,同时也可以让大家了解报名流程。
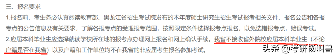
大部分地区应届生和往届生都可以参加预报名,少部分地区只支持应届生参与,具体以各省当年网报公告为准。
比如辽宁省23考研网报公告,规定往届生可预报名,但时间为预报名的第三和第四天。
截自辽宁网报公告
另外,少干计划考生报名会多一步要与所选报考点所在省级管理部门联系领取校验码或根据其要求在研招网上传相关材料,具体步骤和时间查看各地规定。叫兽截取了23考研辽宁省的公告,申请时间是在正式报名期间。
截自辽宁网报公告
预报名和正式报名均有效,预报名成功了,正式报名可以不用再报。
生成报名号,如所选报考点开通了网上缴费,那缴费完成才算预报名/报名成功。
预报名成功了,发现有需要修改的地方(除报考单位、报考点、考试方式外),正式报名期间可以直接在原报名信息中修改;
如果是想换报考单位、报考点或考试方式这三者中的任一,则需要取消原报名信息,重新报名缴费!
补充:如果想改专业,除专业课3h的和专业课超过3h的专业不可互改外,其余专业可在原报名信息中直接修改。专业课3h的和专业课超过3h的专业互改,则需要取消原报名信息,重新报名缴费!
具体退费规定各省不一,需以当地规定为准,基本上各地都会退的。
叫兽建议能参与预报名的就尽量报了,能够早报就不要拖延了,缘由是部分报考点考位有限,可能会提前满员,就不让选了。原本可能最适合的不能选,就得换选其他报考点了。
具体是哪些报考点容易满员,叫兽附在文章第六部分了。
报名的步骤可以分为两大步:1.填写考生信息,2.填写报考信息。字面意思就很好理解,考生信息就是自己的身份学历等情况,报考信息即是要报什么单位和专业。
在报名前即是先登录报名网站:
1.进入中国研究生招生信息网,然后使用学信网账号进行登录:
没有账号的可以注册,不记得账号或密码的都可以找回。学信网账号是和个人身份证绑定的。
2.然后进入到这样的界面,点击网上报名
3.再进入到这样的提示界面,大家最好认真看一遍,然后点击下方的确定
4.进入下方页面后,可以先做下小调查,然后点击填写考生信息
5.然后会看到确认实名信息,这个不用填,是自动从学信网生成的,如有错误,及时修改,无误就进入下一步。
接下来就是正式填写考生信息步骤了。
共有7方面内容要填写:学籍学历、基本信息、户籍档案、家庭主要成员、学习工作经历、获奖情况、联系方式
这是产生疑问较多的环节,我们来逐个看:
应届本科毕业生:全日制的选5,我们大部分同学(大四同学或者医学生大五的)都是此选项;成人应届的选6;
往届生(二战、三站的都属于),根据实际工作情况选择,从事科研工作的选1,从事高等教育教师工作选2,从事中等教育教师工作选3,从事其他工作选4,无工作则选7(二战没有参加工作的选7);
ps:这里的工作是指正式工作,非兼职。
自学考试、网络教育、开放教育录取当年入学前可毕业本科生选7。
是普通全日制的选1,既指应届生,也含往届生;
是成人教育、自学考试、网络教育、开放教育、留学生分别选2/3/4/7/5;
其他形式的选6。
①普通全日制和成人应届本科毕业生
这两类考生需要继续填写下方信息:
(这张图以普通全日制应届本科毕业生为例)
毕业时期可以问问往届什么时候毕业,写个大致时期也没关系,或者就按它这个系统生成的;
注册学号就是你大学的注册学号,一卡通、学生证上都有;
然后再选下就读学校专业。
②其他考生
其他考生需要多填这几个与应届生不一样的地方:
(这张图以二战考生为例)
最后学历:是本科的选2,硕士及博士的选1(应该不会有吧),没有拿到本科毕业证只有结业证的选3,专科毕业的选4。
学历证书编号和毕业时期:按照毕业证上的填写,或者登录学信网档案也可以查到的。
最后学位:本科毕业的选3,硕士毕业的就2,博士毕业的选1,没有拿到学位的或者专科毕业的选4。
学位证书编号:按照学位证上的填写,没有学位的不需要填写这项。
毕业院校和专业:按照毕业证书上的选,如果发生学校没了、校名改了、专业名改了等情况,选项中没有自己的学校/专业或名称与实际不同,则选择“其他”,并在下面的输入框中填写学校/专业名称(以毕业证书为准)。
填写完上述学籍学历信息后,系统会自动进行校验考生填写的信息与全国高等教育学历(学籍)电子注册数据是否一致,并且很快显示结果,绝大部分同学校验都会通过的。
遇到校验不通过怎么办?
对于学籍校验未通过的情况,可能是这3种原因:学历(学籍)相关信息填写错误;学历(学籍)电子注册信息有误;学历(学籍)没有注册。
应届生、往届生先检查有没有哪块信息填错了,比如身份证号、学历证书编号等,填错了都会导致校验不通过;如果信息都无误,再检查学信网上的电子注册信息是否有误,如有误,及时与就读院校学籍学历管理部门联系。
自考生(届时可毕业),报名时未取得本科毕业证的,则会出现不通过的情况,不用着急,这是正常现象。可继续填写考生信息,然后根据招生单位的要求准备相应材料。具体需要什么材料,大家要看自己所选的报考点和报考院校要求,在确认的时候提交。比如下方所示海南省要求提供由颁发毕业证书的教育机构或高校出具的成绩单(盖章)。
截自海南网报公告
学历学籍校验不通过,可以继续完成报名,然后在招生单位规定时间内完成学历(学籍)核验也是可以的。
这一步很简单,按照自身情况选就行。政治面貌大家看一下,应该也没有什么问题的,积极分子你就选03或13。
籍贯:
本人出生时祖父的居住地祖父居住地,一般就是指老家在哪。
户口:
户口所在地如实填写,如果户口未迁出,就是家里户口本上的地址;如果户口迁入学校或者工作所在地,则是填写转出后的地址。
档案:
全日制应届生档案在就读学校;
毕业生档案根据实际情况填写:
毕业后签约工作的得看单位是否有档案接收权,有的话档案会转到单位,没有的话,可能是转到单位所在地人才市场(人才交流中心、人力资源中心);未就业的或是自由职业,档案直接转回原籍所在地的市县级人事部门(由于部门改革等原因,不同时期接收档案的原籍地部门叫法前后可能不一致,人事局、劳动和社会保障局、人力和社会保障局);
还有部分高校有政策,毕业后档案和户口可以留在学校两年,两年后迁走。
这一步好填,填写一条及以上即可。
现在学习或者工作单位问题:应届生填学校即可;往届生在职填写实际工作单位即可,如果不想填单位也可填无,那么第1步里的考生来源就选择其他人员;往届生无工作填写无即可。
学习与工作经历:从高中毕业后填。
对于处分问题,有同学问受过学校处分可否不填,如果处分比较小可以不填,如果是记录在档的,还是建议如实填写;
对于奖励问题,也有问多些几条是否有好处,建议是大的奖项开始写,写个几条即可,也没必要从小学开始写起,它是有字数限制的,不想填的也没关系,写无即可。
作弊情况:是指全国重大考试,期末考试打小抄被抓的不要写。
通讯地址是用于接收录取通知书,基本上是明年6月左右开始邮寄,填写届时能接收的地址即可。
由于此步骤需要到预报名开启后才能填写,下文只能以往年显示的界面进行说明。
点击「填写考生信息」,阅读考生诚信承诺书,点击同意
以往年截图为示例
接下来共有4方面内容要填写:报考单位、备用信息、报考专业、报考点。
考试方式一项总共有4种选择:全国统一考试(含联合考试)、单独考试、强军计划、援藏计划。
①全国统一考试(含联合考试):我们绝大部分同学都是这种方式,极少数是以下三种。
②强军计划、援藏计划这两种方式同时属于专项计划,在网上报名时,需要校验码,没有校验码将不能选择相应类别,且不同类别校验码不能混合使用。 强军计划需要与报考招生单位联系获取校验码,援藏计划需要与西藏考试院联系获取校验码。
③单独考试,由具有单独考试资格的招生单位进行,考生须符合特定报名条件,考试科目由招生单位单独命题或选用全国统一命制试题。
专项计划一项有这几个选择:强军计划,援藏计划,少数民族骨干计划,退役大学生计划,无专项计划。
专项计划与考试方式的对应关系为:
①如果考试方式选择了全国统一考试(含联合考试),那么专业计划一项会有3个选择:“无”、“少数民族骨干计划”或“退役大学生计划”,对于大部分同学,都是选择“无”,即是没有专项计划;参加“少数民族骨干计划”或“退役大学生计划”即对应选择。
②如果考试方式选择了强军计划、援藏计划,那么专项计划一项系统将分别自动设为强军计划、援藏计划;
少数民族骨干计划考生:要与所选报考点所在省级管理部门联系,提供省级管理部门要求的相关材料后获取校验码,若省级管理部门要求在研招网提交相关材料,则材料备案通过后考生无需校验码可直接在相应省市报名。具体时间可能要到正式报名期间,大家可以关注各地网报公告的说明。如下方黑龙江说明:
截自黑龙江网报公告
报考类别即是选择定向与非定向:定向就业的硕士研究生按定向合同就业;非定向就业的硕士研究生按本人与用人单位双向选择的办法就业。
定向就业的硕士研究生应当在被录取前与招生单位、用人单位分别签订定向合同就业。参加单独考试的考生,只能被录取为回原单位定向就业的硕士研究生。
若考生选择报考类别为定向就业,则必须选择“定向就业单位所在地”并填写“定向就业单位”。
少部分招生单位的网报公告或招生章程上会有特殊要求,需要将某些信息在报名时填写在该两项中。大家要仔细阅读招生单位的网报公告以及该招生单位招生章程。
如果报考院校无明确要求,则不用填写。大部分院校都是没有要求的。
这一步应该没什么问题。如发现网报系统中考试科目数据与学校公布的不一致,及时向报考学校联系确认。有可能是报考学校的考试科目出现错误,等该问题解决后,再重新填报。
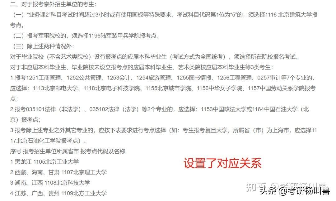
原则1(特殊原则):
以报考单位的要求选择报考点,绝大部分院校专业都没有作要求,主要是极少部分的艺术等特殊类专业,会要求选报考单位报考点。
如:中央美术学院就要求全国考生一律只能选择1147北京中央美术学院报考点。
原则2(一般原则):
招生单位无特殊要求的,即一般原则:应届生选就读学校所在地(设区市州一级)的报考点,往届生选择户籍所在地或工作所在地(有的指省一级,有的则指设区市州一级)的报考点。选择工作所在地报考点时,可能会被要求提供社保记录或居住证之类的证明材料。
结论:有1按1,无1按2。
按照上述一般原则确定选择范围后,就要具体选择某个报考点了,要仔细查看网报公告:
先看省一级的,都会有介绍报考点约束规则,我们从中知悉要选哪个或哪些报考点:
截自北京网报公告
①应届生选择就读学校所在地报考点、往届生选择户口所在地报考点,这两种情况基本没额外的要求。
②应届生如非想回户口地考(想回家考),则需要看户口所在地报考点是否接收,比如下图所示山西和黑龙江就明确不接收:
截自山西考研网报公告
截自黑龙江考研网报公告
如其网报公告未明确此项,及时电话联系询问。
③往届生想在工作所在地(当前居住地)考,要查看当地报考点对工作、社保方面的要求:
比如北京要求今年连续缴纳6个月社保:
截自北京考研网报公告
河北要求工作证明+3个月社保证明:
截自河北考研网报公告
又比如湖北对非户籍往届生是要求近3个月社保缴费凭证,或者居住证也行,这跟北京河北相比要求就松一点了,同时湖北也规定了非户籍是按照市州算:
截自湖北网报公告
然后看具体报考点的公告,一些省一级的公告没有写得很详细,则需要进一步查看具体报考点公告,比如下方广西公告只说了可以考,但具体要求没说明。如果具体报考点仍未作明示,及时联系问询。
截自广西网报公告
最后,如果有多个报考点可选,叫兽建议列个优先级出来:先选A,如A满了,则选B。
如果你选的报考点是xx大学,那么最终的考场就是在这所大学,至于在有多个校区的会在哪个校区,不妨从往届学长学姐或者学办老师那边打听下了。
如果如果你选的报考点是某某考试中心/考试院,那么最终的考场要到准考证出来才知道具体是在哪里了。
(1)往届生不能预报名的省份
①广西:
截自广西网报公告
广西今年网上预报名仅对区内普通高校应届本科毕业生开放。
②青海:
截自青海网报公告
青海的公告叫兽有些没读懂:
先说“预报名主要开放给2023年应届本科毕业生,以便提前熟悉报名系统”,这里叫兽就理解为往届生不能参与预报名了;
但然后又补了一句“预报名和网上报名期间所有考生均可填报”,这里又说所有考生均可填报。
往届生明天不妨试试看。
(2)往届生只能在预报名后两天参与的省份
①四川:
截自四川网报公告
四川今年规定:9月24日至25日,面向省内普通高校应届本科毕业生;9月26日至27日,面向全省符合报名条件的所有考生。即往届生可以在26和27两天参与预报名,相比去年预报名仅面向应届生已有所改善。
②辽宁:
截自辽宁网报公告
同去年一样,辽宁今年仍是预报名头两天(24和25)只接受普通高校应届生报名,后两天(26和27)所有人都可以报名。
内蒙古网报公告说应届生预报名,叫兽理解为往届生不可以参加预报名。
辽宁对不同考生报名时间作了区分:预报名头两天(24和25)只接受普通高校应届生报名,后两天(26和27)所有人都可以报名。也就是说,往届生可以参与预报名,但需要到26号。
湖北只接受应届生参与预报名,其他考生如往届生等要到正式报名期间才可以报。
四川明确预报名面向应届本科毕业生。
广西明确往届生不可以参加预报名。
①贵州
预报名第一天就有报考点满员了。
②天津
天津近几年报考都比较火爆,去年报名第一天就有多个报考点已经全部报完!
③重庆
重庆的报考更加激烈,预报名才开始,其他的省份可能是有几个报考点满了,重庆的则是只剩几个不满了。四川也不遑多让。
④海南
去年预报名第一天,海南师范大学报考点就满了。
⑤河北
河北在第一天报名就已经有两个报考点人数已满。
如果不巧,有同学遇到报考点满员了,也请不要过于着急,保持冷静,不至于出现最终报不了的情况。有下述几个方法来解决:
①如果最合适的报考点满员不让选了,但还有其他的考点可选,那么就选一个相对合适的。
②往届生工作所在地报考点满了,可以看看户籍所在地报考点是否还有。
③时不时刷新一次,看看有没有捡漏的机会。有少部分考生因为填写错误或者更换报考学校/报考点缘由会取消原报名信息,一旦有人取消,考位就会被释放出来,这时就可以选了。
④都没得选的情况,向应选报考点所在的省或市一级教育考试院反馈,一些地方会再增设考位或者报考点。
根据往年的惯例,今年预报名存有提前开放的可能性。
一个时间是9月23日晚上10点左右;
另一个时间是9月24日上午8点40左右。
想抢报考点的不妨蹲守下。
版权声明:我们致力于保护作者版权,注重分享,被刊用文章【就业证明怎么办理(考研报名完整步骤)】因无法核实真实出处,未能及时与作者取得联系,或有版权异议的,请联系管理员,我们会立即处理! 部分文章是来自自研大数据AI进行生成,内容摘自(百度百科,百度知道,头条百科,中国民法典,刑法,牛津词典,新华词典,汉语词典,国家院校,科普平台)等数据,内容仅供学习参考,不准确地方联系删除处理!;
工作时间:8:00-18:00
客服电话
电子邮件
beimuxi@protonmail.com
扫码二维码
获取最新动态
