今天是2022年02月22日,这一天是星期二,也是壬寅虎年正月廿二,距离2022年初级会计考试还有两个多月,各位小伙伴们复习的怎么样了?已经进入2月底,想要一次性通过初级会计考试,三天打鱼两天晒网似的学习可不行,学好《初级会计实务》和《初级会计经济法》这两门,也可以为《中级会计实务》和《中级会计经济法》打下基础,减省备考时间。
因此,我给大家总结了2022年《初级会计实务》和《初级会计经济法》的思维导图,把高频考点、易错点、重难点归类整理,大家在复习完后一定要记得多巩固,90+轻松拿下!
会计职能和会计基础、会计基本假设、会计质量要求、会计要素和会计恒等式、会计计量属性
会计科目和借贷记账法、会计凭证、会计账簿
账务处理程序、财产清查、财产报告
库存现金、银行存款、其他货币资金
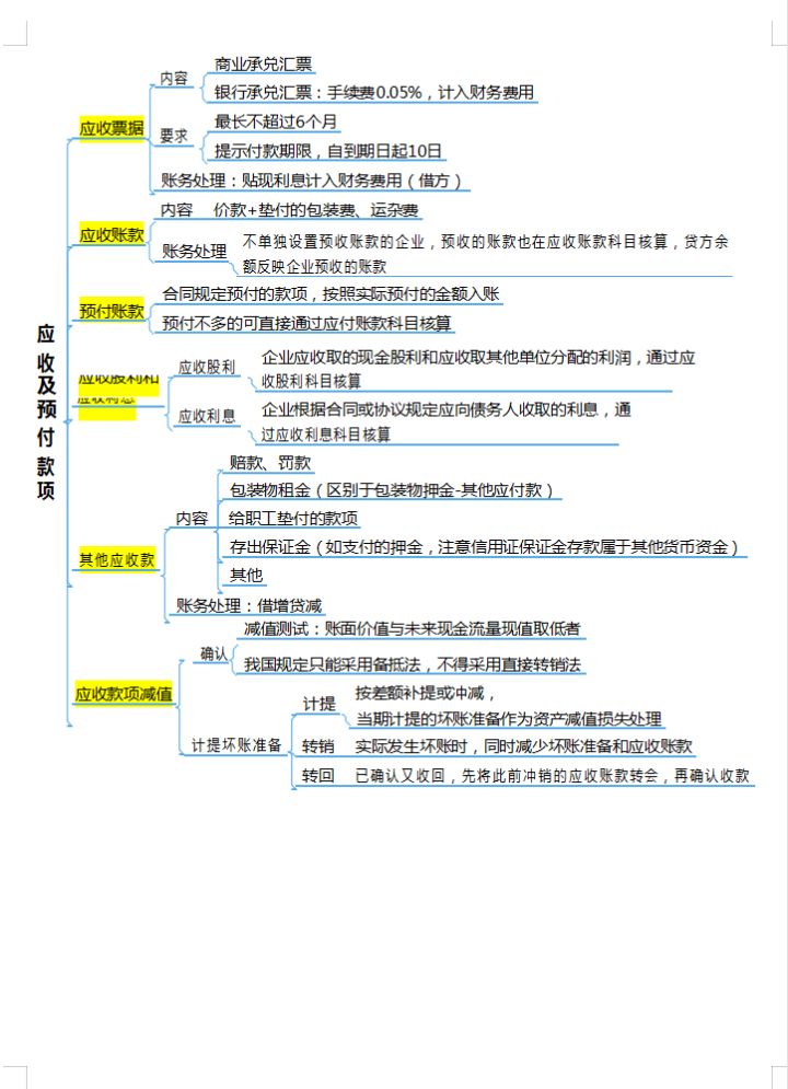
应收票据、应收账款、预付账款、应收股利和应收利息、其他应收款、应收款项减值
存货概述、原材料
法律基础
经济纠纷解决途径
法律责任
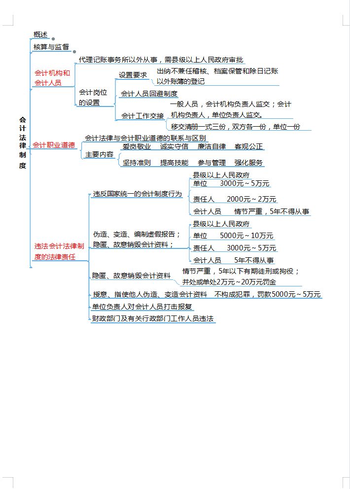
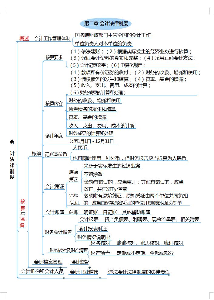
概述、核算与监督
会计机构和会计人员、会计职业道德、违法会计法律制度的法律责任
......
篇幅有限,今天的初级会计知识分享先到这里,希望对备考初级会计的小伙伴们有所帮助!
你有你的赤橙黄绿,我有我的青蓝靛紫,天空同属于我们,因为我们年轻。
版权声明:我们致力于保护作者版权,注重分享,被刊用文章【零基础初级会计(2个月零基础自学备考初级会计)】因无法核实真实出处,未能及时与作者取得联系,或有版权异议的,请联系管理员,我们会立即处理! 部分文章是来自自研大数据AI进行生成,内容摘自(百度百科,百度知道,头条百科,中国民法典,刑法,牛津词典,新华词典,汉语词典,国家院校,科普平台)等数据,内容仅供学习参考,不准确地方联系删除处理!;
工作时间:8:00-18:00
客服电话
电子邮件
beimuxi@protonmail.com
扫码二维码
获取最新动态
