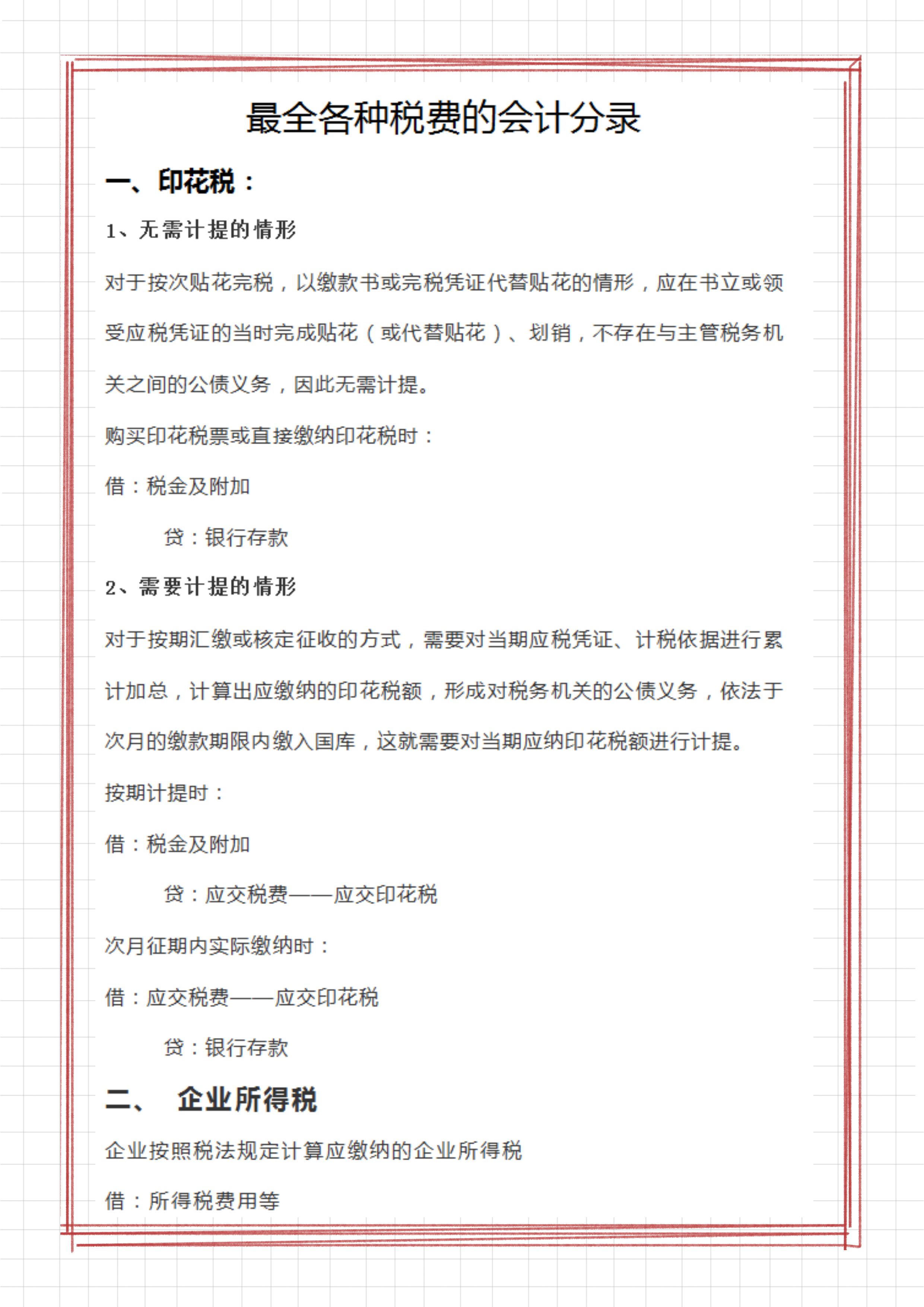
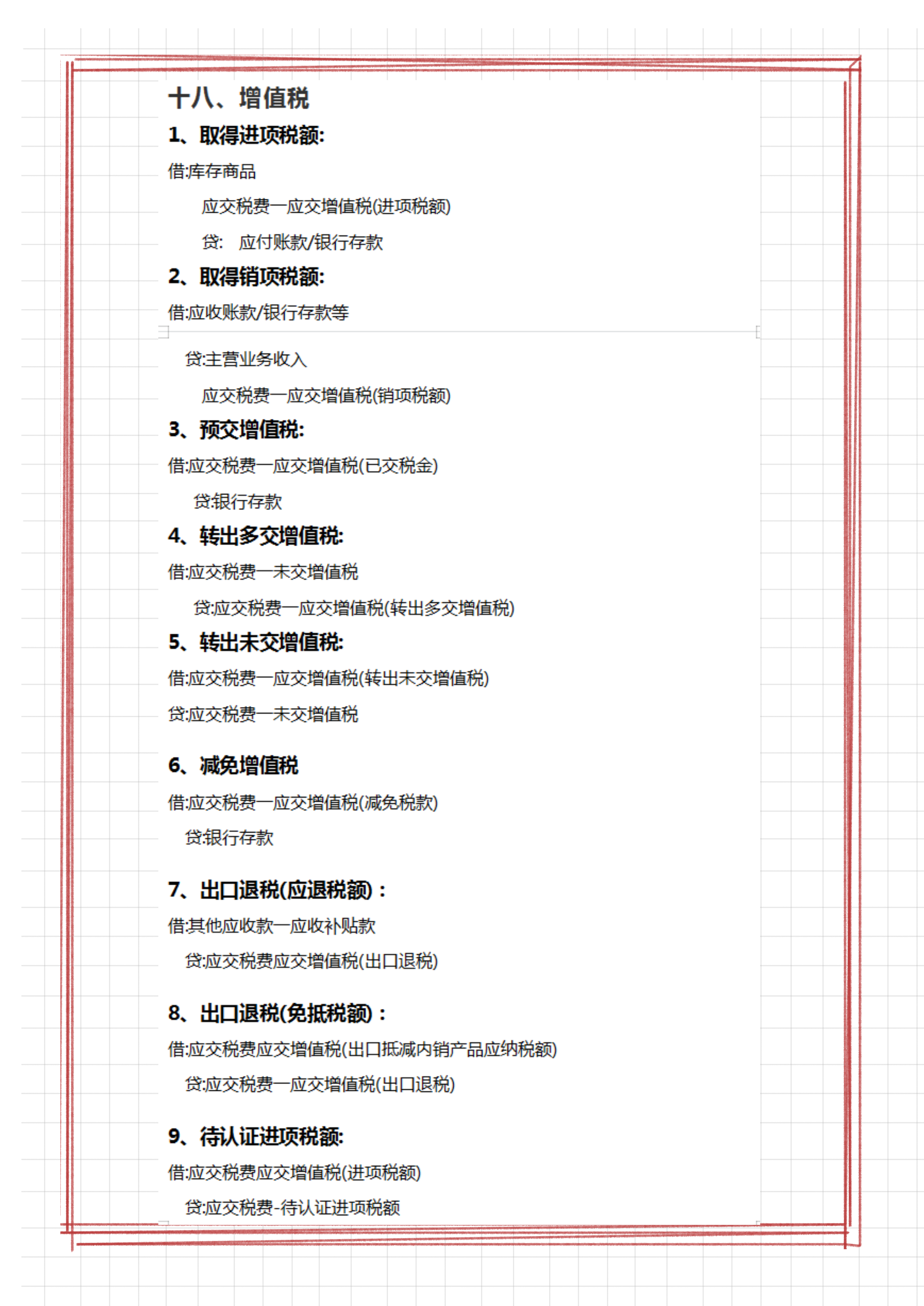
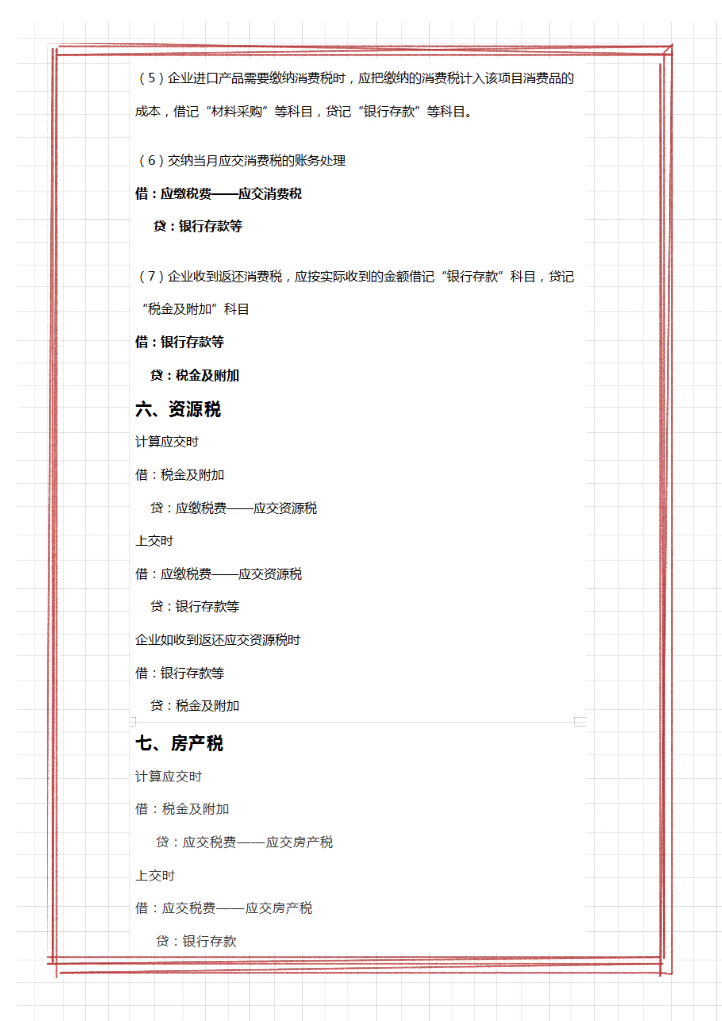
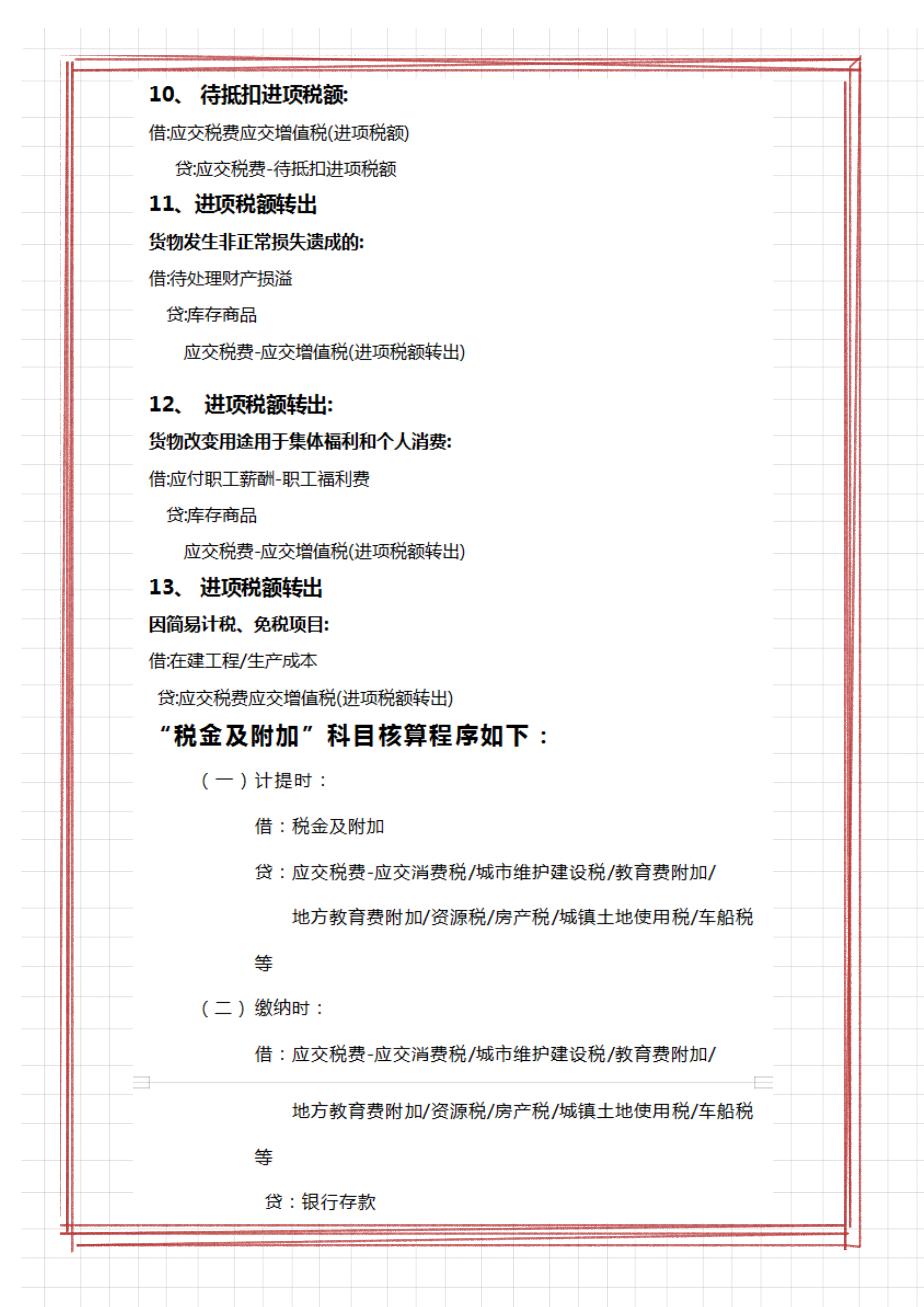
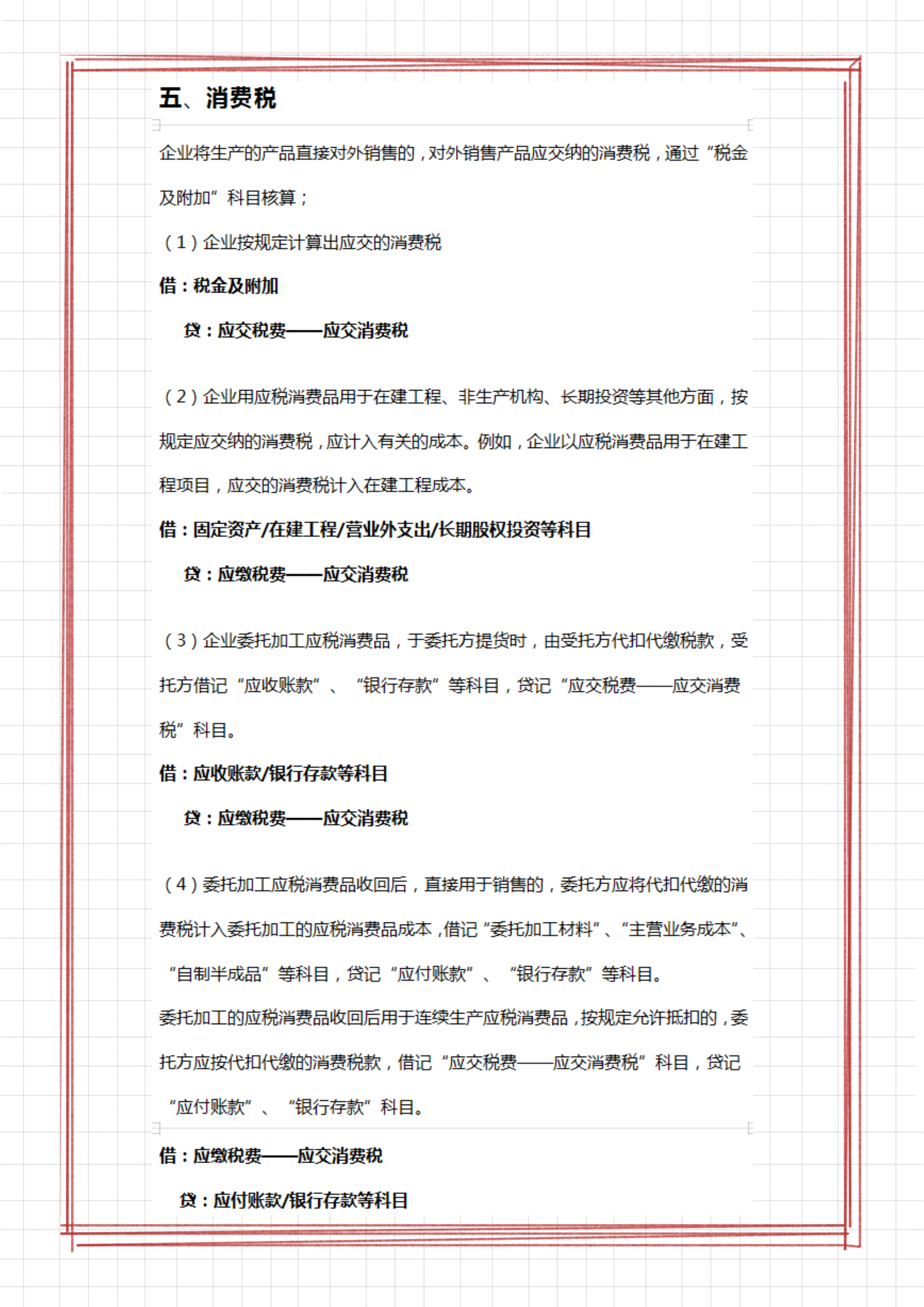
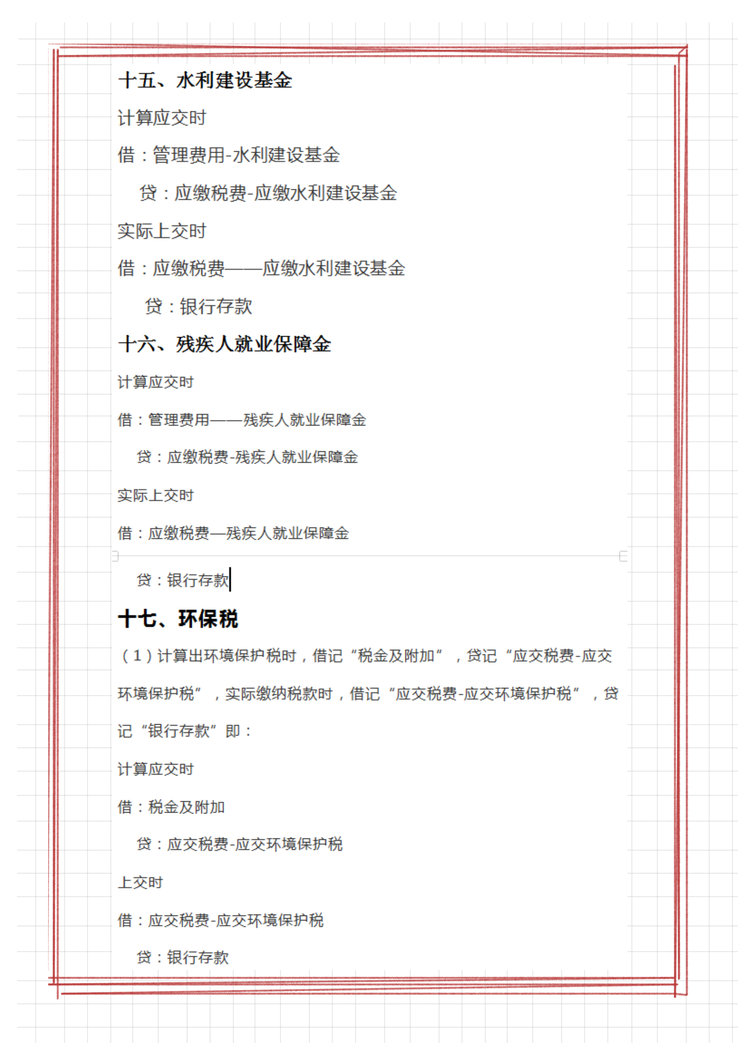
会计每天做账报税是常用的事,对会计而言,每天编制会计分录是最常见的啦!从事财务工作的小伙伴想必大家也都清楚这项工作。每月在月中报税时,会计人员需要把涉及到的税费做详细的会计分录,这是需要提前计算好税费,然后编制会计分录的,最后再报税的!
每月会计做的工作比较多,为帮助大家节省更多的时间,下面是汇总了各税费的会计分录,有18个税种的账务处理哦!收藏备用吧!
怎么样,上述涉及到的税费账务处理,实际工作中不同情况的会计核算方法,都一一列举了,希望能够让大家轻松完成日常账务处理工作,特别是新手会计,更要收藏备用了!
版权声明:我们致力于保护作者版权,注重分享,被刊用文章【缴纳附加税会计分录(财务会计离不了的)】因无法核实真实出处,未能及时与作者取得联系,或有版权异议的,请联系管理员,我们会立即处理! 部分文章是来自自研大数据AI进行生成,内容摘自(百度百科,百度知道,头条百科,中国民法典,刑法,牛津词典,新华词典,汉语词典,国家院校,科普平台)等数据,内容仅供学习参考,不准确地方联系删除处理!;
工作时间:8:00-18:00
客服电话
电子邮件
beimuxi@protonmail.com
扫码二维码
获取最新动态
